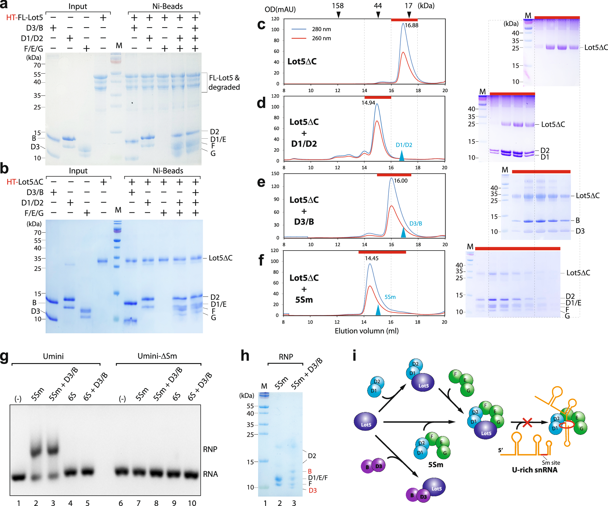
Fig. 3: Lot5 acts as a pICln homolog in interacting with the Sm subcomplexes and snRNA.

The binding assay was performed using full-length Lot5 from S. cerevisiae (a) or a C-terminally truncated form of Lot5 (b), with each of the three Sm subcomplexes individually and together. The interaction was assessed through a pull-down assay using Ni-beads. M markers. c–f Complexation assays. Lot5 alone (c) or equimolar amounts of Lot5 mixed with D1/D2 (d), D3/B (e), or 5Sm (f), was subjected to GFC (left panels). The eluted fractions (indicated by red bars) were then analyzed by SDS-PAGE/CBB staining (right panels). The blue arrowheads indicate the GFC peaks of the input components (D1/D2, D3/B, and 5Sm) for comparison. g Lot5 blocks snRNA binding to the Sm subcore and core. Reconstituted 5Sm or 6S, either alone or together with D3/B, was pre-incubated with Umini-snRNA or Umini-ΔSm-snRNA (as a control) and subjected to electrophoresis mobility shift assay (EMSA). h The protein components binding to Umini-snRNA, of the shifted bands in (g), were analyzed using SDS-PAGE/CBB staining. For each set, one representative of at least two independent experiments is shown. i A cartoon model of the interactions of Lot5 with the Sm proteins and snRNA.