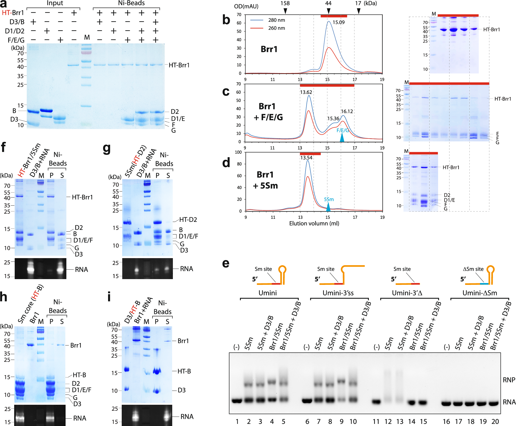
Fig. 4: Brr1 acts like Gemin2/SMNGe2BD in interacting with the Sm subcomplexes and snRNA.

a The binding assay was performed using S. cerevisiae Brr1 with each of the three Sm subcomplexes individually and together. The interaction was assessed through a pull-down assay using Ni-beads. b–d Complexation assays. Brr1 alone (b), or equimolar amounts of Brr1 mixed with F/E/G (c) or 5Sm (d), were subjected to GFC (left panels). The eluted fractions (red bar) were analyzed by SDS-PAGE/CBB staining (right panels). Blue arrowheads indicate the GFC peaks of the input components (F/E/G and 5Sm) for comparison. e The role of Brr1 in assembly of the Sm subcore and core was assessed using EMSA. Reconstituted 5Sm or Brr1/5Sm, either alone or together with D3/B, was pre-incubated with Umini, Umini-3′ss, Umini-3′Δ, or Umini-ΔSm snRNA and subjected to EMSA. f–i Ni-beads pull-down assays were performed to test the dissociation of Brr1 from Sm core assembly. Source data are provided as a Source Data file. The forward reaction was initiated with either HT-Brr1/5Sm (f) or 5Sm (HT-D2) as a positive control (g) and incubated with D3/B and Umini-snRNA. The reverse reaction started with pre-assembled Sm core (HT-B) (h) or HT-B/D3 plus Umini-snRNA (i) and incubated with Brr1. The samples were then analyzed using SDS-PAGE /CBB staining and GelRed staining. For each set, one representative of at least two independent experiments is shown.