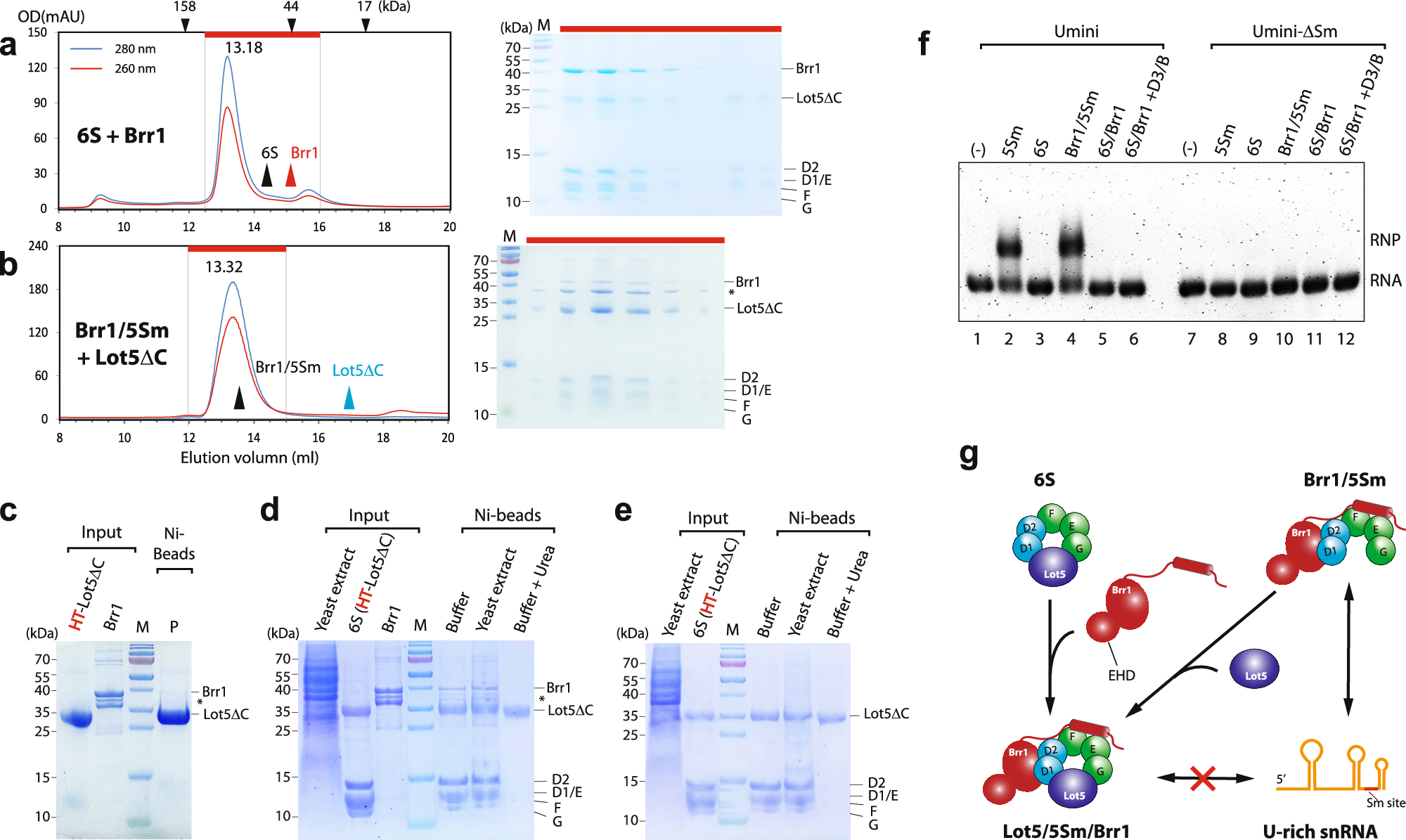
Fig. 6: Formation of the Lot5/5Sm/Brr1 complex which inhibits snRNA binding.

a, b Complexation assays. Preformed 6S mixed with Brr1 (a) or preformed Brr1/5Sm mixed with Lot5ΔC (b) in equimolar amounts, were subjected to GFC (left panels). The eluted fractions (red bar) were then analyzed by SDS-PAGE/CBB staining (right panels). The black and red arrowheads in (a) indicate the GFC peaks of the input components (6S and Brr1) for comparison. The black and blue arrowheads in (b) indicate the GFC peaks of the input components (Brr1/5Sm and Lot5ΔC) for comparison. The asterisk indicates N-terminal degraded Brr1 in (b–d). c No direct interaction between Lot5ΔC and Brr1 tested by Ni-bead pull-down assay. P precipitate. Disassembly assays of 6S/Brr1 (d) or 6S (e) incubated with yeast extract. Pre-assembled 6S/Brr1 or 6S was bound to Ni-beads first, and then incubated with yeast extract (or with washing buffer or washing buffer containing 8 M urea as controls). After incubation, the mixtures were separated and washed, and the bound fractions were subjected to SDS-PAGE/CBB staining. Yeast extract input represents 0.5% of total proteins in the reaction. f Binding test of different complexes with snRNA using EMSA. Pre-reconstituted 5Sm, 6S, Brr1/5Sm, or 6S/Brr1 or equimolar amounts of 6S/Brr1 mixed with D3/B were pre-incubated with Umini-snRNA or Umini-ΔSm-snRNA (as a control) and subjected to EMSA. M markers. For each, one representative result of at least two independent experiments is shown. g A cartoon model of the formation of the Lot5/5Sm/Brr1 complex and its inhibition of snRNA binding.