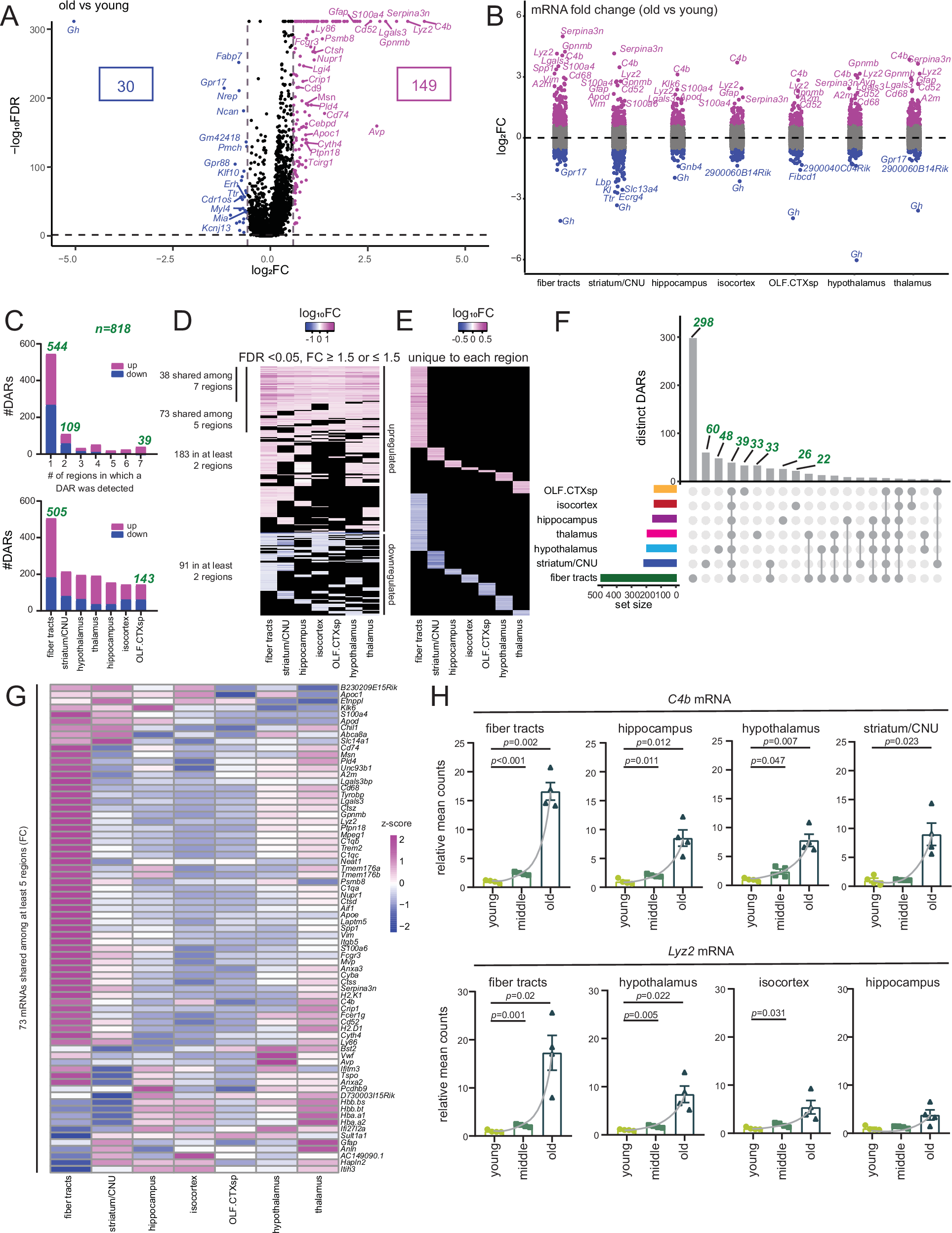
Fig. 2: Anatomical regions of the brain display both shared and unique sets of age-correlated mRNAs.
From: Spatial transcriptomics of the aging mouse brain reveals origins of inflammation in the white matter

A Volcano plot showing -log10(FDR) and log2(FC) values for all 10109 mRNAs with 149 significantly upregulated (purple dots; FDR <0.05, FC ≥1.5) and 30 significantly downregulated (blue dots; FDR <0.05, FC ≤−1.5) DARs in old vs young. B Strip chart showing log2FC value for all 10109 mRNAs across seven regions with significantly upregulated and significantly downregulated (as in (A)) DARs highlighted in each region. C Bar plot showing the number of regions in which a given DAR was detected (top), and number of DARs that were either significantly upregulated or downregulated (as in (A)) with age in each region (bottom). D Heatmap showing log10FC values for age-correlated mRNAs across at least two brain regions. E Heatmap showing log10FC values for age-correlated mRNAs unique to each region. F Upset plot of age-correlated mRNAs shared across and unique to each region (each matrix column represents either DARs specific to a region (single circle with no vertical lines) or DARs shared between regions (with a vertical line connecting regions that share a given DAR). Vertical bar plots on top display the number of DARs in each combination of regions. Horizontal bar plots on the left display the total number of DARs for a given region. Sets with ≥5 mRNAs are shown. G Heatmap showing FC (old vs young) values for 73 mRNAs upregulated with age and shared between at least five regions. H Bar plot of C4b (top) and Lyz2 (bottom) expression at indicated regions. Each dot shows the average expression of the two technical replicates for each mouse relative to the mean of the young group, equivalent to n = 4 biological replicates per group. Data were summarized as mean ± standard error of the relative mean counts. p values are reported from an unpaired two-tailed t-test with Welch’s correction comparing old vs. young and middle vs. young. Note that the slope of the gray lines connecting the means is the highest in fiber tracts. Source data are provided as a Source Data file.