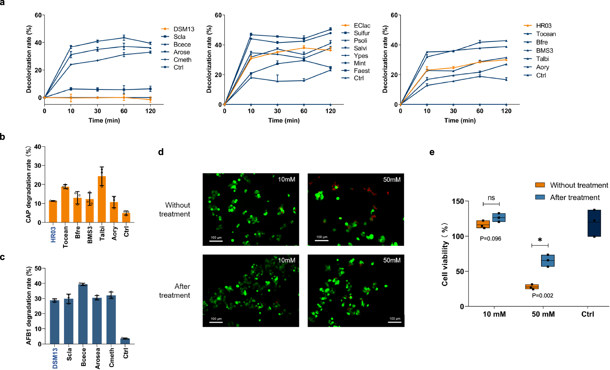
Fig. 4: Evaluation of Newly Mined MCOs for Bioremediation.

a Evaluation of DSM13, Eclac and HR03 Series on RBBR Decolorization (from left to right). b Comparison of chloramphenicol degradation by HR03 series. c Comparison of Aflatoxin B1 degradation by DSM13 series. d Live/dead cell staining evaluation on HepG2 cells with Aflatoxin B1 (Calsin AM: green, PI: red). e Cell viability assessment with different concentrations of aflatoxin B1. The line, bar, and violin plots show mean ± standard deviation (n = 3 biological replicates). Asterisk (*) denotes statistical significance (P < 0.05, one-tailed test). Exact p-values: 10 mM, P = 0.096; 50 mM, P = 0.002. QE in each series is highlighted in special color, with Ctrl representing control groups. Source data are provided as a Source Data file.