Fig. 3: Identification of CD73, an immune checkpoint, as a critical MGAT1 substrate causing immune suppression in TNBC.
From: MGAT1-Guided complex N-Glycans on CD73 regulate immune evasion in triple-negative breast cancer

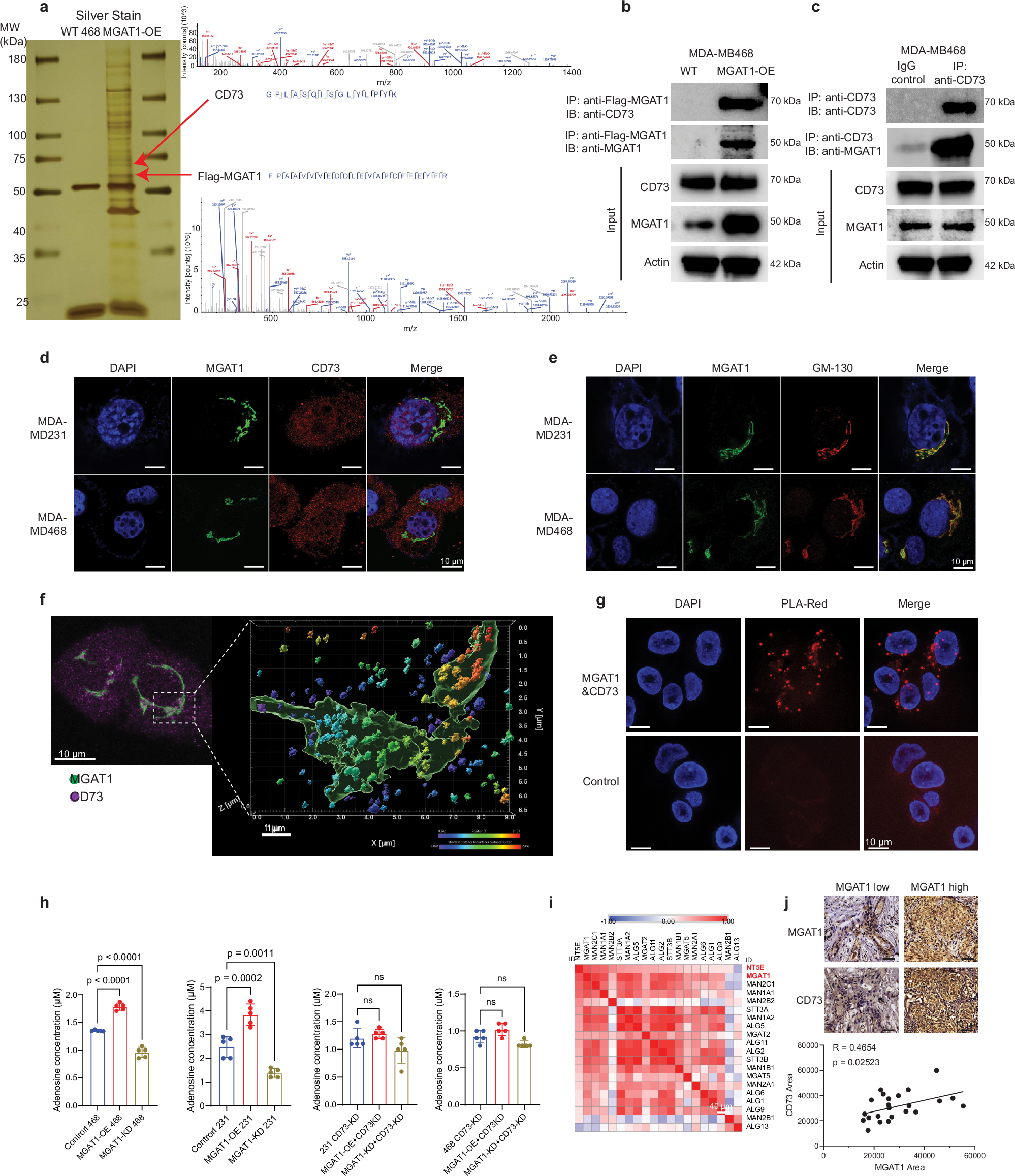
a MGAT1 complex was purified with a tandem-affinity purification protocol followed by mass spectrometry analysis in MDA-MB468-Flag/HA-MGAT1 cells. Silver staining of the purified MGAT1 complex is illustrated. CD73 was identified as a binding partner of MGAT1, and the representative spectra are shown. b, c The biochemical interaction between MGAT1 and CD73 in MDA-MB468 cells was validated by reciprocal coimmunoprecipitation of ectopic Flag-MGAT1 (b) and endogenous CD73 (c). The samples derived from the same experiment but different gels for CD73 MGAT1, and β-ACTIN were processed in parallel. d The colocalization of immunostained MGAT1 (green) and CD73 (red) in MDA-MB468 and MDA-MB231 cells was visualized by confocal imaging. e The subcellular localization of MGAT1 was detected through colocalization of MGAT1 (green) and Golgi indicator, GM-130 (red), in MDA-MB468 and MDA-MB231 cells by confocal imaging. f The intracellular interaction between MGAT1 (green) and CD73 (red) in MDA-MB468 cells was visualized by immunofluorescence stimulated emission depletion microscopy imaging followed by 3D reconstruction by Imaris. g The intracellular interaction between MGAT1 and CD73 was validated by a proximity ligation assay (PLA-red) with anti-MGAT1 and anti-CD73 antibodies or control IgG followed by confocal imaging. h Adenosine levels were determined in WT or CD73-KD MDA-MB231/MDA-MB468 breast cancer cells with MGAT1 OE or MGAT1 KD. i Spearman’s rank correlation analysis shows that CD73 protein expression is highly positively correlated with several N-glycan biosynthesis genes, and MGAT1 is the most positively correlated one. j Representative IHC staining of MGAT1 and CD73 in human TNBC tissue sections (n = 23). Quantification of positive staining areas using QuPath reveals a significant positive correlation between MGAT1 and CD73 expression. Data (mean ± SEM), images, and western blots are representative of at least three independent experiments. Statistical significance was determined using one-way ANOVA with Tukey’s multiple comparisons test (h) or simple linear regression (j). Source data are provided as a Source Data file.