Fig. 7: MGAT1-mediated glycosylation of CD73 orchestrates tumor immune evasion in vivo.
From: MGAT1-Guided complex N-Glycans on CD73 regulate immune evasion in triple-negative breast cancer

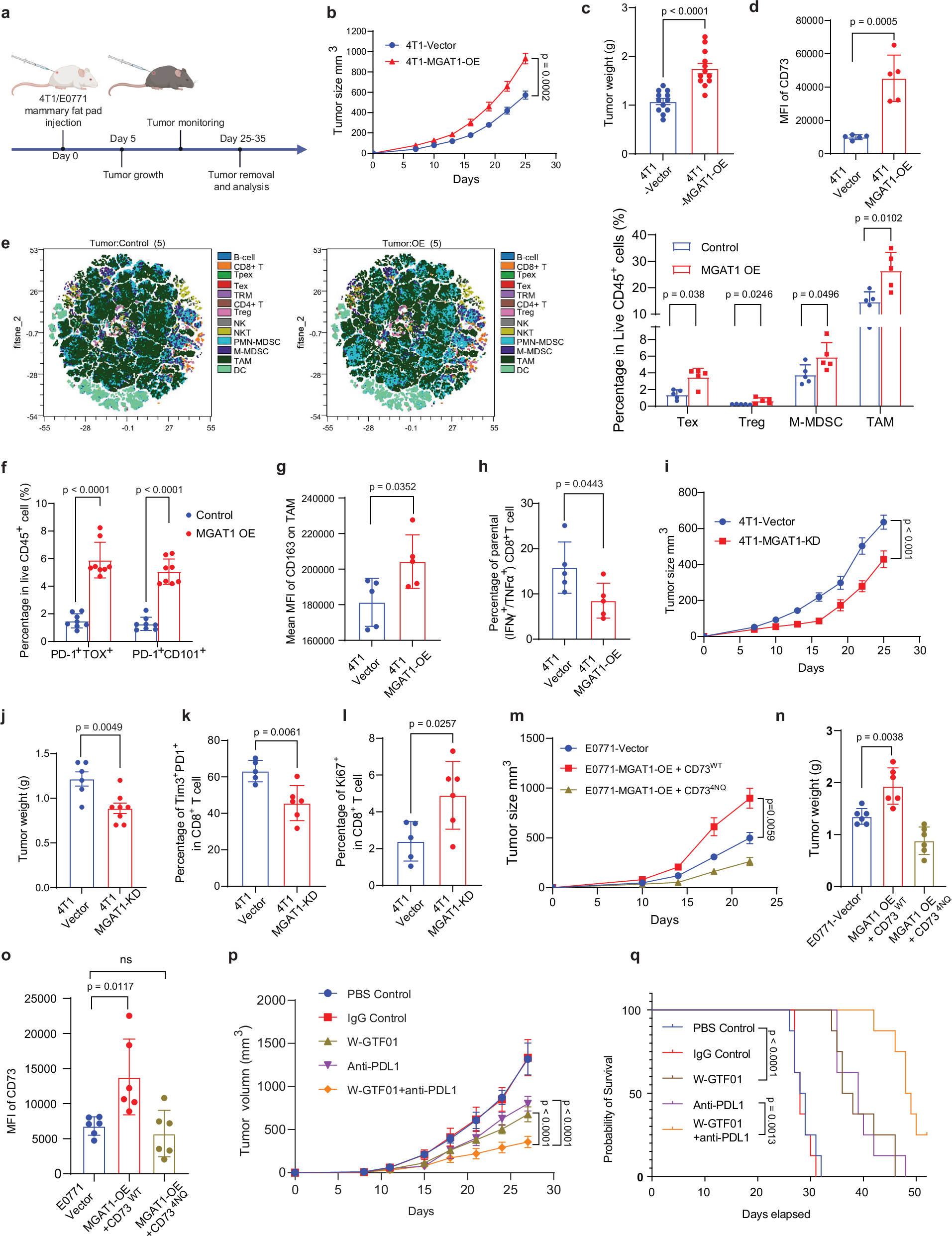
a Schematic of mouse experiments: 4T1 or E0771 breast cancer cells were injected orthotopically into WT BALB/c or C57BL/6 mice. Tumor weight was measured at the endpoint, and tumor growth was monitored. Created in BioRender. Zhu, Y. (2025) https://BioRender.com/y73s493. b–d Tumor growth (n = 6) (b), endpoint tumor weight (n = 6) (c), and membrane CD73 levels (d) in 4T1-MGAT1 OE (n = 5) vs. control tumors (n = 5). e tSNE visualization of immune cell composition, comparing TEX, Tregs, MDSCs, and TAMs among live CD45 + cells in 4T1-MGAT1 OE (n = 5) vs. control tumors (n = 5) at day 25. f Percentages of PD-1+TOX+ and PD-1+CD101+ CD8 + T cells among CD45+ cells between 4T1 control tumors (n = 8) and 4T1 MGAT1 OE tumors (n = 8). g CD163 expression levels were compared in tumor-associated macrophages (TAMs) between 4T1-MGAT1 OE (n = 5) vs. control tumors (n = 5). h Comparison of the percentage of IFNγ+/TNFα+ among tumor-infiltrated CD4+ or CD8+ T cells between 4T1 control (n = 5) and MGAT1 OE tumors (n = 5). i, j Tumor growth (i) and endpoint tumor weight (j) in 4T1-MGAT1 KD (n = 8) vs. control tumors (n = 6). k Percentage of Tim3+/PD1+ CD8+ T cells in 4T1-MGAT1 KD (n = 6) vs. control tumors (n = 5). l Ki-67+ tumor-infiltrating CD8+ T cells in 4T1-MGAT1 KD (n = 6) vs. control tumors(n = 5). m–o Tumor growth (m), endpoint tumor weight (n), and membrane CD73 levels (o) in E0771-MGAT1 OE + CD73WT (n = 6) vs. CD73-4NQ tumors (n = 6) in C57BL/6 mice. p, q 4T1-hPD-L1 tumors (the endogenous mouse PD-L1 was replaced with its human counterpart) were treated with W-GTF01 (10 mg/kg, i.p.) twice/week and durvalumab (10 mg/kg, i.p.) three times/week (n = 8). PBS and IgG were used in the control groups. Tumor growth (p) and survival (q) were monitored. Data (means ± SEM), images, and flow cytometry are representative of at least three independent experiments with 5–10 independently analyzed mice per group. Statistical significance was determined using one-way ANOVA with Tukey’s multiple comparisons test (n, o) or two-tailed unpaired t test (c–h, j–l) or two-way ANOVAs followed by Tukey’s multiple comparison tests (b, i, m, p). Source data are provided as a Source Data file.