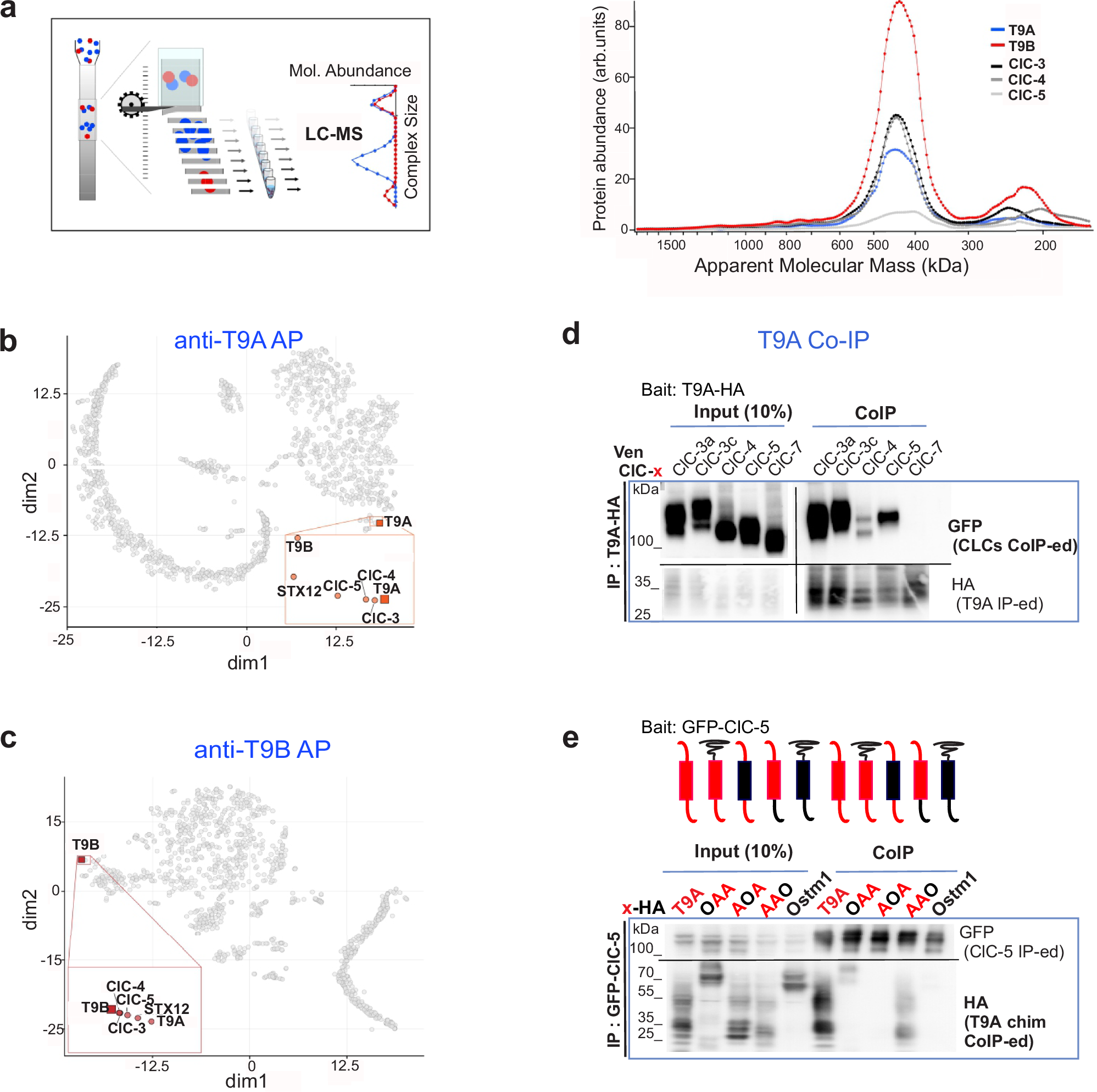
Fig. 1: TMEM9 and TMEM9B as specific binding partners of ClC-3, -4, and -5.

a Scheme of csBN-MS technique and abundance-mass profiles for indicated proteins by csBN-MS in solubilized membrane fractions from mouse brain. meAP-MS experiments with antibodies against T9A (b) or T9B (c) reveal specific complexes of ClC-3 to ClC-5 in brain. t-SNE plots show distribution of proteins (circles) based on target-normalized ratio and target-normalized abundance determined from meAP-MS data. Insets: Framed areas of the plots showing the immediate vicinity of the target. Close proximity of the identified proteins indicates consistent and specific co-purification in all APs. d T9A-HA co-precipitates Venus-tagged ClC-3, −4, and −5, but not ClC-7, from transfected HeLa cells. e Co-IPs of ClC-5 with chimeras between T9A and Ostm1 in transfected HEK cells. Luminal, transmembrane, and cytosolic domains of T9A (indicated by A, red) were replaced with Ostm1 (O, black) as indicated. Similar results observed in three independent co-IP experiments. Unprocessed blots are available in Source Data provided with this paper.