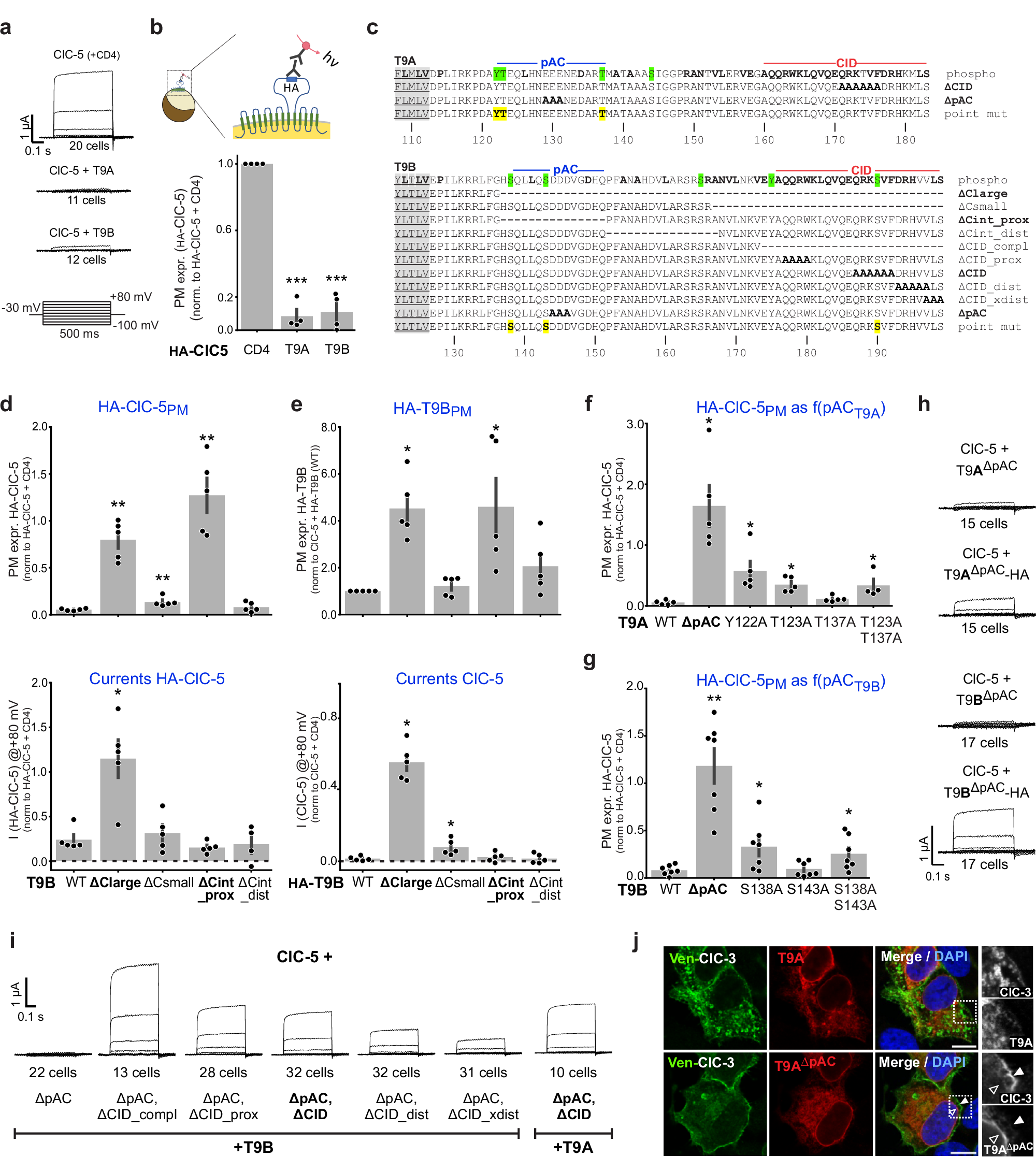
Fig. 3: Functional characterization of C-terminal motifs of T9 proteins.

a Averaged background-subtracted currents from oocytes expressing ClC-5 + CD4 (ctrl), T9A or T9B. Below, voltage-clamp protocol. b Surface expression of HA-ClC-5 in oocytes is suppressed by co-expression of T9A or T9B. Top, luminescence assay for surface expression. c Mutants in T9A and T9B carboxy-termini. Top lines: bold, conserved between isoforms; green, potentially phosphorylated residues. Bottom, singly mutated residues. Left, TMD residues on gray background. d Effect of T9B, WT and deletion mutants, on surface expression (above) and currents (below) of co-expressed HA-ClC-5. Currents normalized to mean currents of HA-ClC-5 + CD4 @ +80 mV (0.47 µA). e Effect of HA-T9B deletions on surface expression of HA-T9B (above) and currents of co-expressed ClC-5 (below). Currents normalized to mean currents of ClC-5 + CD4 @ +80 mV (3.0 µA). f, g Effect of pAC mutants of T9A or T9B, respectively, on HA-ClC-5 surface expression. h C-terminal addition of HA-epitopes to T9AΔpAC and T9BΔpAC weakens their inhibition of ClC-5 currents. i Combining ΔpAC with CID mutations in T9B and T9A enables currents from co-expressed ClC-5. j T9AΔpAC increases surface expression of ClC-3 in transfected HeLa cells. Filled and open arrowheads indicate plasma membrane and nuclear membrane, respectively. Representative images from technical duplicates and n≥3 biological replicates. Scale bar, 10 μm. Each data point in panel (b) (n = 4), (d–f) (n = 5), and (g) (n = 7) represents the mean value from measurements using the same batch of oocytes. Data shown as mean ± SD. Values are compared using non-parametric two-tailed Mann–Whitney test with false discovery rate corrected using the Benjamini–Hochberg procedure. *, p < 0.05; **, p < 0.01; ***, p < 0.001. Data in (d–g) are compared to ClC-5 + T9B (d, g), to +HA-T9B (in e) or to + T9A (in f). Western blots examining the levels of oocyte-expressed proteins (Supplementary Fig. 5) do not change the conclusions from (d–g). Numerical data and exact p values are given in Source Data provided with this paper.