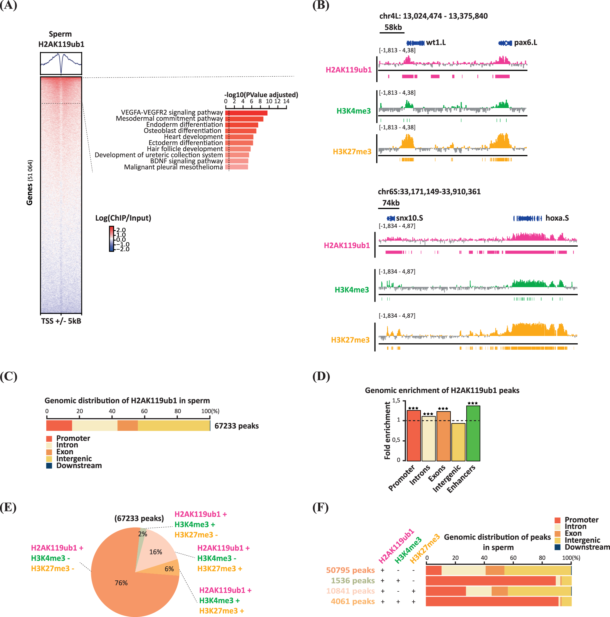
Fig. 2: H2AK119ub1 associates with gene regulatory regions in sperm chromatin.
From: Sperm derived H2AK119ub1 is required for embryonic development in Xenopus laevis

A Heatmap of H2AK119ub1 signal (log(ChIP/Input)) on all Xenopus laevis genes TSS +/-5kB. GO enrichment is shown for the top 10% genes. B Genome browser view of log(ChIP/Input) of sperm H2AK119ub1, H3K4me3, and H3K27me3 around wt1.L, pax6.L, snx10.s and hoxa.S loci. Boxed area underneath the gene track indicates regions of enrichment (peaks). C Distribution of sperm H2AK119ub1 peaks on genomic features. D Fold enrichment of H2AK119Ub1 peaks on different genomic features, *** p < 0.001, two-sided permutation test. E Pie chart indicating the proportion of H2AK119ub1 peaks either alone, or overlapping H3K4me3 and/or H3K27me3 peaks in sperm. F Genomic distribution of sperm H2AK119ub1 peaks according to overlap with H3K4me3 and/or H3K27me3 peaks.