Fig. 4: Ablation of brainstem steering neurons impaired steering turn.
From: Separate brainstem circuits for fast steering and slow exploratory turns

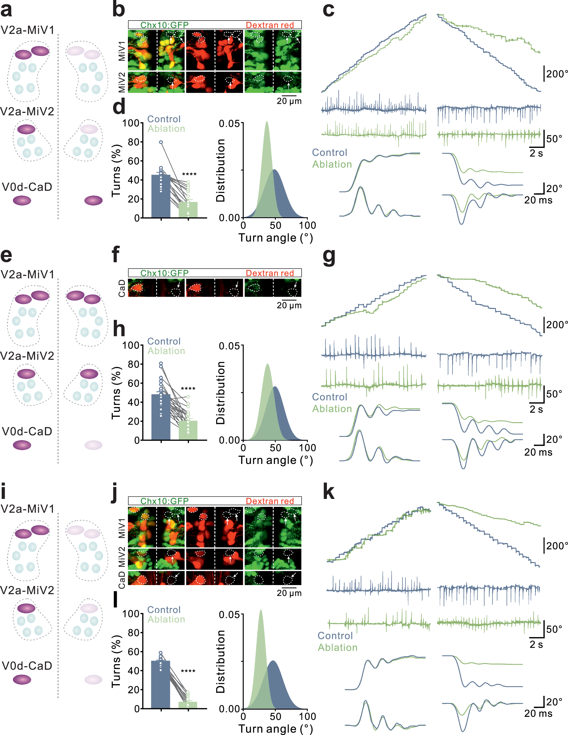
a–d Diagram showing unilateral ablation of the steering V2a neurons in the MiV1 and MiV2 nuclei (a). Image stacks showing unilateral ablation of the steering V2a neurons in the MiV1 and MiV2 nuclei as revealed by retrograde traceing in the Tg(Chx10:GFP) fish line (b). Unilateral ablation of the steering V2a neurons significantly reduced both the cumulative angle of heading direction change and the tail angle during ipsilateral steering turns, while leaving the contralateral side unaffected (c). Statistical analysis showing that, compared to the control group, there was a significantly decreased in the occurrence of steering turns and the distribution of of tail angle amplitude following the ablation of the steering V2a neurons (d) (Paired t test, N = 16 fish). e–h Diagram showing unilateral ablation of the steering V0d neuron in CaD (e). Image stacks showing the unilateral ablation of the steering V0d neuron in the CaD in the Tg(Glyt2:GFP) fish line (f). Unilateral ablation of the steering V0d neurons reduced the cumulative angle of heading direction change and the tail angle during the ipsilateral steering turn, but did not affect the contralateral side (g). Statistical analysis showing a significantly decrease in occurrence of steering turns and the distribution of the tail angle amplitude following ablation of the steering V0d neurons (h) (Paired t test, N = 22 fish). i–l Diagram showing unilateral ablation of the steering V2a and V0d neurons (i). Image stacks showing the unilateral ablation of steering V2a and V0d neurons that is confirmed by retrograde tracing in the Tg(Chx10:GFP) fish line (f). Unilateral ablation of the steering V2a and V0d neurons resulted in a reduction in the heading direction angle and the amplitude of the tail angle of the ipsilateral steering turn, but did not affect the contralateral side (g). Statistical analysis showing a significantly decreased in the occurrence of steering turns and the distribution of the of tail angle amplitude following ablation of the steering V2a and V0d neurons (h) (Paired t test, N = 25 fish). All graphs show mean ± SEM. The statistical test used was two-tailed t test. ****P < 0.0001, each circle representing a fish.