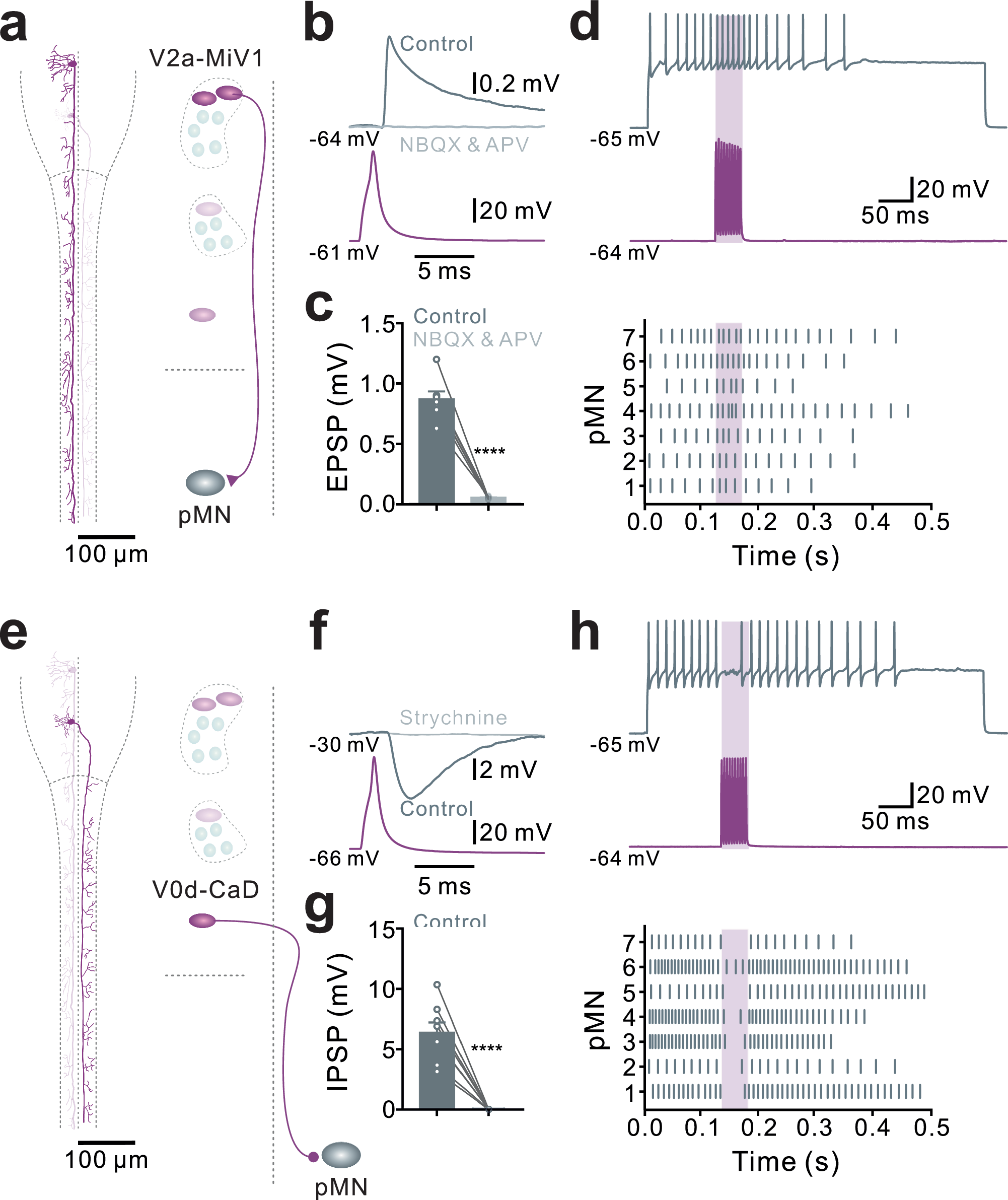
Fig. 5: The steering V2a neurons project ipsilaterally to excite spinal motoneurons, while the steering V0d neurons project contralaterally to inhibit spinal motoneurons.
From: Separate brainstem circuits for fast steering and slow exploratory turns

a–d Reconstructed morphology of a steering V2a neuron projecting ipsilaterally along the entire length of the spinal cord (a). An action potential generated in the steering V2a neurons triggered EPSPs in the spinal primary motoneurons, which were blocked by the application of NBQX and AP5 (b; grey trace). The population data for b (c; Paired t test, n = 7 pairs from 7 preparations). The induced high-frequency firing in the steering V2a neurons increased the firing frequency of the discharging postsynaptic primary motoneurons (d; N = 7 pairs from 7 preparations). e–h Reconstructed morphology of a steering V0d neuron shows the axon crossing the midline at the brainstem and projecting contralaterally along the entire length of the spinal cord (e). An action potential generated in the steering V0d neurons triggered IPSPs in the recorded spinal primary motoneurons, which were blocked by the application of strychnine (f; grey trace). The population data for (f) (g; Paired t test, n = 8 pairs from 8 preparations). The induced high-frequency firing in the steering V0d neurons inhibit the firing of the postsynaptic primary motoneurons (h; N = 7 pairs from 7 preparations). All data are presented as mean ± SEM. The statistical test used was two-tailed t test. ***P < 0.001, ****P < 0.0001. Each circle represents a single neuron.