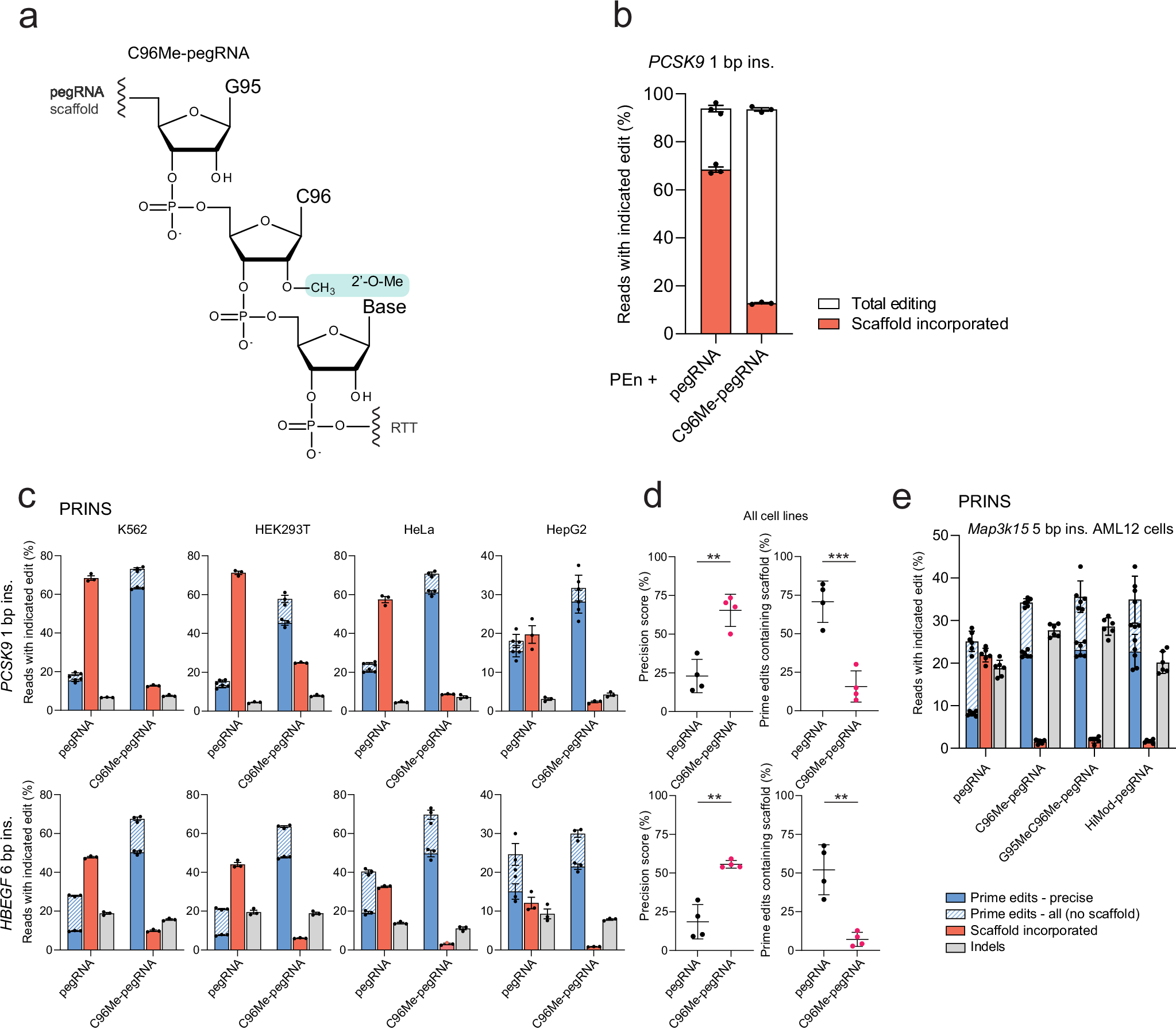
Fig. 4: 2’-O-methylation of C96 in the pegRNA scaffold precisely blocks reverse transcription by M-MLV RT.
From: Modified pegRNAs mitigate scaffold-derived prime editing by-products

a Chemical structure of C96 methylation within the scaffold of C96Me-pegRNA. C96 = cytosine at the position 96 of the SpCas9 pegRNA scaffold. G95 = guanine at the position 95 of the SpCas9 pegRNA scaffold. RTT = reverse transcription template. b Scaffold incorporation analysis by amplicon-seq of PCSK9 PRINS editing in K562 cells electroporated with PEn mRNA and unmodified pegRNA or C96Me-pegRNA. c PRINS editing at PCSK9 and HBEGF genomic loci in four different human cell lines (K562, HEK293T, HeLa and HepG2) using electroporation of PEn mRNA and synthetic pegRNA or C96Me-pegRNA to install indicated small insertions (ins.). Editing outcomes were analyzed by amplicon-seq and quantified using CRISPResso2 in the prime editing mode. Plots show mean ± SD of n = 3 biological replicates. d Quantification of data from (c). “Precision score” was calculated as total number of amplicon-seq reads with precise prime edit per overall editing. “Prime edits containing scaffold” was calculated as total number of amplicon-seq prime edited reads with scaffold integration per total prime edited reads. Error bars represent mean ± SD. Datapoints represent 4 different cell line experiments in (c). Statistical difference was determined using Student’s t test (paired, two-tailed). Prime edits precise = intended prime edits; Prime edits all (no scaffold) = precise prime edits + prime edits co-occurring with indels not derived from scaffold; Scaffold incorporated = prime edits with at least one additional nucleotide derived from scaffold; Indels = non-prime edited insertions or deletions. *P < 0.05, **P < 0.01, ***P < 0.001. Calculated P values: PCSK9 precision score = 0.0016; PCSK9 prime edits containing scaffold = 0.0009; HBEGF precision score = 0.0052; HBEGF prime edits containing scaffold = 0.0054. e PRINS editing of Map3k15 locus in AML12 cells using lipofection of PEn mRNA and synthetic pegRNAs to install 5 bp insertion. Editing outcomes were analyzed by amplicon-seq and quantified using CRISPResso2 in the prime editing mode. Plots show mean ± SD of n = 6 biological replicates. Source data are provided as a Source Data file.