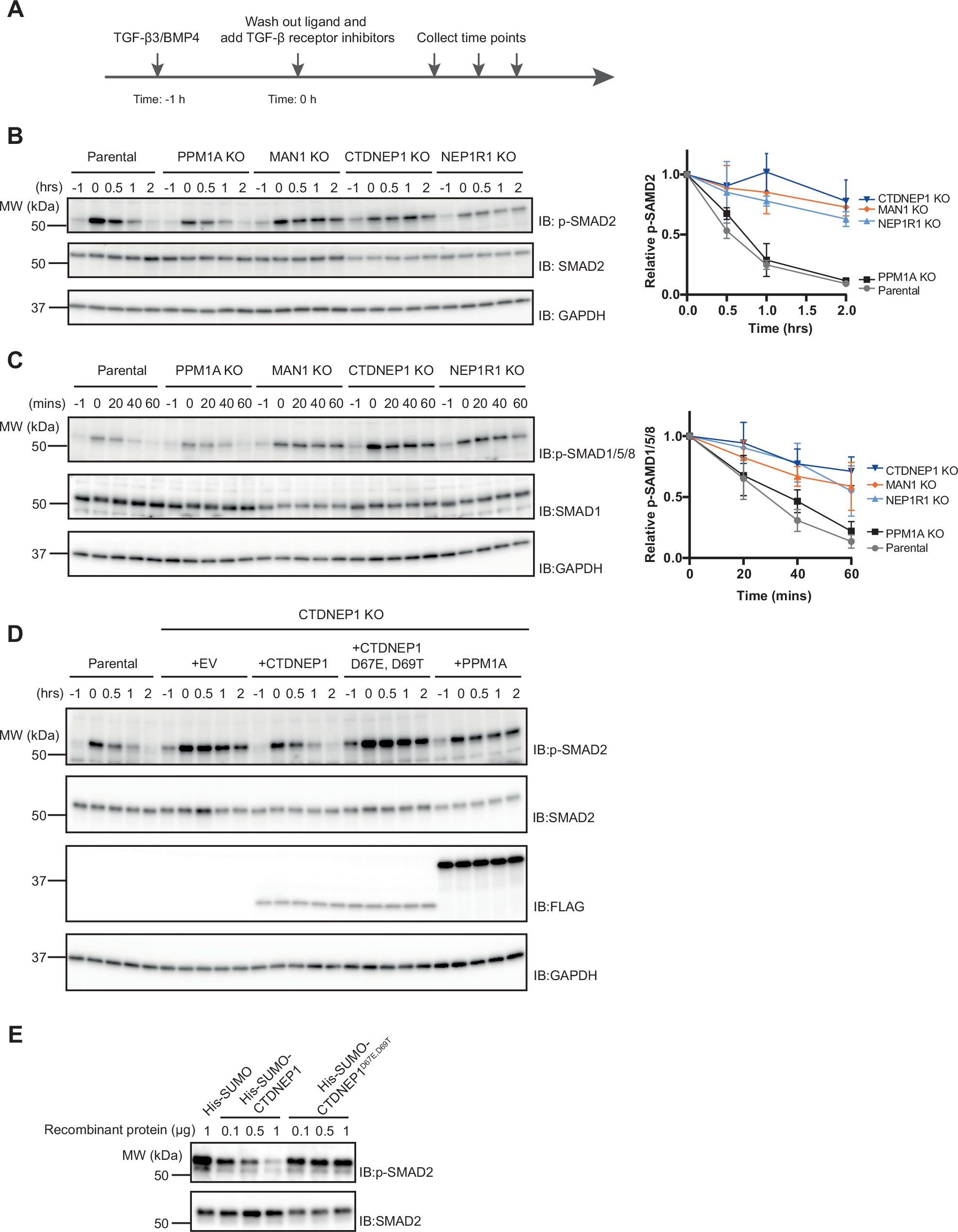
Fig. 2: R-SMAD dephosphorylation requires MAN1 and the CTDNEP1-NEP1R1 phosphatase.
From: Suppression of TGF-β/SMAD signaling by an inner nuclear membrane phosphatase complex

A Scheme of the experimental outline to monitor the kinetics of R-SMAD dephosphorylation. B Time course analysis of SMAD2 dephosphorylation upon TGF-β3 stimulation in parental, PPM1A, MAN1, CTDNEP1, and NEP1R1 KO HeLa cells. Cell extracts were analyzed by SDS-PAGE and immunoblotting with the indicated antibodies. The graph (right) shows the average of three experiments; error bars represent the standard deviation. C Time course analysis of SMAD1/5/8 dephosphorylation upon BMP-4 stimulation in parental, PPM1A, MAN1, CTDNEP1, and NEP1R1 KO HeLa cells. Cell extracts were analyzed by SDS-PAGE and immunoblotting with the indicated antibodies. The graph (right) shows the average of four experiments; error bars represent the standard deviation. D Time course analysis of SMAD2 dephosphorylation upon TGF-β3 stimulation in parental and CTDNEP1 KO HeLa cells expressing the indicated proteins. Cell extracts were analyzed by SDS-PAGE and immunoblotting with the indicated antibodies. Cells transduced with an empty vector (EV) were used as a control. E Analysis of SMAD2 dephosphorylation by recombinant wild-type CTDNEP1 and phosphatase dead CTDNEP1D67E, D69T expressed as fusion proteins to a His-SUMO tag. Purified His-SUMO was also used as a negative control. Note that soluble versions of CTDNEP1 and of CTDNEP1D67E,D69T were generated by deleting the N-terminal amphipathic helix of CTDNEP1 corresponding to amino acids 1–45.