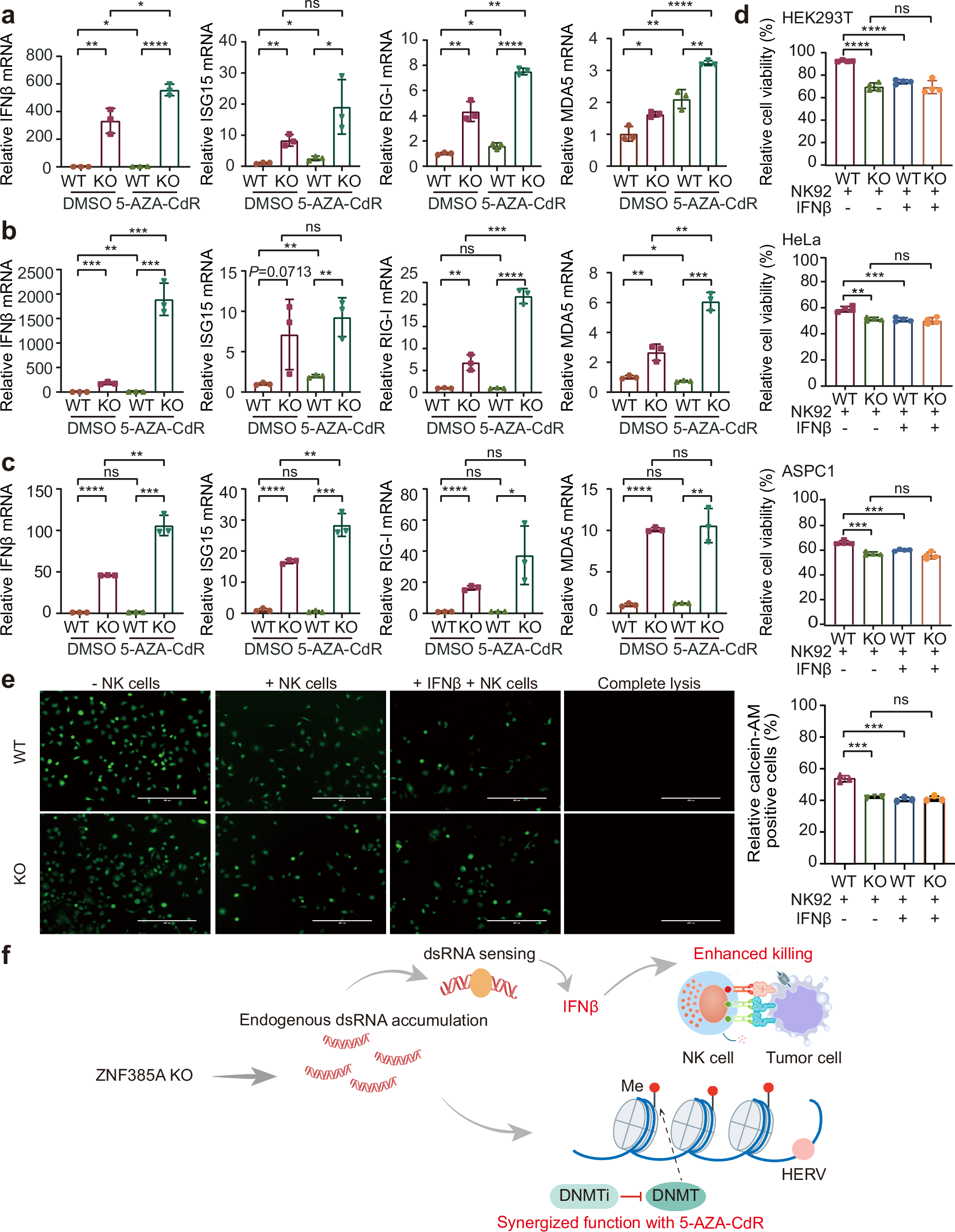
Fig. 8: ZNF385A depletion enhanced the IFN-activating effects of 5-AZA-CdR and natural killer cell-mediated cytotoxicity.

The relative mRNA levels of IFNβ, ISG15, RIG-I, and MDA5 in HEK293T (a), HeLa (b) and ASPC1 (c) cells treated with 0.3 μM of 5-AZA-CdR for 24 h. WT, wild type. KO, knockout. DMSO, dimethyl sulfoxide. 5-AZA-CdR, 5-Aza-2’-deoxycytidine. Data represent the means ± s.d. of triplicate independent experiments (*P < 0.05, **P < 0.01, ***P < 0.001, ****P < 0.0001, by unpaired two-tailed Student’s t-test). d The CCK8 assay was performed to assess the impact of ZNF385A KO on NK92-mediated cell cytotoxicity in HEK293T, HeLa, and ASPC1 cells. IFNβ protein was added at 10 ng/mL. NK92, natural killer-92. IFNβ, interferon β. Data represent the means ± s.d. of four biological replicates (**P < 0.01, ***P < 0.001, ****P < 0.0001, by unpaired two-tailed Student’s t-test, “ns” indicates not significant). e NK92 cell-mediated cytotoxicity was analyzed in WT and ZNF385A-KO ASPC1 cells using the calcein acetoxymethyl ester (Calcein-AM) method. Representative images are shown in the left panel. Scale bar = 400 μm. Percentages of Calcein AM-positive cells in different groups are presented in the right panel. Data represent the means ± s.d. of triplicate independent experiments (*P < 0.05, **P < 0.01, **** P < 0.0001, by unpaired two-tailed Student’s t-test, “ns” indicates not significant). f The depletion of ZNF385A enhanced endogenous dsRNA accumulation, thereby promoting the bioactivity of 5-AZA-CdR and NK cell-mediated cytotoxicity. DNMT DNA methyltransferase, DNMTi DNA methyltransferase inhibition, HERV human endogenous retrovirus, Me methylation. Source data are provided as a Source Data file.