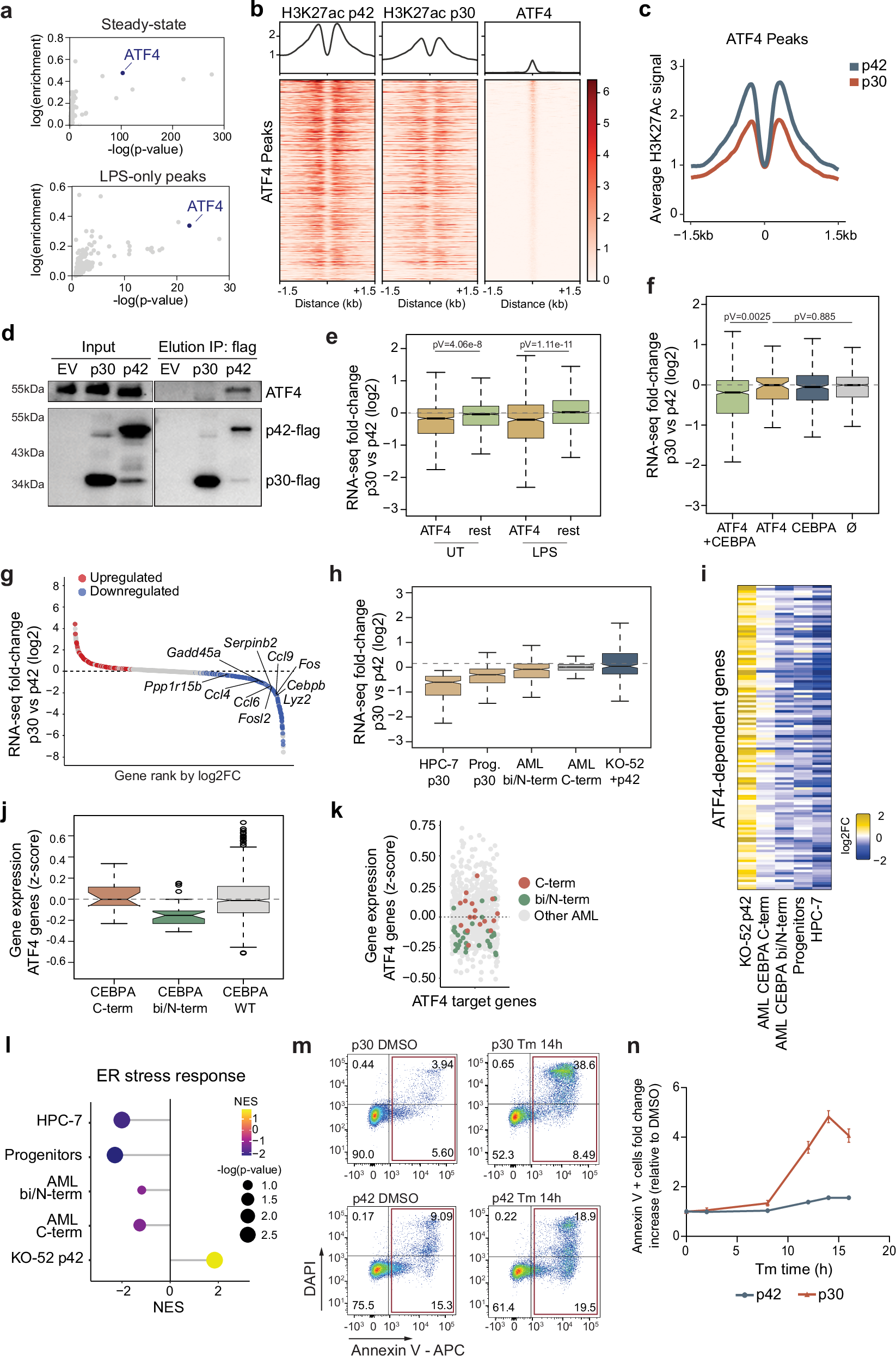
Fig. 7: ATF4 associates with p42 but not p30.
From: Mutant CEBPA promotes tolerance to inflammatory stress through deficient AP-1 activation

a Motif enrichment (cumulative binomial distribution) among H3K27ac downregulated peaks in p30 HPC-7 in untreated cells (steady-state) and H3K27ac peaks exclusively downregulated in LPS-treated samples. Peaks overlapping promoters were excluded. b H3K27ac ChIP-seq signal around ATF4 peaks in p42 (left) and p30-expressing HPC-7cells (middle), ATF4 ChIP-seq signal is plotted in the right. c Average H3K27ac ChIP-seq signal at ATF4 peaks in p42- and p30-expressing cells. d Immuno-blot against CEBPA-Flag and ATF4 of the immunoprecipitation of CEBPA-Flag in HEK293F cells overexpressing an empty vector (EV), p30 or p42. e Differential gene expression (log2 fold change, p30 vs p42 HPC-7) of genes bound by ATF4 at distal regulatory regions bound by a HiChIP loop, and the rest of genes not bound by ATF4 in untreated and stimulated with LPS for 2 h cells. f Differential gene expression (log2 fold change, p30 vs p42) of genes connected by a HiChIP-defined loop to peaks of the combination of p42, p30 (CEBPA) and ATF4; genes bound only by ATF4; genes only bound by CEBPA and of genes bound by none. e, f p values calculated with two-sided unpaired t test. g Genes connected by a HiChIP-defined loop to peaks of CEBPA and ATF4 ranked by fold-change of p30 vs p42. h Differential expression (log2 fold change) of the downregulated CEBPA-ATF4 co-bound genes (g) in p30 vs p42 HPC-7, CebpaFl/p30;R26-CreER (p30) vs CebpaFl/Fl (WT) progenitors, CEBPAbi/NT-and CEBPACT-mutated AML compared to all other AML subtypes, and in KO-52p42 vs KO-52EV. i Heatmap of the expression of CEBPA-ATF4 co-dependent genes (g) that are downregulated in p30 HPC-7 and CEBPAbi/NT AML and upregulated in KO-52p42, using the same groups as in (h). j Mean expression of ATF4 target genes in CEBPACT- CEBPAbi/NT- mutated AML (n = 17 and n = 32, respectively) and in AML patients with wild-type CEBPA (n = 759). k Distribution of AML patients based on ATF4 target mean gene expression. l Enrichment of ‘Response to ER stress’ gene set in p30 vs p42 HPC-7, CebpaFl/p30;R26-CreER (p30) vs CebpaFl/Fl (WT) progenitors, CEBPAbi/NT-mutated AML compared to all other AML subtypes and in KO-52p42 vs KO-52EV, statistically tested by GSEA (NES=Normalized Enrichment Score). m FACS plots of p30 and p42 HPC-7 stained with DAPI and annexin V-APC. Cells were treated with DMSO or 1 µg/mL of tunicamycin (Tm) for 14 h. n Fold change increase in the percentage of annexin V+ cells relative to DMSO over a time-course of Tm treatment, mean +/− SEM, n = 3 biological replicates. e, f, h Data from RNA-seq with n = 3 biological replicates, HiChIP performed in duplicate and publicly available ATF4 ChIP-seq; boxplots center line at median, lower and upper hinges correspond to first and third quartiles. Upper whisker extends from the hinge to the largest value no further than 1.5*IQR from the hinge (IQR, inter-quartile range). Lower whisker extends from the hinge to the smallest value at most 1.5*IQR of the hinge. Source data are provided.