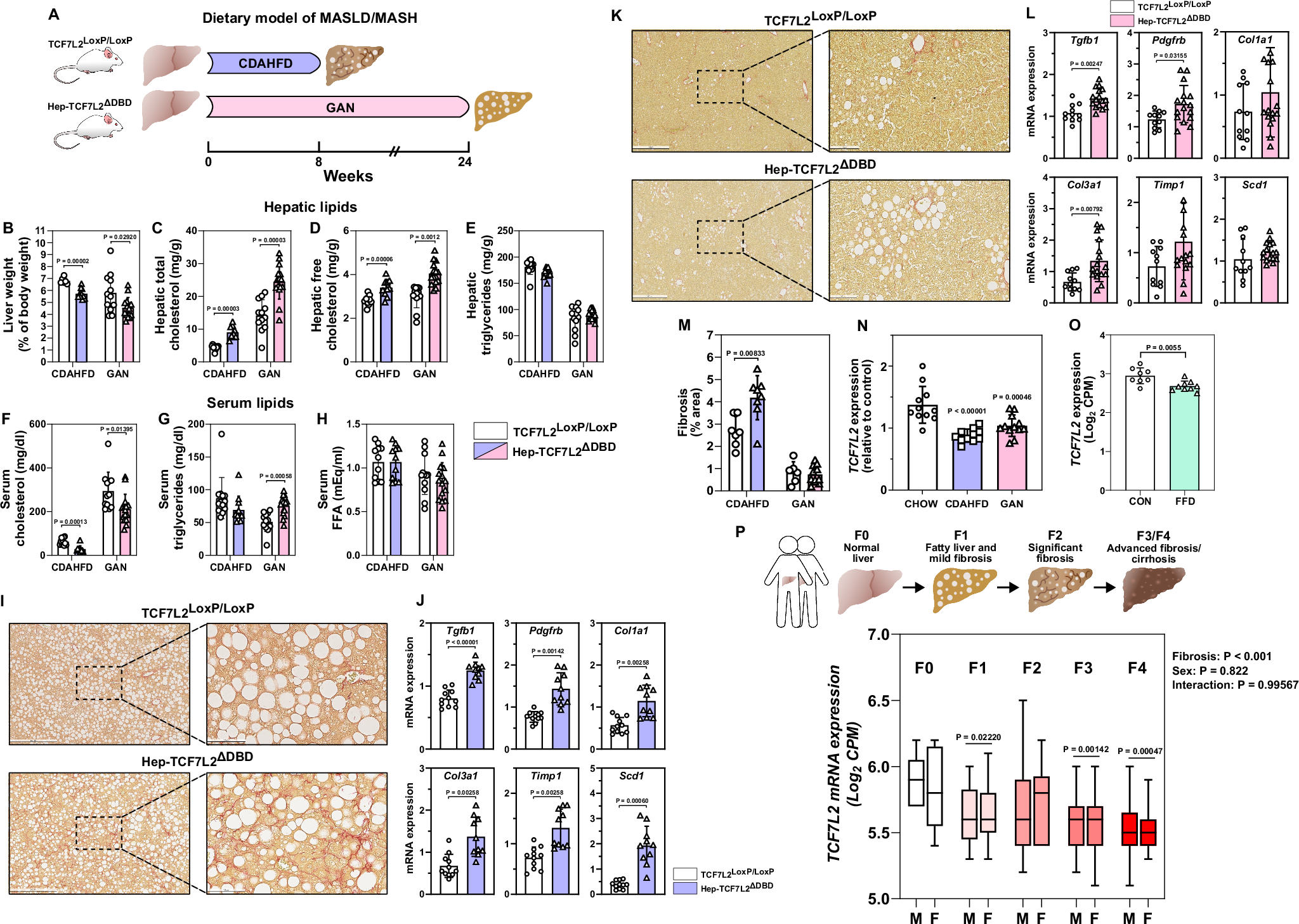
Fig. 6: Hep-TCF7L2ΔDBD mice are susceptible to dietary-induced hepatic fibrosis.

A Schematic outlining the two dietary models of MASLD and MASH. Mice were placed on the choline-deficient, L-amino acid-defined, high-fat diet (CDAHFD) or the Gubra-Amylin NASH (GAN) diet for 8- and 24 weeks, respectively. B Liver weights were significantly lower in Hep-TCF7L2ΔDBD mice following both diets (CDAHFD diet: TCF7L2LoxP/LoxP n = 6, Hep-TCF7L2ΔDBD n = 11; GAN diet: TCF7L2LoxP/LoxP n = 12, Hep-TCF7L2ΔDBD n = 15). C Total and (D) free hepatic cholesterol was elevated in Hep-TCF7L2ΔDBD mice, but there were no differences in hepatic triglycerides (E). Amongst serum lipids, cholesterol (F) was consistently lower in Hep-TCF7L2ΔDBD mice fed either diet (sample sizes for C–F: CDAHFD: TCF7L2LoxP/LoxP n = 11, Hep-TCF7L2ΔDBD n = 10; GAN: TCF7L2LoxP/LoxP n = 12, Hep-TCF7L2ΔDBD n = 15). Triglycerides (G) were elevated in mutant mice fed the GAN diet (CDAHFD: TCF7L2LoxP/LoxP n = 13, Hep-TCF7L2ΔDBD n = 11; GAN: TCF7L2LoxP/LoxP n = 12, Hep-TCF7L2ΔDBD n = 15), but no changes in free fatty acids (FFA) (H) were detected (CDAHFD: TCF7L2LoxP/LoxP n = 11, Hep-TCF7L2ΔDBD n = 11; GAN: TCF7L2LoxP/LoxP n = 13, Hep-TCF7L2ΔDBD n = 15). I Hepatic fibrosis in mice fed the CDAHFD was examined using Sirius Red staining and was elevated in Hep-TCF7L2ΔDBD mice (quantitated in M). J The expression of genes involved in fibrogenesis and inflammation was elevated in Hep-TCF7L2ΔDBD mice fed the CDAHFD diet (TCF7L2LoxP/LoxP n = 12, Hep-TCF7L2ΔDBD n = 15). K Hepatic fibrosis in mice fed the GAN diet was examined using Sirius Red staining and was not different between control and Hep-TCF7L2ΔDBD mice (quantitated in M). L However, the expression of genes involved in fibrogenesis and inflammation was also elevated in Hep-TCF7L2ΔDBD mice fed the GAN diet (TCF7L2LoxP/LoxP n = 12, Hep-TCF7L2ΔDBD n = 15). N The expression of hepatic Tcf7l2 is reduced in mice fed the CDAHFD and GAN diet (CHOW n = 11, CDAHFD n = 11, GAN n = 12), and (O) in mice fed a fast-food diet (FFD) for 11 months CON n = 8, FFD n = 9). This diet consisted of a commercially available high-fat, high-cholesterol diet (Research Diets Inc, D12079B) and drinking water containing 23.1 g fructose and 17.2 g glucose per 1000 mL of water. P In deidentified and anonymized data obtained from the analysis of human liver biopsies, TCF7L2 expression is progressively reduced as fibrosis severity increases, an effect not modified by male (M) or female (F) sex (F0: males n = 5, females n = 5; F1: males n = 10, females n = 13; F2 males n = 11, females n = 10; F3: males n = 27; females n = 26; F4: males n = 21, females n = 19). In the plot, the box extends from the 25th to the 75th percentile, and the line across the box represents the median value. Whiskers extend to minimum and maximum values. Data are presented as mean values +/− SD and were analyzed using unpaired two-sided Welch t tests with (panels B–H, J, and M) or without (panel O) Holm-Sidak correction for multiple comparisons or one-way ANOVA with Holm-Sidak correction for multiple comparisons (panel N). Human biopsy data (panel P) were analyzed using a two-way ANOVA with Holm-Sidak multiple comparison correction. Source data are provided as a Source Data file.