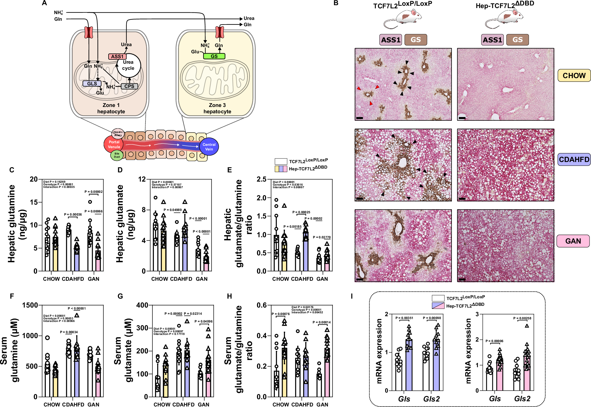
Fig. 7: Zonated pathways linked to ammonia detoxification are disrupted in Hep-TCF7L2ΔDBD mice.

A The two primary pathways of ammonia [NH4]+ detoxification in the liver are urea and glutamine synthesis. Urea synthesis in zone 1 PP hepatocytes is a system of low affinity for ammonia detoxification. The glutaminase (GLS) enzyme is stimulated by [NH4]+ and regulates the flow of nitrogen derived from glutamine through the urea cycle. In zone 3 PC hepatocytes, glutamine synthetase (GS) uses [NH4]+ and glutamate to synthesize glutamine and, thus, acts as a high-affinity scavenger for [NH4]+ that escapes zone 1 detoxification. B In mouse liver, we used staining of argininosuccinate synthase 1 (ASS1) and GS to distinguish zones 1 and 2 from zone 3. In chow-fed TCF7L2LoxP/LoxP mice, ASS1 was not observed in zone 3 hepatocytes (top panel, red arrowheads), whereas GS staining was found in only a few layers of hepatocytes around the central vein (CV) (top panel, black arrowheads). Following the GAN diet, GS staining was more diffuse and expanded into mid-lobular zone 2 hepatocytes (middle panel, black arrowheads). In TCF7L2 mutant livers, GS staining is completely absent, and centrilobular ASS1 staining is observed. Scale bar = 100 µm. C Hepatic glutamine levels were unchanged in chow-fed Hep-TCF7L2ΔDBD mice but were significantly reduced following the CDAHFD (blue bars) and GAN (pink bars) diets. D Glutamate concentrations in the liver were reduced following both diets in control mice, but remained elevated in Hep-TCF7L2ΔDBD mice fed the CDAHFD. E An elevated hepatic glutamate:glutamine ratio was observed in TCF7L2 mutant mice fed the CDAHFD, indicative of glutaminolysis (sample sizes for panels C–E: CHOW TCF7L2LoxP/LoxP n = 11, CDAHFD TCF7L2LoxP/LoxP n = 11, GAN TCF7L2LoxP/LoxP n = 12; CHOW Hep-TCF7L2ΔDBD n = 15, CDAHFD Hep-TCF7L2ΔDBD n = 10, GAN Hep-TCF7L2ΔDBD n = 15). F, G Serum glutamine and glutamate concentrations were augmented following the CDAHFD, and a significant increase in the circulating glutamate:glutamine ratio (H) was observed in chow and GAN diet-fed mice, but not in CDAHFD fed mice (sample sizes for panel F–H: CHOW TCF7L2LoxP/LoxP n = 11, CDAHFD TCF7L2LoxP/LoxP n = 13, GAN TCF7L2LoxP/LoxP n = 10; CHOW Hep-TCF7L2ΔDBD n = 14, CDAHFD Hep-TCF7L2ΔDBD n = 11, GAN Hep-TCF7L2ΔDBD n = 15. I The mRNA expression of Gls and glutaminase 2 (Gls2) was increased in TCF7L2 mutant mice fed both diets (CDAHFD: TCF7L2LoxP/LoxP n = 11, Hep-TCF7L2ΔDBD n = 10; GAN: TCF7L2LoxP/LoxP n = 11, Hep-TCF7L2ΔDBD n = 16). Data are presented as mean values +/−SD and were analyzed using a two-way ANOVA (panels C–H) or Welch t tests (panel I), with Holm-Sidak correction for multiple comparisons. Source data are provided as a Source Data file.