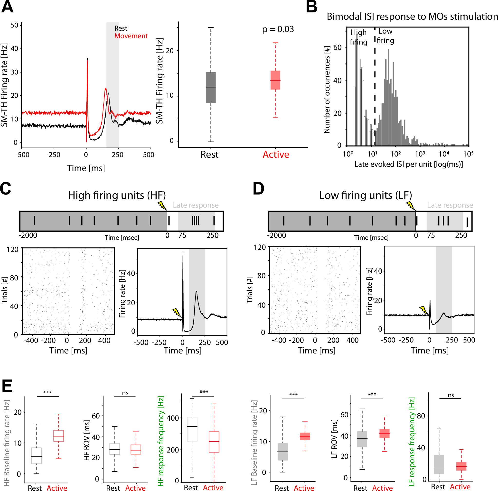
Fig. 3: Behavioral-state-dependent modulation of rebound thalamic units’ synchronization evoked by MOs electrical stimulation underlies the modulation of the late EP component in mice.
From: Thalamic feedback shapes brain responses evoked by cortical stimulation in mice and humans

A Modulation of SM-TH units’ evoked firing rate. Left: Evoked SM-TH firing rate at the population level during rest and active state (1269 units from 21 subjects). Right: SM-TH firing rate averaged over the late response (150–250 ms; shaded gray) during rest and active state across subjects (two-tailed Wilcoxon signed rank test p = 0.03; active state larger than rest). All boxplots show median (line), 25–75 percentile (box), and maximum/minimum or 1.5 interquartile range from the 25–75 percentile (whiskers). B Inter spike interval (ISI) histogram of the late responses (150–250 ms) evoked by MOs electrical stimulation in thalamic putative relay units (1269 units from 21 subjects). The bimodal distribution identifies two distinct response patterns: high-firing (HF, gray empty bars; 569 units) and low-firing (LF, gray filled bars; 700 units) neurons. The vertical line represents the threshold used to separate the two response patterns centered at 17.88 ms. C Response dynamic of HF units. Top: Schematic representation of a single trial raster plot. Bottom-left: raster plot of evoked responses by electrical stimulation of a representative HF unit. Bottom-right: grand-average evoked response for all 569 HF units (21 subjects) peaking within the late response time window (150–250 ms, shaded area). D Response dynamic of LF units (LF). Plots are structured in the same fashion as C (700 units, 21 subjects). E Putative thalamic relay units’ features comparisons between during rest and active state across subjects. Left: Average baseline firing rate, evoked ROV and evoked response frequency during rest and activity across HF units (two-tailed Wilcoxon signed rank test, Bonferroni corrected; Baseline firing rate: p < 2.13e-184; Evoked ROV: p = 0.37, ns; Response frequency: p = 1.90e-33; empty boxes). Right: the same quantifications as (D) visualized with filled boxplots are shown for LF units (two-tailed Wilcoxon signed rank tests; Baseline firing rate: p = 5.67e-169; Evoked RPV: p = 1.38e-05; Response frequency: p = 0.08, ns; filled boxes). Source data are provided as a Source Data file.