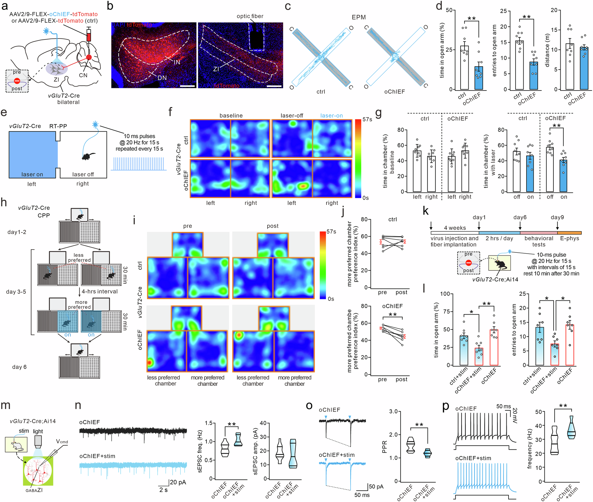
Fig. 4: Photoactivation of CNGLU → ZI circuit induces anxiety and aversion.

a Schematic of viral injection in CN and optoactivation of bilateral CNGLU → ZI circuits in vGluT2-Cre mice. b Example of viral expression in the CN and axon tracts in the ZI. Scale: 200 μm. c Activity traces of control and oChIEF-expressing vGluT2-Cre mice in EPM with photostimulation (C, close; O, open). d Time spent in open arm, entries to open arm, and distance in EPM. n = 8 mice per group. One-sided unpaired t-test. **p < 0.01. Data: mean ± SEM. e RTPP and optogenetic stimulation protocol. f Representative locomotion traces of control and oChIEF-expressing vGluT2-Cre mice in the baseline and the condition of laser-on/off. g Percentages of time spent in baseline and photostimulation conditions. n = 8 mice per group. One-sided unpaired t-test. **p < 0.01. Data: mean ± SEM. h CPP paradigm for vGluT2-Cre mice. i Locomotor activity of control and tdTomato-expressing mice before and after CPP training. j Percentages of time spent in the more preferred chamber. n = 7 mice per group. Two-sided paired t-test. **p < 0.01. Data: mean ± SEM. k Experimental design for inducing artificial anxiety in vGluT2-Cre;Ai14 mice. l Entries to open arm and time spent in open arm (%) in EPM. n = 7 mice per group. One-way ANOVA test. *p < 0.05. Data: mean ± SEM. m Schematic of whole-cell recording in GABAZI neurons of vGluT2-Cre;Ai14 mice with photo stimulation. n Representative sEPSC traces recorded from oChIEF-expressing GABAZI neurons in vGluT2-Cre;Ai14 mice. oChIEF, n = 15. oChIEF + stim, n = 6. One-sided unpaired t-test. *p < 0.05. Data: mean ± SEM. o PPR of light-stimulated EPSCs in GABAZI neurons. oChIEF, n = 15. oChIEF+stim, n = 6. One-sided unpaired t-test. **p < 0.01. Data: mean ± SEM. p Representative population spikes evoked by current injection in oChIEF-expressing GABAZI neurons. oChIEF, n = 15. oChIEF+stim, n = 6. One-sided unpaired t-test. **p < 0.01. Data: mean ± SEM. See Supplementary Table 3 for all statistics for this figure. Source data are provided as a Source Data file.