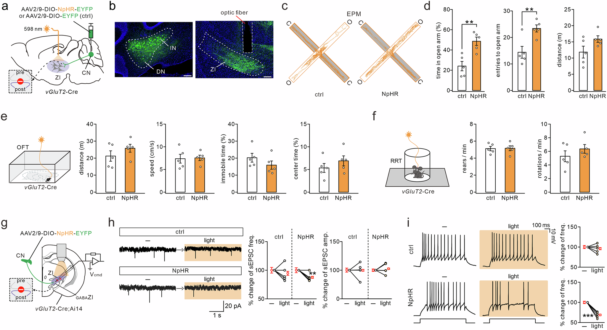
Fig. 5: Photoinhibition of CNGLU → ZI circuit reduces anxiety.

a Schematic of viral injection in CN and optogenetic inhibition of bilateral CNGLU → ZI circuits. b Examples of viral expression in the CN and axonal tracts in the ZI. Scale: 200 μm. c Activity traces of vGluT2-Cre mice in EPM with photoinhibition. d Time spent in open arm, entries to open arm, and distance in EPM. n = 5 mice per group. One-sided unpaired t-test. **p < 0.01. Data: mean ± SEM. e vGluT2-Cre mice received optoinhibition during OFT. n = 6 mice per group. One-sided unpaired t-test. Data: mean ± SEM. f vGluT2-Cre mice received optoinhibition during RRT. n = 6 mice per group. One-sided unpaired t-test. Data: mean ± SEM. g Schematic of recording in tdTomato− ZI neurons. h Representative sEPSCs with (light)/without (−) light inhibition (recording interval: 1 min). n = 5 cells from three mice per group. Two-sided paired t-test. **p < 0.01. Data: mean ± SEM. i Representative population spikes in control or NpHR-expressing neurons with (light)/without (−) light inhibition. n = 5 cells from three mice per group. Two-sided paired t-test. ***p < 0.001. Data: mean ± SEM. See Supplementary Table 4 for all statistics for this figure. Source data are provided as a Source Data file.