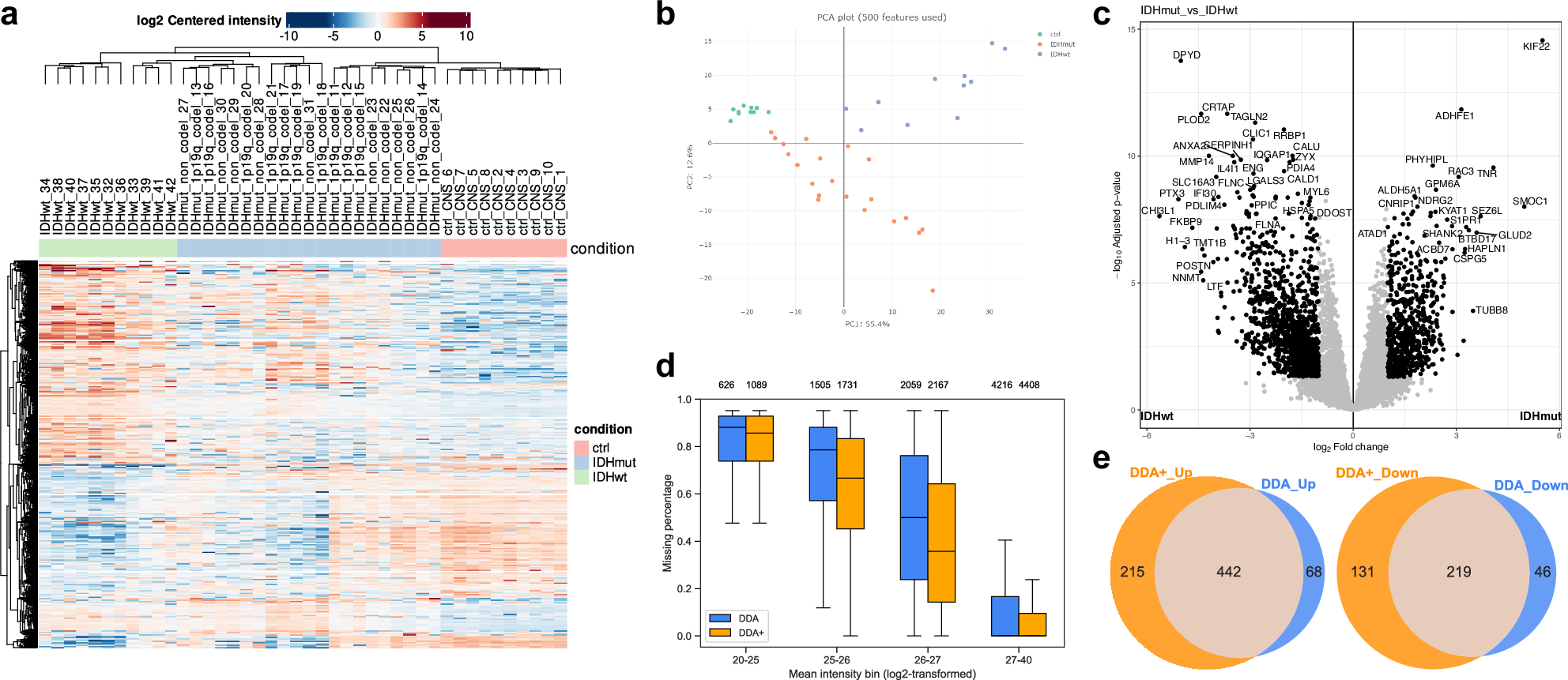
Fig. 5: Performance demonstration using the glioma dataset.
From: MSFragger-DDA+ enhances peptide identification sensitivity with full isolation window search

a Heatmap of the gene intensities from the DDA+ workflow. b PCA plot of the quantitative results from the DDA+ workflow. c Volcano plot comparing 10711 gene intensities between IDHmut samples (n = 21) and IDHwt samples (n = 11) from the DDA+ workflow. Log2 fold change was calculated using limma’s moderated t test. The p values were adjusted using the Benjamini-Hochberg procedure. The black dot represents the differentially expressed genes based on a fold change threshold of 2 and adjusted p value of 0.05. d Box plots showing the percentage of protein-level missing values from the DDA and DDA+ workflows. A total of 9395 proteins from DDA+ workflow and 8406 proteins from DDA workflow are compared across the defined intensity ranges, with the protein count for each box displayed at the top. The box in each plot captures the IQR with the bottom and top edges representing the Q1 and Q3, respectively. The median (Q2) is indicated by a horizontal line within the box. The whiskers extend to the minima and maxima within 1.5 times the IQR below Q1 or above Q3. e Venn diagrams showing the number of upregulated and downregulated genes in the DDA and DDA+ workflows. Source data are provided as a Source Data file.