Fig. 4: NHLRC2 is required for erythroid differentiation.
From: A genome-wide screen identifies genes required for erythroid differentiation

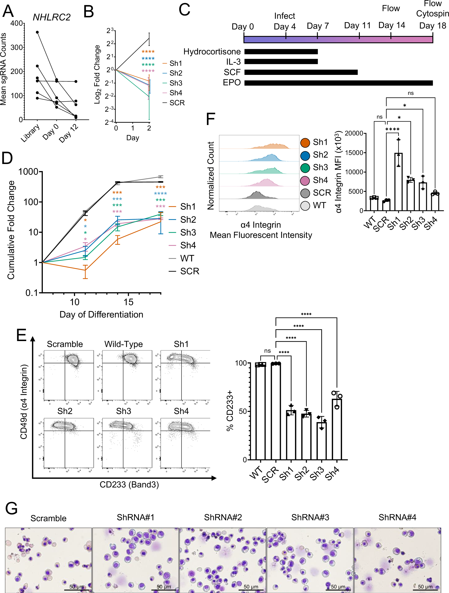
A Mean sgRNA abundance in library, HUDEP-2 cells prior to differentiation (day 0), and HUDEP-2 cells at day 12 of differentiation, as recovered from the genome-scale CRISPR screen. B Fold change in counts of HUDEP-2 cells grown in maintenance media following transduction with one of 4 shRNAs targeting NHLRC2 (resulting in 40–80% reduction in NHLRC2 mRNA) or scramble control shRNA. Statistical analysis was performed using two-way ANOVA followed by Dunnett’s multiple comparison test (n = 3 biological replicates per condition, data represented as mean +/- standard deviation). C Differentiation strategy of CD34+ HSPCs into erythroid cells in vitro. D Fold change in counts of erythroid cells differentiated from CD34+ HSPCs following transduction with one of 4 shRNAs targeting NHLRC2 or scramble control shRNA. Statistical analysis was performed compared to scramble control, using two-way ANOVA followed by Dunnett’s multiple comparison test (n = 3 biological replicates per condition, data represented as mean ± standard deviation). Erythroid differentiation of HSPCs assessed by flow cytometry following transduction with one of 4 shRNAs targeting NHLRC2 or scramble control shRNA at (E) day 14 and (F) day 18 of differentiation. Live cells were analyzed for CD233 and CD49d expression. Statistical analysis was performed using one-way ANOVA followed by Dunnett’s multiple comparison test (n = 3 biological replicates per condition, data represented as mean ± standard deviation). G Cytospin images of day 18 erythroid cells differentiated from CD34+ HSPCs following transduction with one of 4 shRNAs targeting NHLRC2 or scramble control shRNA. Images are representative of 4 independent experiments. ns, not significant; *p < 0.05; **p < 0.01; ***p < 0.001; ****p < 0.0001. Source data are provided in Source Data file.