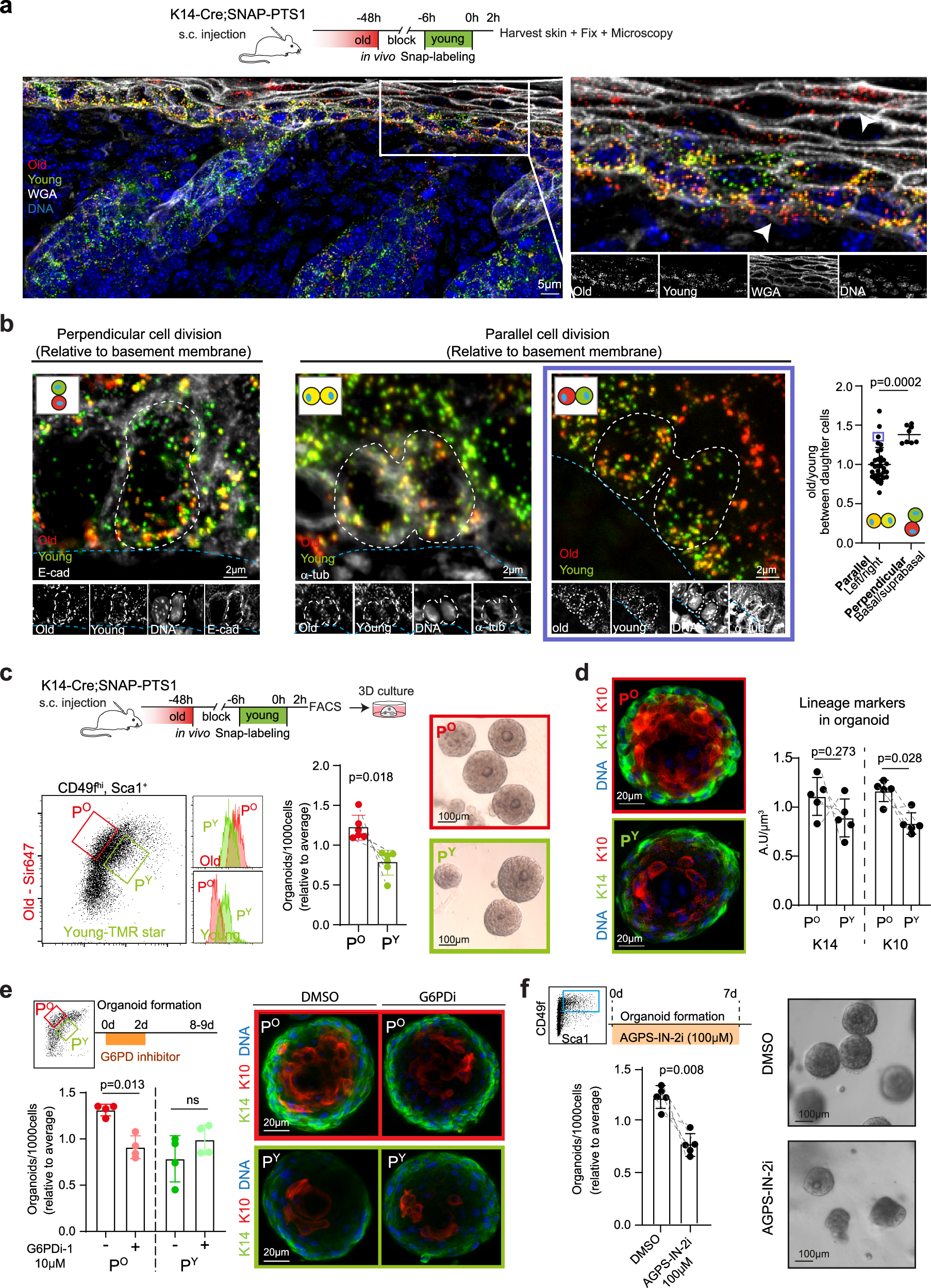
Fig. 3: Age-selective segregation of peroxisomes in asymmetrically dividing basal skin cells in vivo.

a Schematic of in vivo labeling of different age classes of peroxisomes in skin of K14-Cre;SNAP-PTS1 mice by injecting SNAP substrates subcutaneously. Representative images show the heterogeneity of peroxisomal ages in tissue. Note the enrichment of old label in the basal cells, and in the cells forming the outer layers of skin (white arrow heads). Wheat germ agglutinin (WGA) labels the cell membrane. b Representative images and quantification of age-specifically labeled peroxisomes in basal skin cells at cytokinesis in vivo. Cells dividing perpendicular to the basement membrane allocate old peroxisomes to the daughter cell staying at the basement membrane (left). Majority of cells dividing parallel to the basement membrane apportion peroxisomes symmetrically (middle image), but some apportion peroxisomes age-selectively (right, with blue border). Graph shows old/young peroxisomes ratio between the two daughter cells, classified by position of the two daughter cells relative to the basement membrane. Data shows 42 cell division pairs, from five biological replicates, p-value from two tailed t-test of biological replicates. c Schematic of in vivo labeling of peroxisomal age classes in skin, FACS sorting strategy and the functional assays on cells enriched with old (PO) or young (PY) peroxisomes in CD49fhi, Sca1+ EpSCs. Left panels show representative FACS data. Middle panels demonstrate that PO has a higher organoid-forming capacity compared to PY. Right images show phase contrast images of organoids from PO or PY. Data from six biological replicates, p-value from paired, two tailed t-test. d Immunofluorescent staining of organoids originating from a PO or PY cells and quantification of lineage markers in these organoids. Organoids from PO have significantly higher levels of the suprabasal differentiation marker, K10, than organoids from PY. Data from five biological replicates, p-value from paired, two tailed t-test. e Organoid formation by PO and PY EpSCs after transient inhibition of G6PD. G6PD inhibition reduces organoid forming capacity of PO. Data from four biological replicates, p-value from paired, two tailed t-test. f Organoid formation of EpSCs after continuous inhibition AGPS activity. Inhibiting peroxisomal ether lipid synthesis reduces organoid formation of EpSCs. Data from five biological replicates, p-value from paired, two tailed t-test. Data are presented as mean ± SD. Source data are provided as a Source Data file.