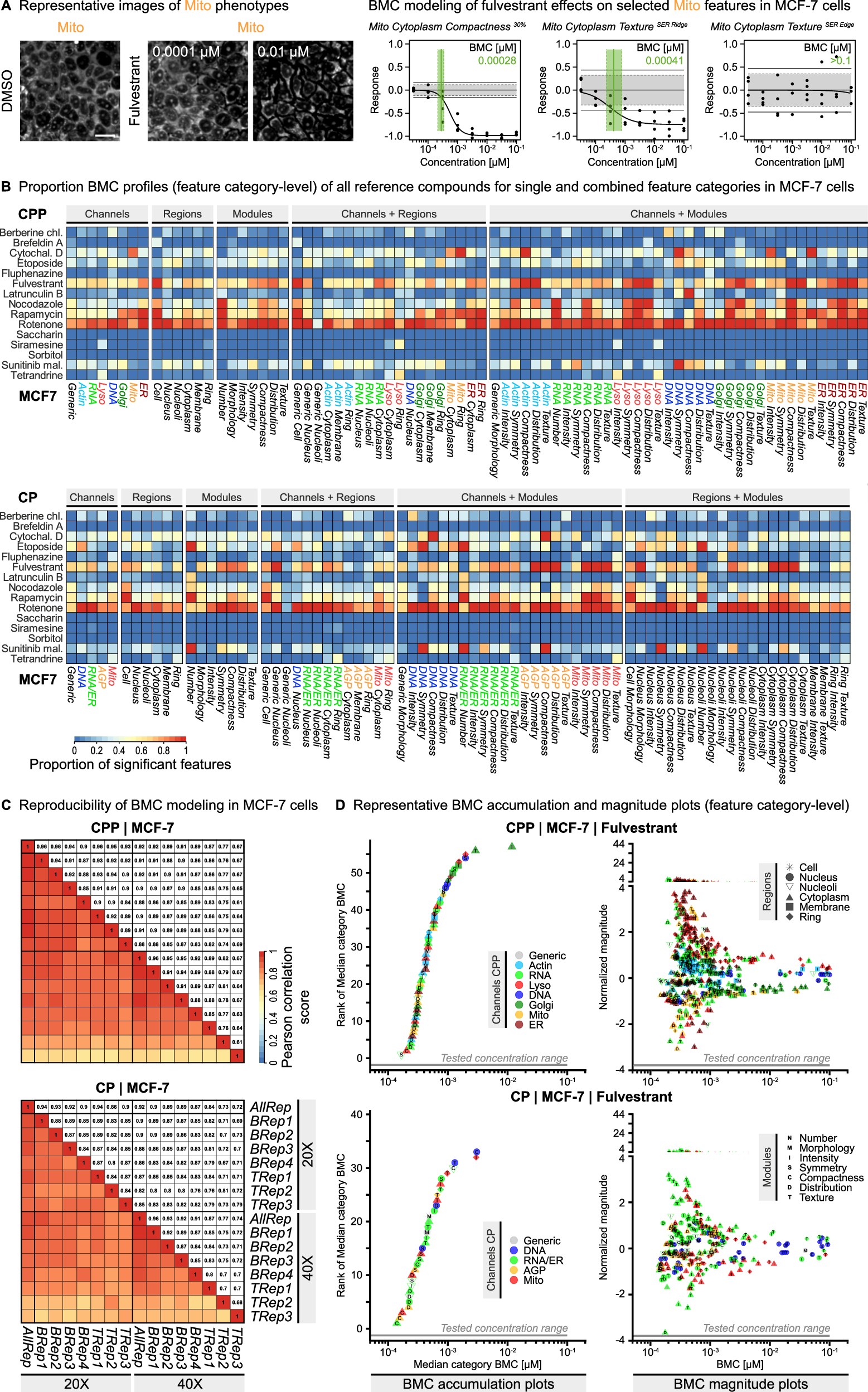
Fig. 3: Investigating substance specific effects using benchmark concentration (BMC) modeling.

A Representative images and BMC fitting curves showing fulvestrant effects on exemplary Mito features in MCF-7 cells. Each data point (NBiol = 4) represents a median of robust z-scores from NTech = 3. The light grey area shows the baseline activity (DMSO) ± SD. The horizontal solid black lines show the benchmark response (BMR) cutoff, with \({BMR}=1.349*{SD}\) (according to48) and \({SD}=1.4826*{MAD}\) of the corresponding DMSO solvent control wells. The feature BMC is the concentration at which the fitted curve intersects the specific BMR. The light green area indicates the uncertainty range of the determined BMC value. Scale bars = 20 µm. B Proportion BMC profiles showing relative activities of all reference compounds in MCF-7 cells. Heatmaps visualize the proportion of single features (from CPP and CP, 20x magnification) of a specific feature category that show significant (p < 0.05, one-sided Student’s t-test) responses (i.e., low feature BMCs) to treatment with a particular reference compound compared to all compounds that were tested. The regions + modules panel of CPP is shown in Fig. 4B. Determination of single feature BMCs from NTech = 3 and NBiol = 4 as described in (A). C Pearson correlation matrices for MCF-7 cells comparing intra-plate/technical and inter-plate/biological variability of BMC data as described in Fig. 2F. Note, BMCNA values were set to the specific maximum non-toxic concentration of each compound. D Representative BMC accumulation plot and magnitude plots showing the concentration-dependent sequence (rank) and maximum effect size (normalized magnitude, i.e., the maximum robust z-score) of fulvestrant effects on feature categories and single features (from CPP and CP, 20x magnification) in MCF-7 cells, respectively. Each feature category BMC in the BMC accumulation plot is the median of all single feature BMCs of the same category. Determination of single feature BMCs from NTech = 3 and NBiol = 4 as described in (A). Feature categories for which less than 30% of the included features show a response are excluded from the plots.