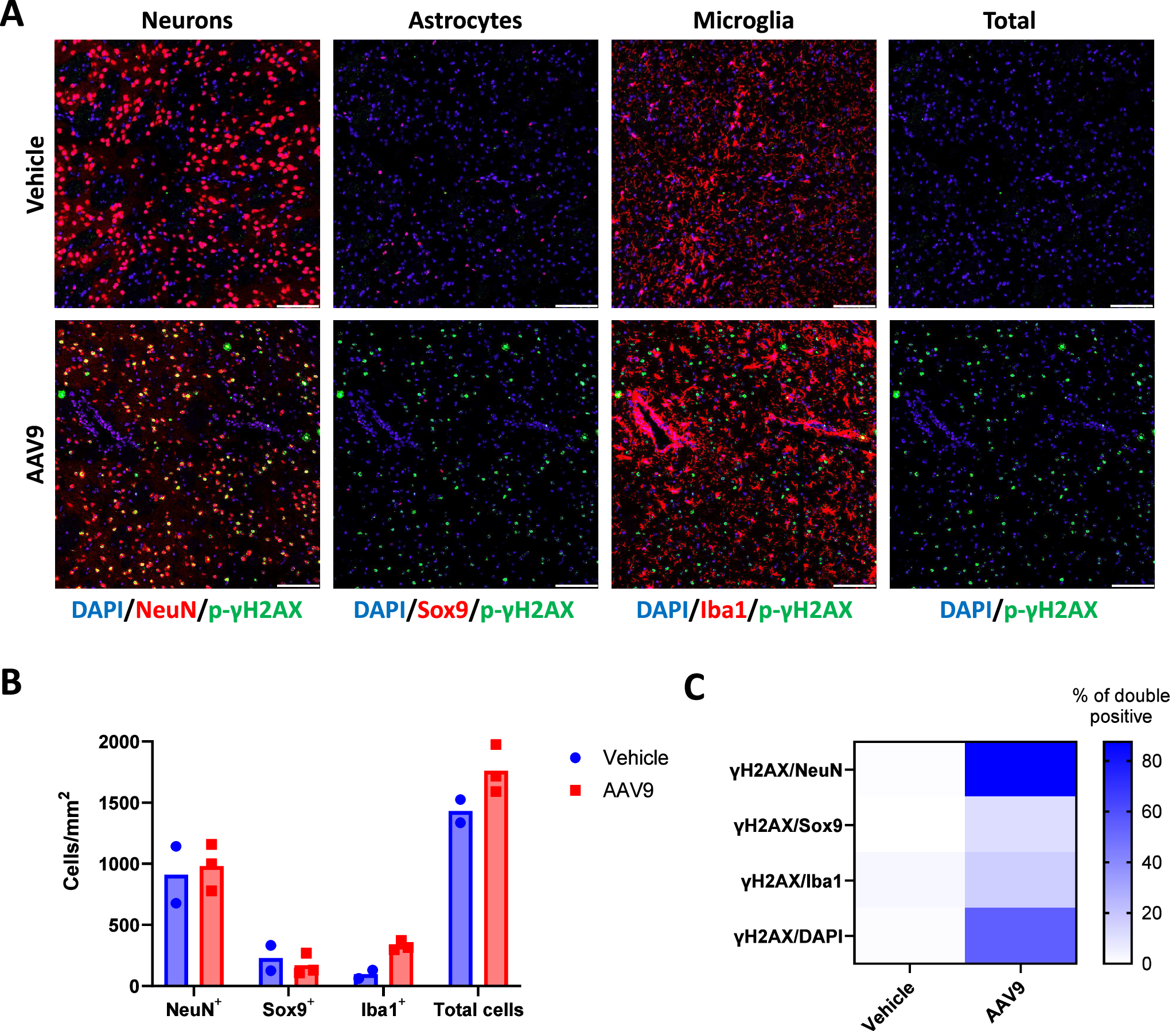
Fig. 7: AAV9-mediated CNS transduction induces functional DNA damage responses and gliosis in vivo.

A Representative IF images of p-γH2AX staining (green) on striatum sections together with the neuron marker NeuN, the astrocyte marker Sox9 or the microglia marker iba1 in vehicle-treated mice (n = 2) compared to mice receiving intraparenchymal injection of an AAV9-CAG-GFP vector (n = 3) 4 weeks before sacrifice. Scale bar 100 µM. B Quantification of the total number of NeuN+, Sox9+, Iba1+ or total DAPI+ cells per section per animal from vehicle- (n = 2) and AAV9-treated (n = 3) animals. C Heatmap representation of the average percent values of NeuN+, Sox9+, Iba1+ or total DAPI+ cells that are positive for p-γH2AX in striatum sections from vehicle- (n = 2) vs. AAV9-treated (n = 3) animals. Source data are provided as a Source Data file.