Fig. 4: The involvement of CsrB and CsrC in CsrA foci formation.
From: Formation of a membraneless compartment regulates bacterial virulence

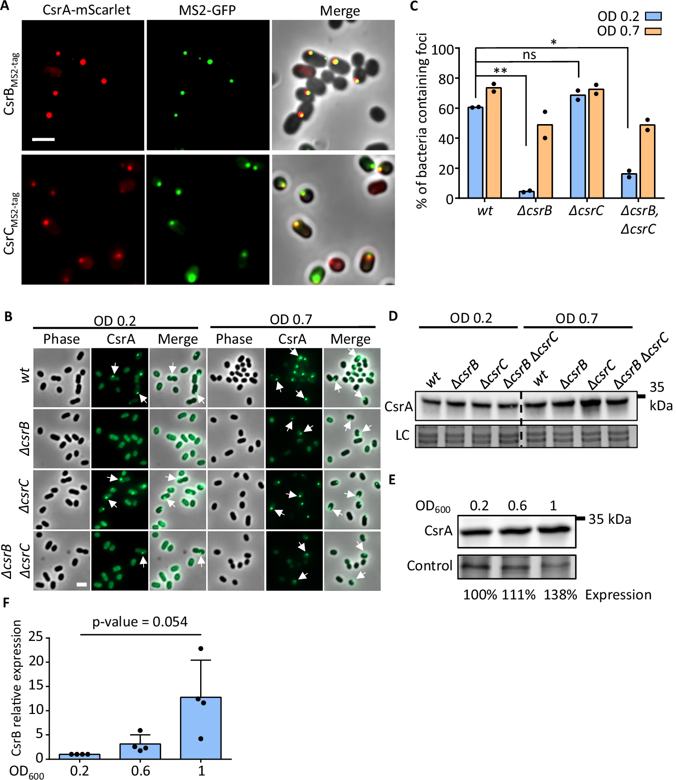
A CsrB and CsrC are localized to the CsrA foci. EPEC expressing native CsrA fused to mScarlet (CsrA-mScarlet, strain LA10114) was transformed with two compatible plasmids: i) a plasmid encoding CsrB, or CsrC, sRNAs tagged with MS2 binding sites (CsrBMS2-tag, CsrCMS2-tag, plasmids pLA10176 and pLA10177), and ii) a plasmid expressing MS2-GFP under tet promoter (pLA11940), and constitutively expressed lacI gene. Bacteria were grown in infection-mimicking conditions and treated with IPTG to induce CsrBMS2-tag and CsrCMS2-tag. The MS2-GFP protein expression via a TetR-regulated promoter was induced in the last hour of growth. Bacterial cells were then fixed and visualized by fluorescence microscopy. Scale bar 2 µm. B CsrB is essential for the formation of CsrA foci in the early logarithmic growth phase. EPEC expressing CsrA-GFP (strain NE9077), or isogenic mutants deleted of csrB, or csrC, or both (NE9134, NE9135 and NE9137 respectively) were grown in DMEM to the indicated densities. Then, bacteria were fixed and visualized by fluorescence microscopy. Scale bar 1 µm. C Quantification of the experiment described in (B). Data presented as mean values and standard deviation from two independent experiments, t-test (unpaired two-tailed) was used to compare samples of OD 0.2, with a p-value = 0.0019 (**) between wt and ΔcsrB strains, p-value = 0.231 (ns) between wt and ΔcsrC, and p-value = 0.03 (*) between wt and ΔcsrB, ΔcsrC strains. n ≥ 200 bacteria were measured from each sample in all independent experiments. D CsrA levels in the strains used in (B). Proteins were extracted from the cultures shown in (B) and the levels of CsrA-GFP were evaluated by western blot using anti-GFP antibody. The culture densities and genotypes are indicated above the lanes. Total protein staining was used as loading control (LC) and a segment of the gel is shown. E CsrA-GFP levels in wild-type EPEC grown to different growth phases in DMEM. Bacteria were grown to different ODs and levels of CsrA-GFP were assessed by western blot (as in D). Total protein staining was used as loading control (Control) and a segment of the gel is shown. The relative average amount of CsrA-GFP in three biological repeats is shown below a representative blot. F CsrB levels in wild-type EPEC grown to different growth phases in DMEM. Bacteria were grown to different ODs, the total RNA was extracted and the relative amounts of CsrB was measured using RT-PCR. Data presented as mean values and standard deviation of four biological repeats (bars) and P-value (unpaired two-tailed t-test) is indicated.