Fig. 7: Switching of CsrA to virulence-repressive mode upon foci expansion.
From: Formation of a membraneless compartment regulates bacterial virulence

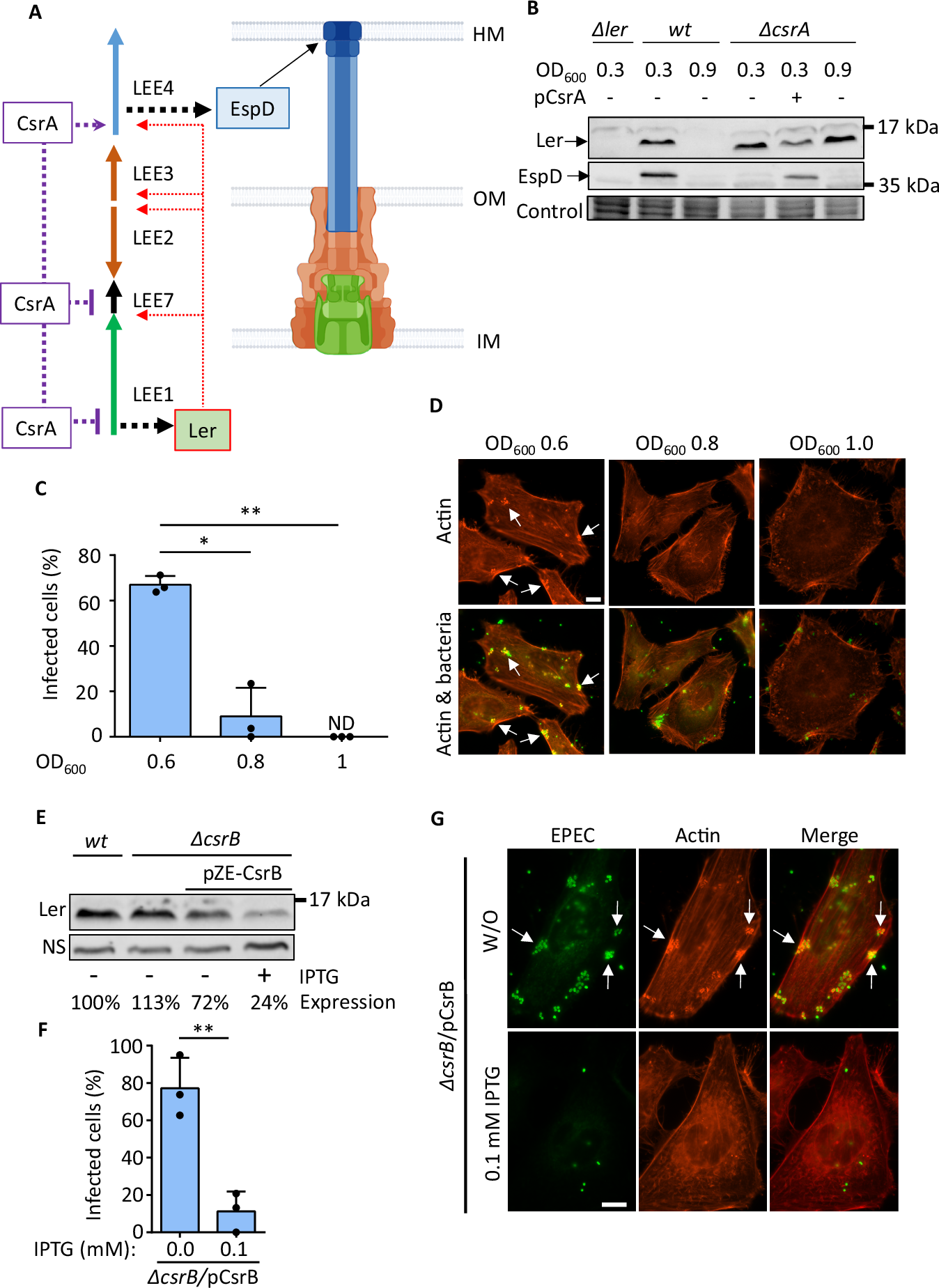
A Schematics of positive and negative regulation of the LEE operons by CsrA. For simplicity, only the main relevant details are shown. The LEE1 (solid green arrow) encodes for components that form the T3SS export apparatus (green components within the T3SS complex) and for Ler, which positively regulates all the other LEE operons (black, brown, and blue solid arrows). LEE2 and LEE3 encode many subunits of the T3SS basal body (indicated in brown shades), and LEE4 encodes for EscF, EspA, EspB, and EspD, which form the T3SS needle, filament, and translocation pore (blue shades). LEE7 encodes for GrlA (not shown in this scheme), a regulator that activates the LEE1 promoter and thus Ler expression. CsrA directly binds to the LEE4 transcript, promoting the expression of EspD and other LEE4-encoded proteins. Overexpressed CsrA binds to the LEE1 and LEE7 mRNAs, thus blocking the production of GrlA and Ler. The bacterial inner and outer membranes and host cell membrane are indicated (IM, OM and HM, respectively). Dashed arrows represent transcriptional regulation (red), post-transcriptional regulation (purple), and protein production (black). Created using BioRender. Rosenshine, I. (2025) https://BioRender.com/k60n247. B CsrA switches to ler repressive mode at the late logarithmic growth phase. Wild-type EPEC or ΔcsrA (strain NN5898) mutants were grown in DMEM to OD 0.3, or 0.9. Proteins were then extracted and subjected to western blot analysis using anti-Ler and anti-EspD antibodies. EspD is used here as a typical LEE4-encoded T3SS component. When indicated, the csrA mutation was complemented by plasmid expressing CsrA (pCsrA). A Δler mutant was used as a negative control. Total protein was used as loading control and a segment of the gel is shown. C Repression of infectivity at the late logarithmic growth phase. EPEC grown in DMEM to the indicated densities were used to infect HeLa cells. At 30 min post-infection, the cells were fixed and stained with phalloidin-rhodamine (actin, Red) and anti-EPEC antibody (green). Images were recorded using fluorescence microscopy. To score for infectivity, cells containing more than five T3SS-dependent actin pedestals were labeled as infected. In each sample of three independent biological repeats, n ≥ 60 HeLa cells were assessed. Data presented as mean values and standard deviation of three biological repeats, with an unpaired two-tailed t-test, p-value = 0.01 between OD 0.6 and 0.8 (*), and p-value = 0.001 between OD 0.6 and OD 1.0 (**). D Representative images from the experiment described in (C). White arrows indicate attached bacterial microcolonies associated with actin pedestals. Scale bar 10 µm. E CsrB overexpression represses Ler production. Wild-type EPEC harboring csrA-gfp (wt, strain NE9198), or isogenic mutant deleted of csrB (ΔcsrB, strain NE9542) were supplemented when indicated with a plasmid expressing CsrB (pZE-CsrB). Bacteria were grown with or without IPTG (0.1 mM), and upon reaching OD 0.3, proteins were extracted and subjected to western blot analysis using an anti-Ler antibody. A non-specific band (NS) was used as the loading control. The relative amount of Ler in percentage is indicated below the lanes (Expression). This was calculated using Image J, setting the wild-type levels as 100%, and normalized using the intensity of the nonspecific bands. F CsrB overproduction suppresses EPEC infectivity. Hela cells were infected with EPEC ΔcsrB mutant (strain NE9542) supplemented with a plasmid expressing CsrB under IPTG regulated promoter (ΔcsrB/pCsrB). IPTG was added (0.1 mM), or not, to the infection media as indicated. The infected cells were fixed and stained with phalloidin-rhodamine (actin, red) and anti-EPEC (green). Infectivity was scored as described in (C). In each biological repeat, n ≥ 60 HeLa cells were assessed for infection. Data presented as mean values and standard deviation of three independent experiments, with an unpaired two-tailed t-test p-value = 0.007 (**). G Representative images from the experiment described in (F). Arrows indicate clusters of actin pedestals. Scale bar is 10 µm.