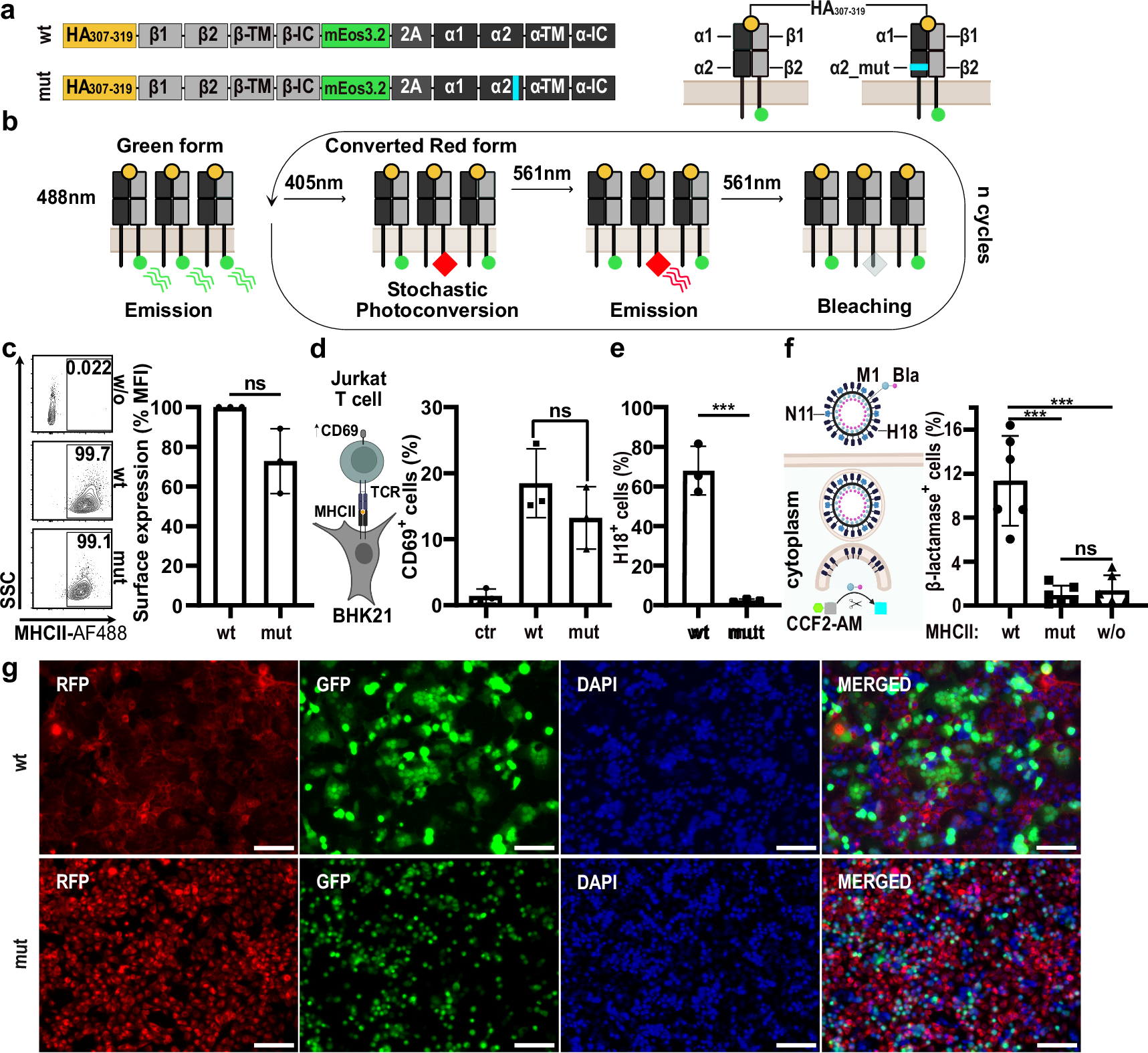
Fig. 1: Fluorescently-labeled MHCII mediates entry of bat IAV.

a Illustration of the MHCII (HLA-DR) constructs: MHCIImEos and MHCIImEosmut. The N-terminus of the beta chain is fused to the HA307-319 peptide and the C-terminus is linked to the mEos3.2 protein. α2 of MHCIImEosmut comprises a substitution of 11 amino acids (cyan). b Photoconversion of mEos3.2. Upon 405 nm light exposure, mEos3.2 converts stochastically. Converted mEos3.2 emits red light upon 561 nm excitation and then photobleaches. c Analysis of the surface expression of MHCIImEos (wt) and MHCIImEosmut (mut) in transduced MDCK-II cells. Numbers within plots indicate the percentages of MHCII+ cells. Bar graph depicts the median fluorescent intensity normalized to wildtype from n = 3 independent experiments. d Cartoon illustrating the T cell activation assay. BHK21 cells transiently expressing MHCIITagRFP (Haplotype: HLA-DR1), are co-cultured with CH7C17Jurkat T cells, which recognize HA307-319 in combination with HLA-DR1. Activated T cells express CD69. Bar graph shows the number of CD69 positive T cells from n = 3 independent experiments. MHCIITagRFP of the haplotype HLA-DR15 served as control (ctr.). e Flow cytometric analysis of the infection rate of MDCK-II cells stably expressing MHCIImEos (wt) or MHCIImEosmut (mut) at 24 h post-infection with H18N11 at an MOI of 5 from n = 3 independent experiments. f Quantification of viral entry using H18N11 VLPs harboring the viral matrixprotein (M1) fused to a β-lactamase (M1-Bla). Bla activity in the cytoplasm was determined with the FRET-based reporter CCF2-AM. Bar graph depicts the percentage of β-lactamase positive cells expressing MHCIITagRFP (wt), MHCIITagRFPmut (mut) or no MHCII (w/o). n = 6 independent experiments. g pH-induced polykaryon formation of HEK293T cells expressing H18 and GFP with MDCK-II cells stably expressing MHCIITagRFP (wt) or MHCIITagRFPmut (mut). Representative images from n = 3 independent experiments. Scale bar 100 µm. c–f Data are mean ± SD. Paired two-tailed Student’s t-test was applied for (c) and unpaired two-tailed Student’s t test was used in (d–f). e ***p = 0.0066, f ***p = 0.0039 for wt vs. mut, ***p = 0.0331 for wt vs. w/o, ns not significant. d, f Schemes were created with BioRender.com (https://BioRender.com/c35p533). c–f Source data are provided as a Source Data file.