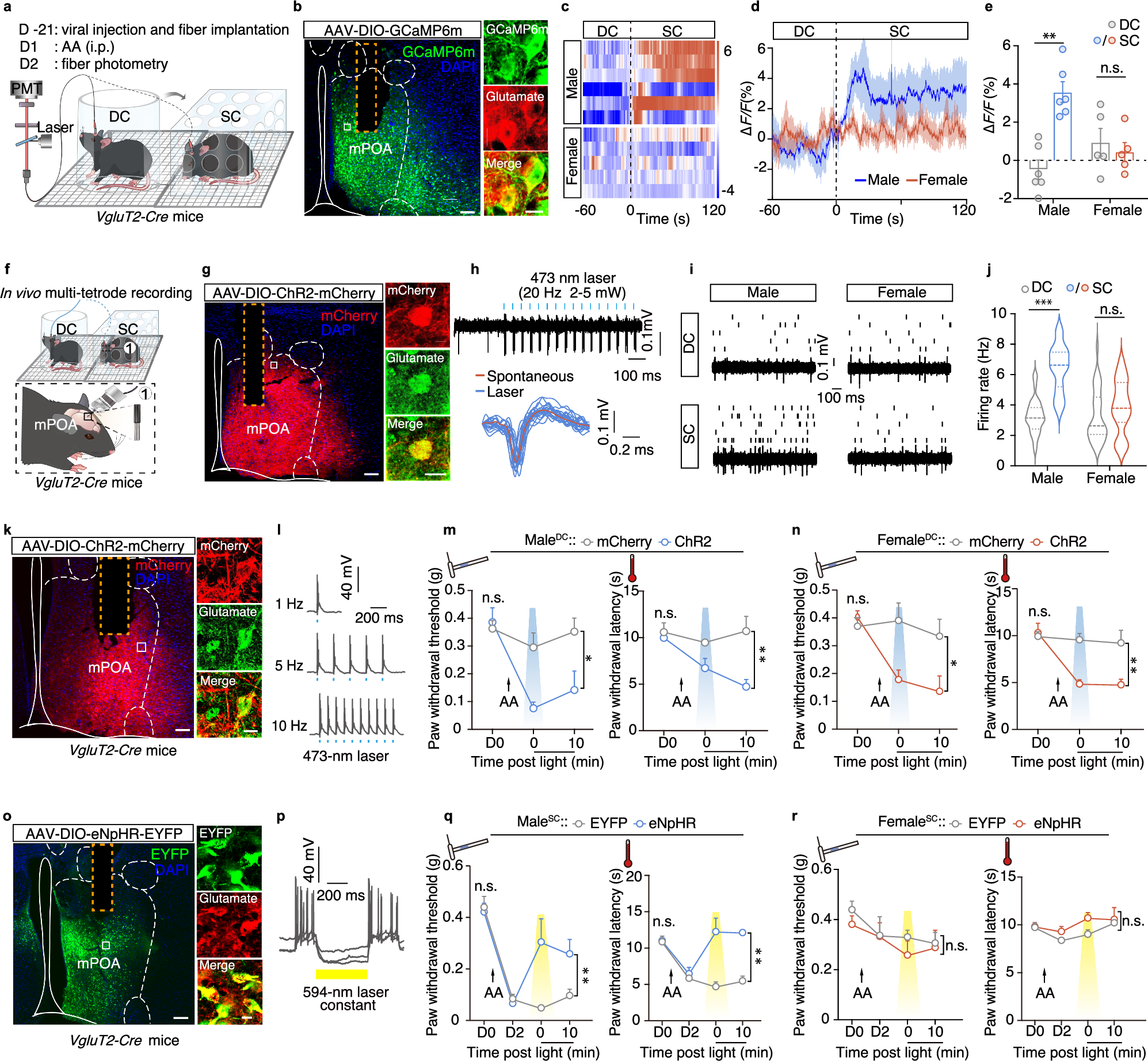
Fig. 2: Conditioned context elicits pain hypersensitivity by activating GlumPOA neurons.
From: A neural circuit for sex-dependent conditioned pain hypersensitivity in mice

a, b Schematic and representative images for fiber photometry recording. c–e Heatmaps, representative traces, and average ΔF/F of GlumPOA neuronal activity aligned to the time from onset of contextual changes in mice (n = 6 for male; n = 5 for female; male, p = 0.0071; female, p = s. f, g Schematic and representative images for multi-tetrode recordings. h Example recording of spontaneous and light-evoked spikes from a GlumPOA neuron. i, j Raster plots with typical traces and quantitative data of spontaneous firing rates of GlumPOA neurons in maleDC, maleSC, femaleDC, and femaleSC mice (n = 31 units from 4 mice for maleDC and female group; n = 35 units from 4 mice for maleSC group; male, p < 0.0001; female, p = 0.2108). k, l Representative images of virus expression and traces of action potentials evoked by 473-nm light (blue bars) recorded from ChR2-expressing GlumPOA neurons. m, n Effects of photostimulation on PWT and PWL in maleDC (n = 5 per group; PWT, F1,8 = 8.312, p = 0.0204; PWL, F1,8 = 12.11, p = 0.0083) and femaleDC mice (PWT: n = 6 per group, F1,10 = 8.962, p = 0.0135; PWL: n = 5 per group, F1,8 = 22.21, p = 0.0015). o, p As indicated in panels k, l, but for optogenetic inhibition. q, r Effects of photostimulation on PWT and PWL in maleSC (n = 5 per group; PWT, F1,8 = 10.10, p = 0.0099; PWL, F1,8 = 23.19, p = 0.0013) and femaleSC mice (n = 5 per group; PWT, F1,8 = 0.5575, p = 0.4766; PWL, F1,8 = 2.125, p = 0.1830). Significance was assessed by two-tailed paired Student’s t-test in (e), two-tailed unpaired Student’s t-test (j) and two-way repeated-measures ANOVA with post hoc comparison between groups (m, n, q, r). Scale bars, 100 μm and 10 μm (zoom). The data are presented as the mean ± SEMs. * P < 0.05, ** P < 0.01, *** P < 0.001; n.s. not significant. See also Supplementary Table 1. Source data are provided as a Source Data file.