Fig. 5: Effects of androgen receptor on contextual pain hypersensitivity.
From: A neural circuit for sex-dependent conditioned pain hypersensitivity in mice

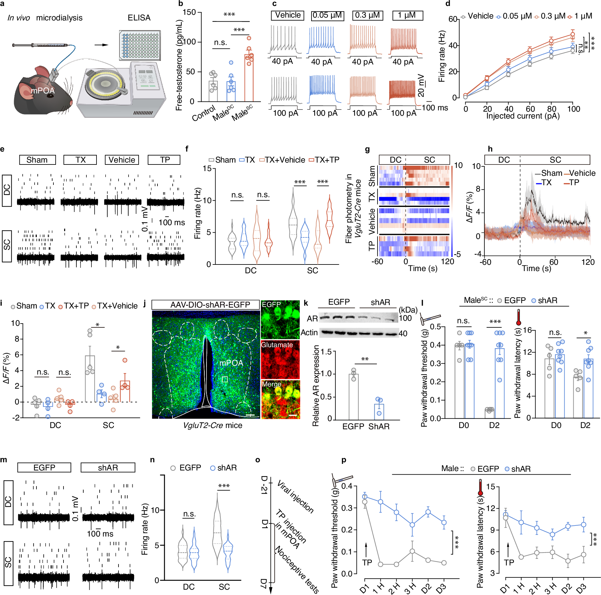
a Schematic for in vivo microdialysis. b Summarized data of free-testosterone levels (n = 6 mice; F2,15 = 16.60, p = 0.0002). c, d Representative traces and quantitative data of action potentials recorded from GlumPOA neurons (n = 20 cells from 6 mice; 0.05 μM: F1,38 = 1.413, p = 0.2420; 0.3 μM: F1,38 = 10.28, p = 0.0027; 1 μM: F1,38 = 13.11, p = 0.0009). e, f Raster plots with typical traces and summarized data for spontaneous spikes of GlumPOA neurons (n = 28, 29, 29, 24 units from 4 mice on D0, n = 36, 27, 28, 25 units from 4 mice on D2; F3,115 = 7.870, p < 0.0001). g–i Heatmaps, representative traces and average ΔF/F of GlumPOA neuronal activity (n = 5 for Sham and TX + Vehicle, n = 4 for TX and TX + TP; DC: Sham::TX, p = 0.6747; TX + Vehicle::TX + TP, p = 0.0916; SC: Sham::TX, p = 0.0108; TX+Vehicle::TX + TP, p = 0.0372). j, k Representative images of virus expression and western blot analysis of AR expression (n = 3 mice per group; p = 0.0041). The samples derive from the same experiment and that gels were processed in parallel. Scale bars, 100 μm and 10 μm (zoom). l PWT, PWL of EGFP- and shAR-infected maleSC mice (n = 5 for EGFP, n = 8 for shAR; PWT: F1,11 = 24.79, p = 0.0004; PWL: F1,11 = 7.061, p = 0.0223). m, n As indicated in panels e, f, but for EGFP- and shAR-infected male mice (n = 30, 26, 32, 29 units from 4 mice; DC, p = 0.8221; SC, p < 0.0001). o, p Schematic and pain thresholds for TP injection in EGFP and shAR groups (n = 5; PWT: F1,8 = 91.12, p < 0.0001; PWL: F1,8 = 94.86, p < 0.0001). Significance was assessed by two-tailed t-test (i, k, n), two-way mixed-effects (Bonferroni; f), two-way repeated-measures ANOVA (post hoc; d, l, p), and one-way ANOVA (post hoc Bonferroni; b). The data are presented as the means ± SEMs. * P < 0.05, ** P < 0.01, *** P < 0.001; n.s. not significant. See also Supplementary Table 1. Source data are provided as a Source Data file.