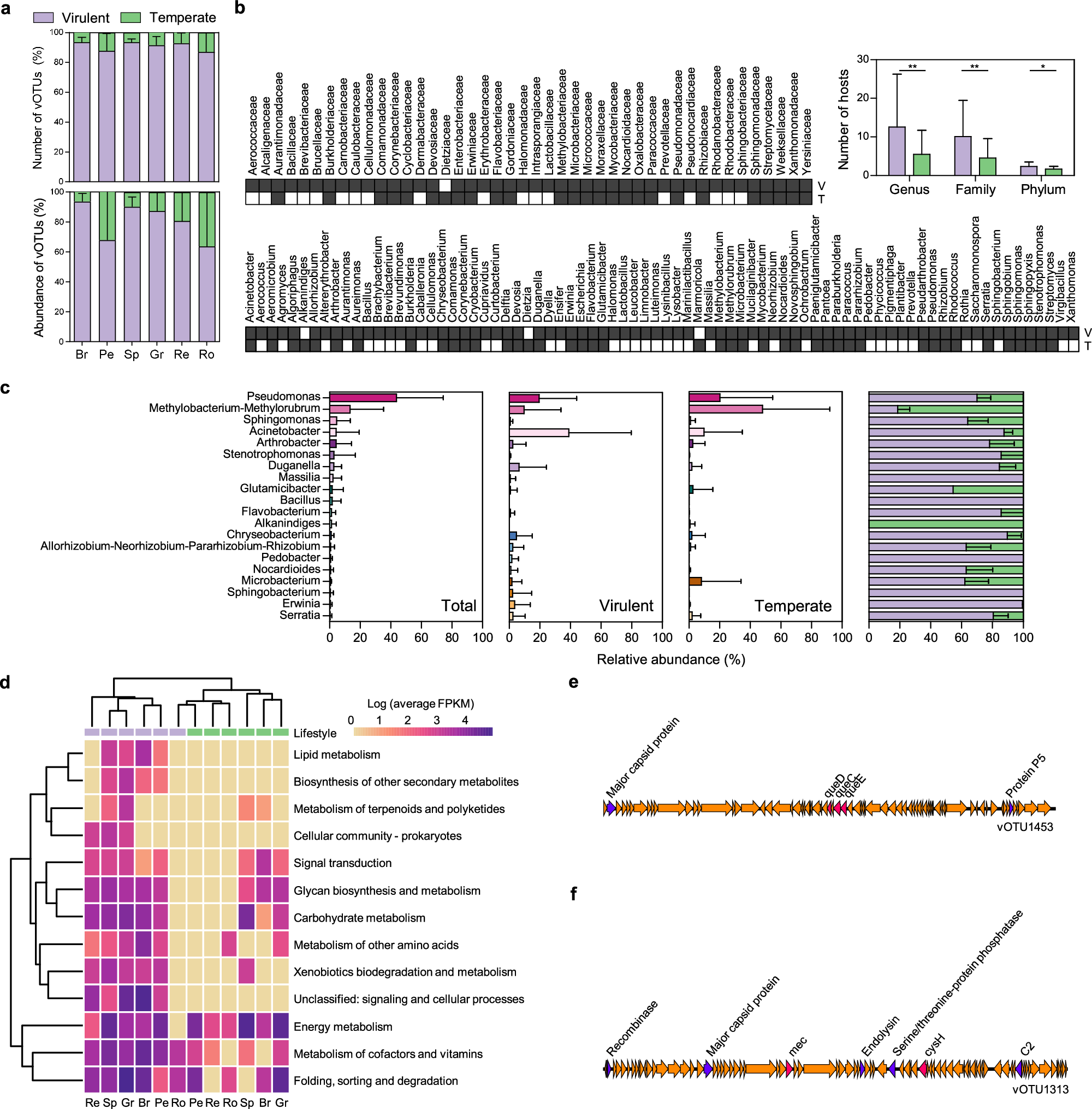
Fig. 3: Viral lifestyle and AMG composition in the virome of fresh vegetables.

a The number of virulent and temperate vOTUs (upper panel), and their abundance (lower panel) among the vegetable types. b Heatmap shows the bacterial hosts of virulent (V) and temperate (T) vOTUs at the family- (upper panel) and genus-level (lower panel). Bar chart shows comparisons between the number of bacterial hosts for virulent and temperate vOTUs at the phylum-, family-, and genus-level. Statistical significance was determined by two-tailed Mann-Whitney test. Symbol: *P-value < 0.05; and **P-value < 0.01. c The abundance of top 20 bacterial genera in bacterial communities, virulent vOTUs, and temperate vOTUs is shown. d The composition of AMGs functions encoded in virulent and temperate vOTUs is shown among the vegetable types. Hierarchical clustering was performed using the average method. The genome map of virulent vOTU1453 (e) and temperate vOTU1313 (f) with their AMGs. All data are presented as mean ± S.D. Br broccoli, Pe perilla, Sp spinach, Gr green lettuce, Re red lettuce, Ro romaine lettuce. Source data are provided as a Source Data file.