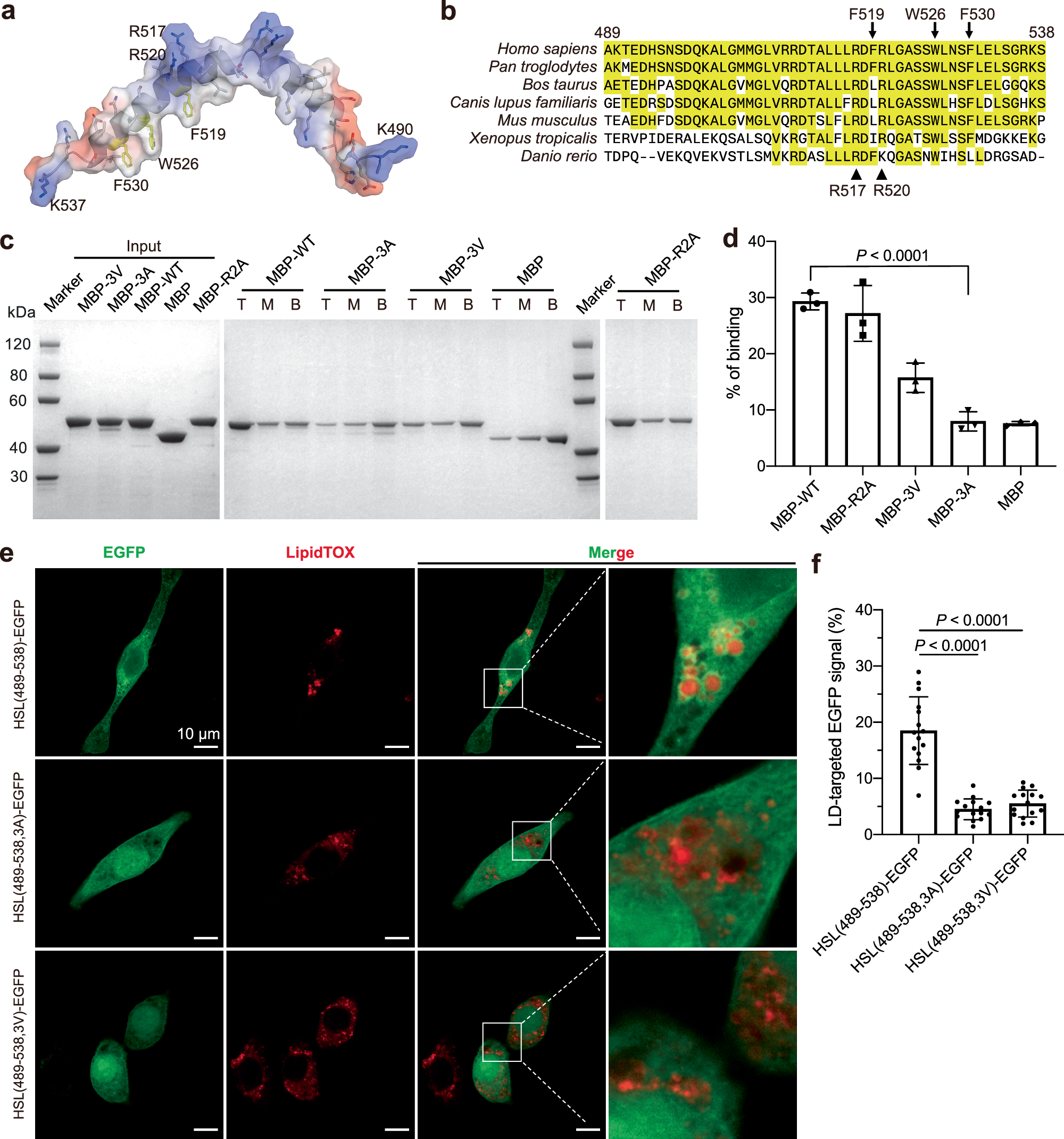
Fig. 6: Identification of the key residues in the H-motif.
From: Molecular determinants for the association of human hormone-sensitive lipase with lipid droplets

a Structure of the H-motif predicted by AlphaFold2 (ref. 47). The protein contact potential was generated in PyMOL. b Alignment of the protein sequence of the H-motif in human HSL with these in HSL from other species using SnapGene. The three aromatic residues (F519, W526, F530) and the two arginine residues (R517, R520) were indicated by arrows and triangles, respectively. c, d Evaluation of the ALD-binding abilities of the human H-motif and its variants fused with an MBP at their N-termini using the flotation assay. MBP-WT represents the wild-type H-motif-MBP fusion protein, while MBP-3A, MBP-3V, and MBP-R2A represent MBP fusion proteins in which the H-motif carries the F519A/W526A/F530A triple mutations (3 A), F519V/W526V/F530V triple mutations (3 V), and R517A/R520A double mutations (R2A), respectively. e Subcellular localization of human H-motif and its variants in 3T3-L1 preadipocytes. The wild-type H-motif (residues 489-538), H-motif carrying the F519A/W526A/F530A triple mutations (3 A), and that carrying the F519V/W526V/F530V triple mutations (3 V), each with an EGFP fused to its C-terminus, were transiently expressed in 3T3-L1 preadipocytes. Then the cells were imaged as described in Fig. 3e. f Quantification of the EGFP signal of human H-motif and its variants on lipid droplets in 3T3-L1 preadipocytes (a total of 15 cells were analyzed from three independent measurements). The data in c and e each are the results of a representative experiment out of three independent experiments. The data in d and f represent the mean ± SD of three independent measurements. The data in d and f were analyzed using the unpaired t-test in Prism to calculate the two-tailed P-values. Source data are provided as a Source Data_Fig. 6 file.