Fig. 3: Increased mitochondria activity in oHSV-infected GBM cells.
From: IDH status dictates oHSV mediated metabolic reprogramming affecting anti-tumor immunity

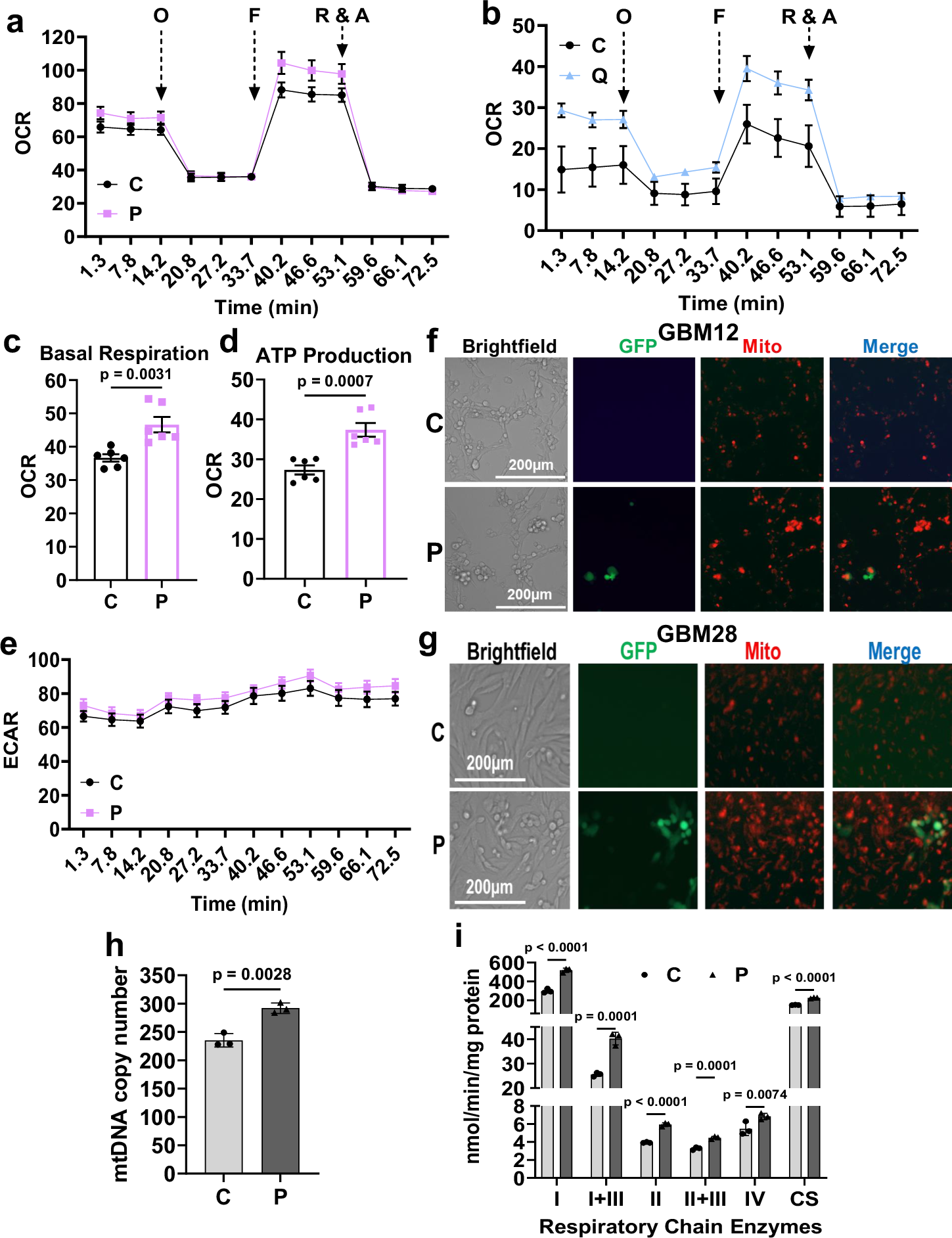
a–e Seahorse Bioscience XF96 extracellular flux analyzer was used to measure oxygen consumption rate (OCR) in pMoles/min, indicative of OXPHOS in uninfected and oHSV-infected GBM12 and GBM28 cells 24 hpi (MOI = 0.01). OCR of control (C) or oP10 (P) treated GBM12 cells (n = 6) (a) and C and HSVQ (Q) treated GBM28 (n = 3) (b) cells in pmol/min/8 × 104 in real-time under basal conditions and in response to mitochondrial inhibitors (oligomycin (O); FCCP (F); rotenone (R) and antimycin (A)). Quantification of basal respiration (c) and ATP production (d) represented as OCR (pmol/min/8 × 104 cells) (n = 6). e Extracellular acidification rate (ECAR) in uninfected and oHSV P-infected GBM12 cells 24 hpi (n = 6; Data = mean ± SEM). Mitotracker stain showing actively respiring mitochondria fraction in uninfected and P-infected GBM12 (f) and GBM28 (g) cells 24 hpi. Scale bar = 200 µm. h Mitochondria DNA (mtDNA) copy number/haploid genome quantified by qPCR (n = 3). i Electron transport complex activities were determined as described in the materials and methods and normalized with protein concentration. Activities of complex I, I + III, II, II + III, IV, and CS in uninfected and oHSV-infected GBM12 cells (n = 3). Complex I: NADH: Ferricyanide dehydrogenase; Complex I + III: NADH: cytochrome c reductase; complex II: Succinate dehydrogenase; Complex II + III: Succinate: cytochrome c reductase; Complex IV: Cytochrome c oxidase; CS: Citrate synthase. Data represents the mean value ± S.D. from at least three independent replicates. (Two-way ANOVA, Unpaired two-tailed Student’s t-test). hpi hours post-infection. Source data are provided as a Source Data file.