Fig. 6: Determinants of oHSV-induced ferroptosis in gliomas.
From: IDH status dictates oHSV mediated metabolic reprogramming affecting anti-tumor immunity

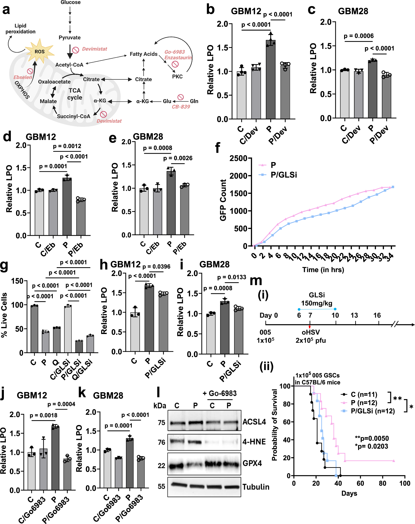
a Summary of the metabolic pathways altered for glucose and glutamine metabolism by oHSV treatment. Briefly in oHSV-treated cells increased glucose utilization is fluxed into the TCA cycle which increases ROS. Glutamine is shuttled into reductive carboxylation towards fatty acid synthesis. PKC activation in infected cells induced ACSL4 that leads to fatty acid oxidation. Inhibitors used to block individual circuits are labeled in red. [Created in BioRender. Sahu, U. (2025) https://BioRender.com/q78n328]. Changes in relative lipid peroxidation (LPO) in P-infected GBM12 (b, d) and GBM28 (c, e) cells 48 hpi in the presence of pharmacologic blockade of TCA cycle using Devimistat (Dev) (b, c) or by treatment with ROS scavenger, Ebselen (Eb) (d, e) compared to untreated control. f Kinetics of oHSV replication in GBM12 cells treated with P ± GLSi at an MOI of 0.01. The viral spread of P (pink line) and P + GLSi (blue line) in GBM12 glioma cells was assessed by GFP expression over time using the Cytation 5 live imaging system. GFP object count was quantified and graphed from n = 3 wells as the mean. g Relative percentage of live cells in oHSVs Q- or P-infected GBM12 ± GLSi compared to untreated control 48 hpi at MOI 0.01 as accessed by MTT assay. Relative lipid peroxidation in GBM12 (h) and GBM28 (i) cells treated with P with or without GLSi treatment 48 hpi. Data = mean ± S.D., n = 3 independent replicates. Relative levels of lipid peroxidation in GBM12 (j) and GBM28 (k) cells treated with P ± Go6983 (PKC inhibitor). l Western blot for the ASCL4, 4-HNE (end-product of lipid peroxidation) and GPX4 in GBM12 cells infected with P ± Go6983. Tubulin was used as loading control. m (i) Experimental design and (ii) Kaplan–Meier analysis of murine 005 GSC tumor-bearing immune-competent mice following treatment with PBS (C) or P or P/GLSi (n = 11 for C; n = 12 for P; and n = 12 for P/GLSi). Log-rank (Mantel–Cox) test. Data = mean ± S.D., n = 3 independent replicates. (One-way ANOVA, unpaired two-tailed Student’s t-test). hpi hours post-infection, C control, P oP10 infected. Source data are provided as a Source Data file.