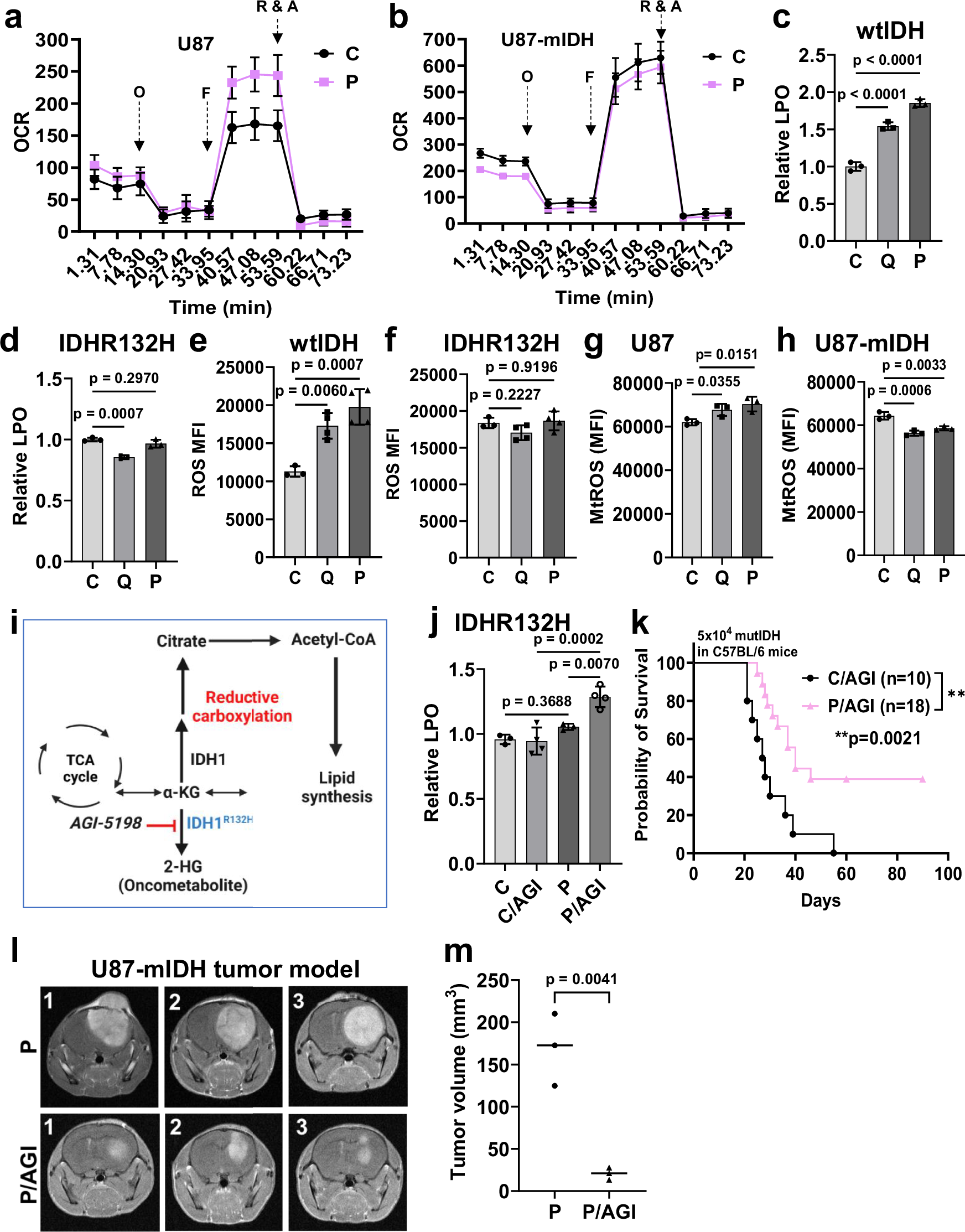
Fig. 9: Inhibition of reductive carboxylation abrogates oHSV-induced immunity.
From: IDH status dictates oHSV mediated metabolic reprogramming affecting anti-tumor immunity

a, b Seahorse Bioscience XFe96 extracellular flux analyzer was used to measure oxygen consumption rate (OCR) in pMoles/min in uninfected and oHSV-infected U87 and U87-mIDH cells 24 hpi (MOI = 0.03). OCR of C or P treated cells in pmol/min/8 × 104 in U87 cells (a) and U87-mIDH cells (b) in real-time under basal conditions and in response to mitochondrial inhibitors (oligomycin (O); FCCP (F); rotenone (R) and antimycin (A)), n = 6/group. Relative lipid peroxidation levels in oHSV-infected murine wtIDH cells (c) and IDHR132H cells (d) following oHSV infection compared to uninfected controls (n = 3). Intracellular ROS (e, f) (C: n = 3; Q/P: n = 4) and mitochondrial ROS (g, h) (n = 3) in oHSV-infected wtIDH and IDHR132H glioma cells. i Schematic to block reductive carboxylation via IDHR132H. [Created in BioRender. Mullarkey, M. (2025) https://BioRender.com/n64s900]. j Relative levels of LPO in IDHR132H cells upon oHSV infection ± inhibitor of IDHR132H (AGI-5198) (n = 3 for C and P; n = 4 for C/AGI and P/AGI). k Kaplan–Meier analysis of murine IDHR132H tumor-bearing C57BL/6 mice following treatment with AGI-5198 (AGI) with or without P treatment (n = 10 for C/AGI group and n = 18 for P/AGI group). Log-rank (Mantel–Cox) test. Brain magnetic resonance imaging (MRI) (l) and quantification of tumor volume (m) of U87-mIDH tumor-bearing NSG mice treated with P ± AGI-5198. (Unpaired two-tailed Student’s t-test; n = 3/group). (One-way ANOVA, t-tests). hpi hours post-infection, C control, P oP10 infected. Source data are provided as a Source Data file.