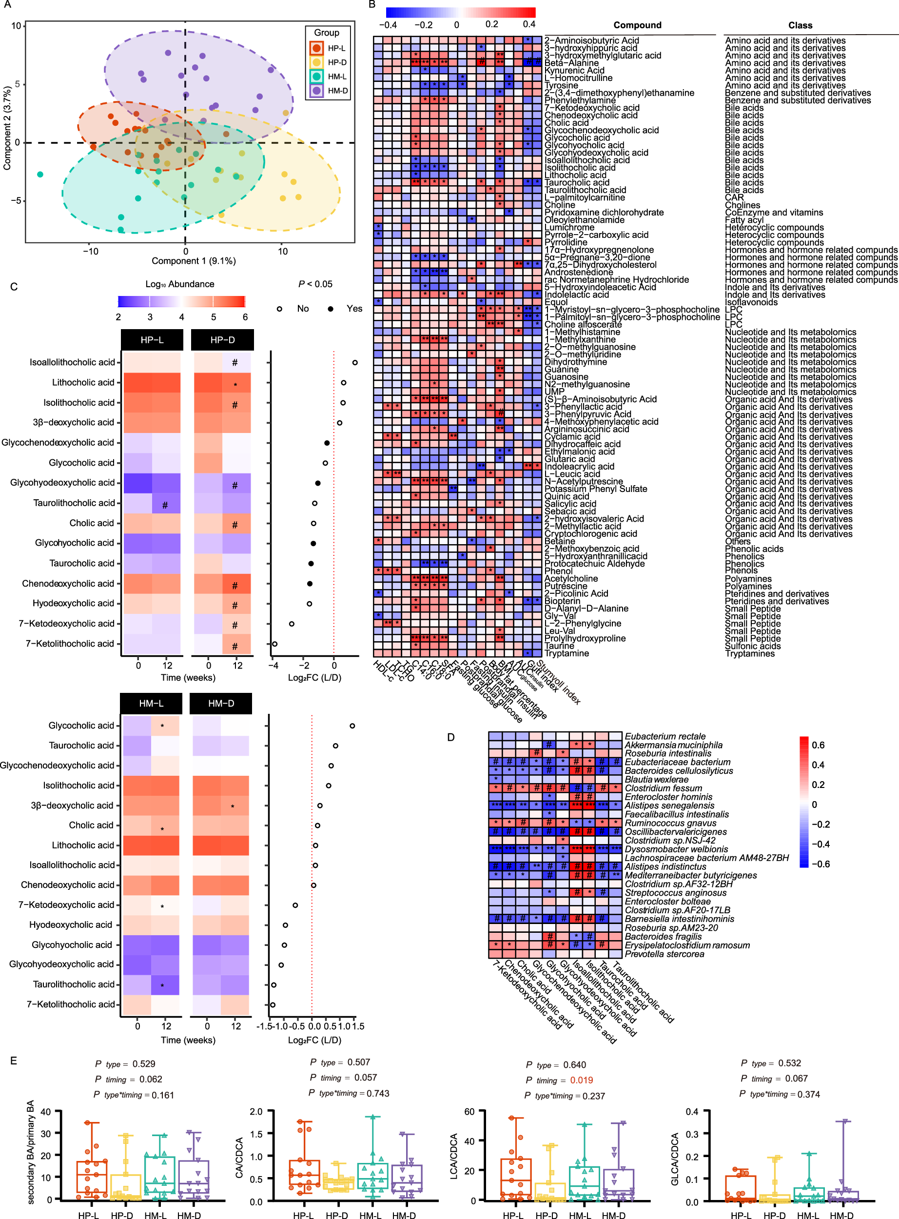
Fig. 5: Changes in fecal metabolites.

A Difference in overall changes of fecal metabolome after timing and type of unsaturated fatty acid intake, Log2-transformed fold-change profile for all individual metabolites were used in partial least-squares discriminant analysis (PLS-DA). B Partial Spearman correlations (two-sided) between significant differential metabolites and clinical phenotypes with baseline age, sex and BMI adjusted and Benjamini-Hochberg correction. *P < 0.05, **P < 0.01, ***P < 0.001, #FDR < 0.20. C Abundance and Log2-transformed fold-change of significant differential bile acids between HP-L and HP-D (upper), HM-L and HM-D (lower) as determined by wilcoxon test (two-sided). *P < 0.05, #FDR < 0.20. D Partial Spearman correlations (two-sided) between significant differential bile acids and significant differential species with baseline age, sex and BMI adjusted and Benjamini-Hochberg correction. *P < 0.05, **P < 0.01, ***P < 0.001, #FDR < 0.20. E BA ratios for each group at week 12. Data are shown as box-and whisker plots, centre line, box boundaries, lower and upper whisker represent the median, quartile, minimum and maximum range respectively. Analysis was done using General linear model (two-sided) with post hoc Bonferroni correction. Number of participants: n = 15 for each group. HP-L: high polyunsaturated fat diet at lunch; HP-D: high polyunsaturated fat diet at dinner; HM-L: high monounsaturated fat diet at lunch; HM-D: high monounsaturated fat diet at dinner. CAR:carnitine; LPC: Lysophosphatidyl choline; HDL-c: high-density lipoprotein cholesterol; LDL-c: low-density lipoprotein cholesterol; TCHO: total cholesterol; TG: triglyceride; SFA: saturated fatty acid; BMI: body mass index; AUCglucose: area under the curve of glucose; AUCinsulin: area under the curve of insulin; Log2FC (L/D): Log2 transformed fold change of HP-L/HP-D or HM-L/HM-D; BA: bile acid; CA:cholic acid; CDCA:chenodeoxycholic acid; LCA:lithocholic acid; GLCA:glycocholic acid. Source data are provided as a Source Data file.