Fig. 6: Assessment of the therapeutic effect of GMOC in a pre-operation IDD model in rats.
From: An enzyme-proof glycan glue for extracellular matrix to ameliorate intervertebral disc degeneration

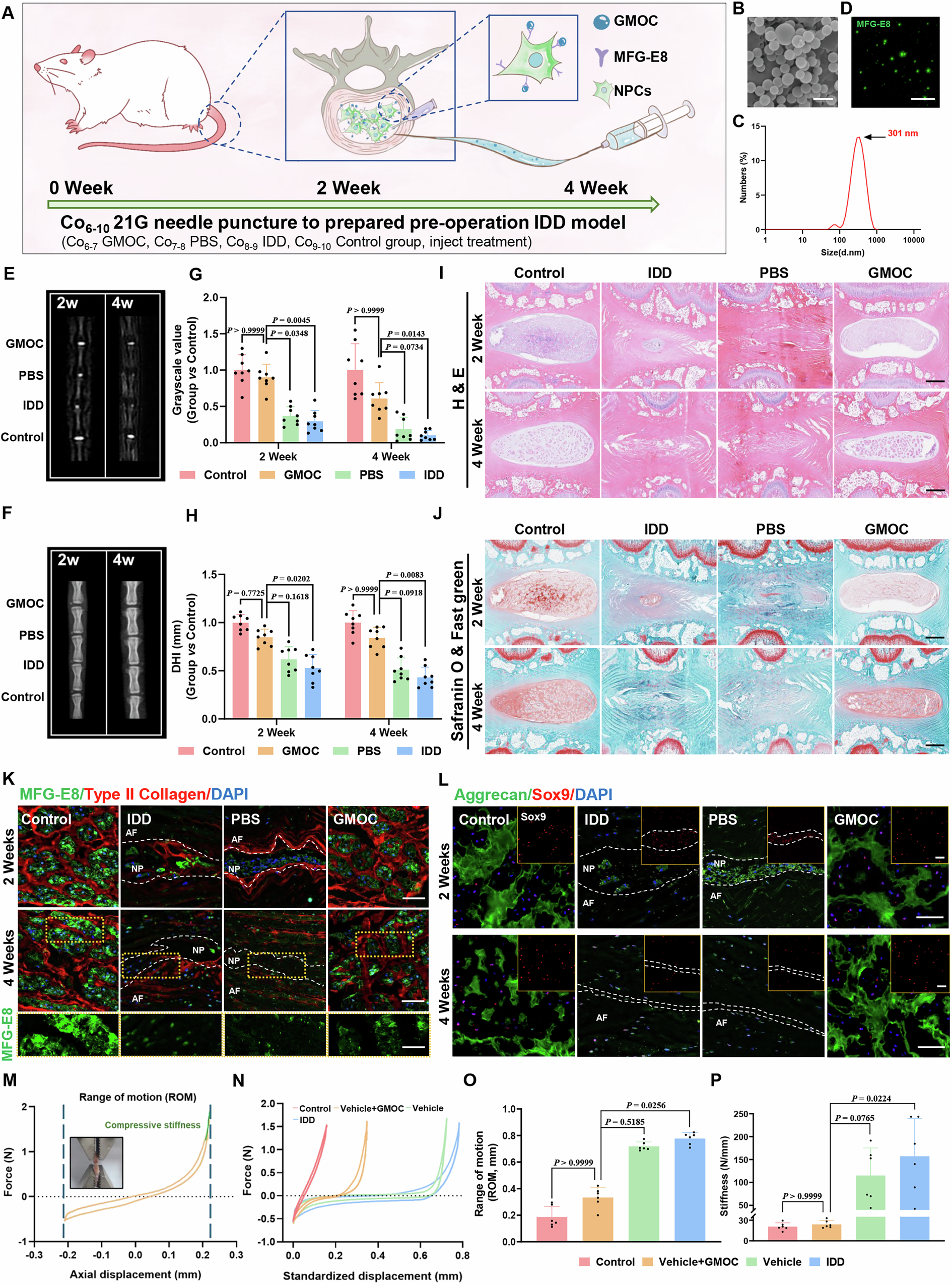
A Schematic diagram of GMOC treatment in a rat IDD model. B The representative image showing scanning electron microscopic image of GMOC particles (scar bar: 500 nm). C The size of GMOC particles was measured by DLS. D The representative image showing IF staining for MFG-E8 (green) enriched on the GMOC particles’ surface (scar bar: 5 μm). E The representative MRI images on week 2 and 4 (n = 8, biological replicates and quantified in (G)). F The representative X-ray images on week 2 and 4 (n = 8, biological replicates and quantified in (H)). G Quantitative analysis of intervertebral disc T2 signal intensity in MRI (Data are presented as mean values ± SD, n = 8, biological replicates). H Quantitative analysis of DHI in X-ray (Data are presented as mean values ± SD, n = 8, biological replicates). I The representative image showing H & E and (J) Safranin O & fast green staining on week 2 and 4 (scar bar: 500 μm). NP tissue representative IF staining for (K) MFG-E8 (green), Type II collagen (red), and (L) Aggrecan (green), Sox9 (enlarged image, red, scar bar: 200 μm), nuclei (DAPI, blue) on week 2 and 4, the expression of MFG-E8 (green) on week 4, highlighted in the orange boxes, were magnified and shown below (scar bar: 100 μm), the white dotted line shows the junction of the AF (annual fibrosus) and NP (nucleus pulposus) (scar bar: 200 μm). M Schematic diagram of mechanical test, including the range of motion (ROM) and compressive stiffness, in rat. N The representative ROM curve of different groups. O The quantified of ROM and (P) compressive stiffness (Data are presented as mean values ± SD, n = 6, biological replicates). Data were analyzed using the Kruskal-Wallis test, followed by Dunn’s post hoc test for multiple comparisons (G, H, O, P). Source data are provided as a Source Data file.