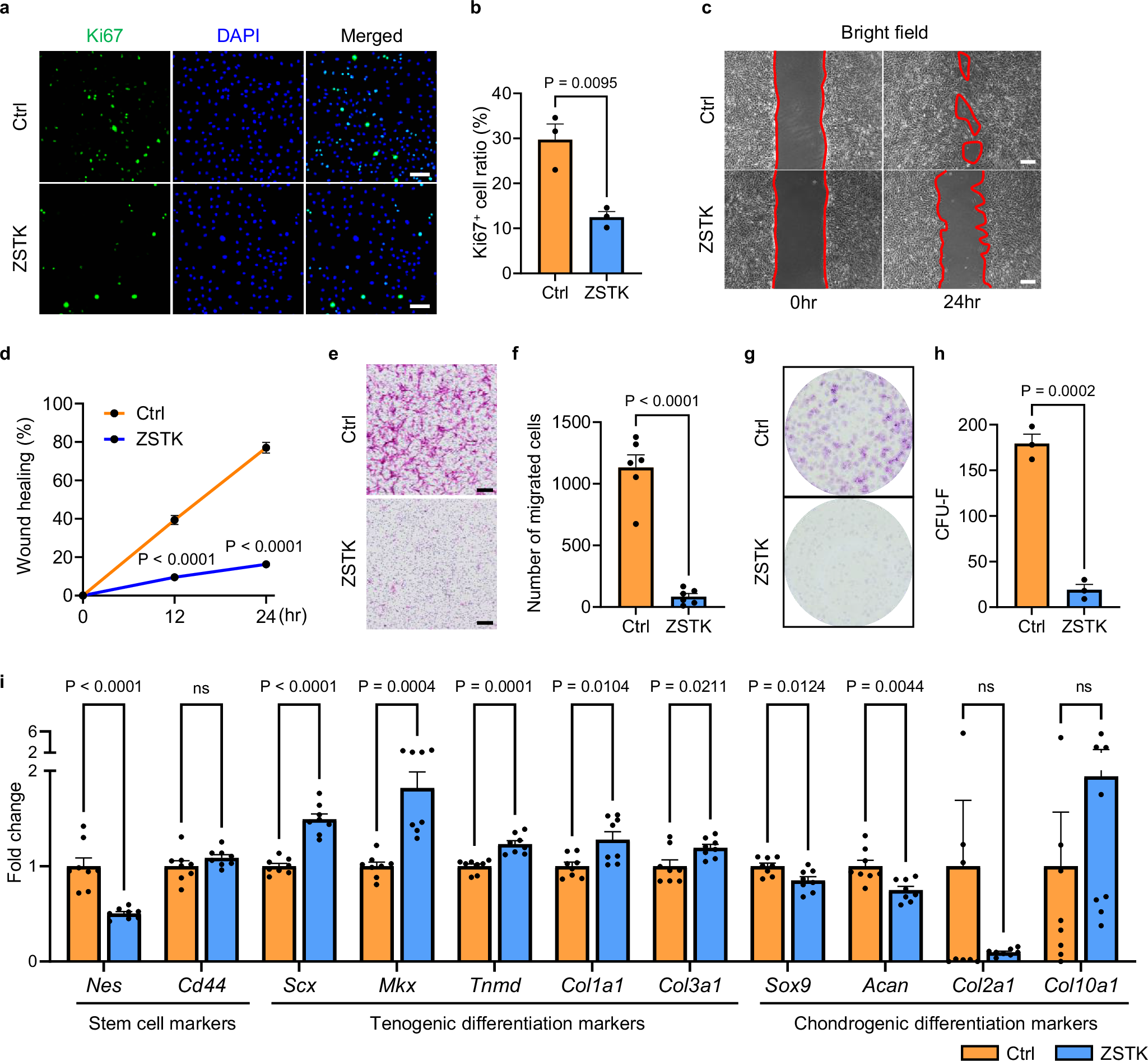
Fig. 2: PI3K-Akt signalling is involved in the proliferation, migration, stemness, and tenogenic differentiation of tenocytes in vitro.

a Immunocytochemical staining using a Ki67 antibody for tenocytes treated with vehicle (control; Ctrl) or the PI3K inhibitor ZSTK474 (ZSTK). b Ki67 positive cell ratio of tenocytes in (a) (n = 3 independent experiments). The ZSTK group showed significantly decreased cell proliferation compared with the control group (two-tailed Student’s t test; p = 0.0095). c The scratch test was used to assess the migration capacity of tenocytes treated with vehicle or ZSTK. d Quantification of the wound healing rate shown in (c) (n = 6 independent experiments). The ZSTK group showed significantly decreased cell migration (two-tailed Student’s t test; P < 0.0001 at 12 h, and P < 0.0001 at 24 h). e Transwell assay was used to assess the migration capacity of tenocytes after treatment with vehicle or ZSTK. Analyses were performed 24 h after seeding. f Quantification of migrated cells shown in (e) (n = 6 independent experiments). The ZSTK group showed significantly decreased cell migration (two-tailed Student’s t-test; p < 0.0001). g CFU-F assay was used to assess the self-renewal capacity of tenocytes treated with vehicle or ZSTK. Analyses were performed 7 days after seeding. h Quantification of colony formation unit numbers shown in (g) (n = 3 independent experiments). The ZSTK group showed significantly decreased colony formation compared to the control group (two-tailed Student’s t test; p = 0.0002). i RT-qPCR was used to compare RNA expression in tenocytes between the control and ZSTK groups. Nes expression was significantly decreased in the ZSTK group. Expression of tenocyte tendon differentiation markers (Scx, Mkx, Tnmd, Col1a1, and Col3a1) was significantly increased in the ZSTK group. Expression of chondrogenic markers (Sox9 and Acan) was significantly decreased in the ZSTK group (two-tailed Student’s t-test, n = 8 independent experiments). *Data are presented as mean ± SEM. Scale bars, 100 μm (a), 200 μm (c), 400 μm (e).