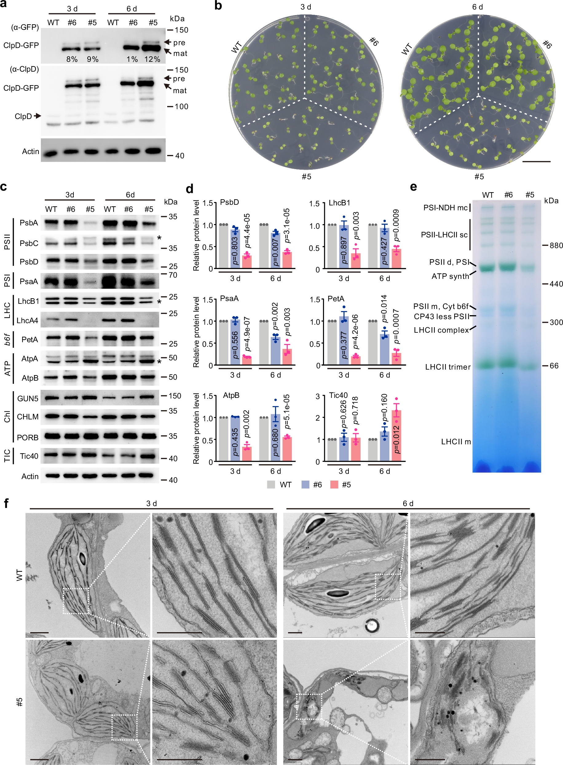
Fig. 2: Precursor accumulation leads to retarded seedling development and results in chloroplast damage.

a PreClpD-GFP accumulation in 3-d-old and 6-d-old constitutive ClpD-GFP overexpressing lines (lines #6 and #5). The numbers below the ClpD-GFP immunoblot represent the accumulation of preClpD-GFP relative to mature ClpD-GFP (in %). Actin served as loading control. pre, preClpD-GFP; mat, mature ClpD-GFP. b Representative images of 3-d-old and 6-d-old WT, ClpD-GFP line #6, and line #5 seedlings. Scale bar, 1 cm. c Immunoblots showing reduced accumulation of photosynthesis-related proteins in ClpD-GFP line #5 compared with the WT and line #6. LHC, light-harvesting complex; b6f, cytochrome b6f complex; ATP, ATP synthase; Chl, enzymes involved in chlorophyll biosynthesis pathway. Asterisks indicate nonspecific bands (cross-reactions). Actin served as loading control. d Quantification of the immunoblots for the selected proteins shown in (c). Data are means ± s.e. (n = 3 biological replicates). Two-tailed Student’s t-tests were performed to determine the significance of differences between the WT and the ClpD-GFP lines #5 or #6. e BN‒PAGE analysis showing the reduction of photosynthetic complexes in ClpD-GFP line #5 on day 6. Equal amounts of thylakoid proteins were loaded. In (a, c–e), whole seedlings of 3 d or 6 d were harvested for analyses. f TEM images showing the disturbed chloroplast ultrastructure in 6-d-old seedlings of ClpD-GFP line #5. The boxed areas are magnified and shown in the right panels of both timepoints. Scale bars, 1 μm for the left images and 0.5 μm for the right magnified images. Source data are provided as a Source Data file.