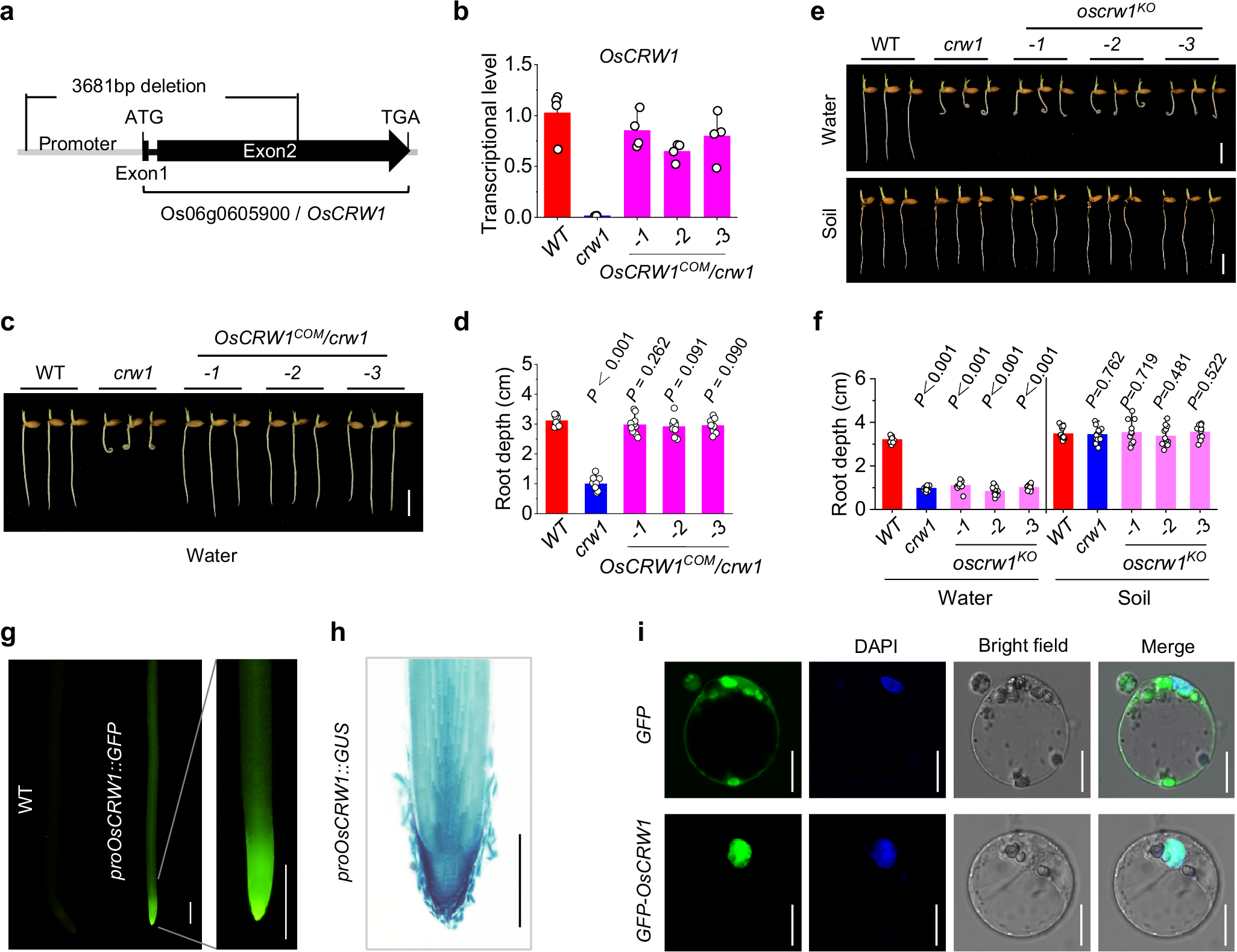
Fig. 2: OsCRW1/OsEBF1 is the causative gene of crw1.
From: Mechanosensing antagonizes ethylene signaling to promote root gravitropism in rice

a A 3681-bp deletion occurred in the upstream and coding sequence of OsCRW1 in crw1. b OsCRW1 transcript in WT, crw1 and OsCRW1COM/crw1 complementation lines. OsHistone and OsActin were used as the internal reference genes. c, d WT, crw1 and OsCRW1COM/crw1 seedlings were grown in water for 2 days. c Root phenotypes. d Root depth. e, f WT, crw1 and OsCRW1 knockout (oscrw1KO, in WT background) lines were grown in water for 2 days. e Root phenotypes. f Root depth. g, h Tissue expression pattern of OsCRW1 in the root tip of transgenic plants expressing proOsCRW1::GFP or proOsCRW1::GUS. i Subcellular localization of OsCRW1 detected by expressing pro35S::GFP or pro35S::GFP-OsCRW1 in rice protoplasts transiently. Data are means ± SD, n = 4 in (b) and n = 10 in (d); In (f), n = 11 in oscrw1KO-1 of soil group, 13 in WT and crw1 of soil group and 12 in the other columns. Significant difference from WT was determined by two-sided Student’s t-test. Scale bars are 1 cm in (e and c), 1 mm in (g), 200 μm in (h) and 20 μm in (i). The data and images shown are representative results of three independent experiments with similar results. Source data are provided as a Source Data file.