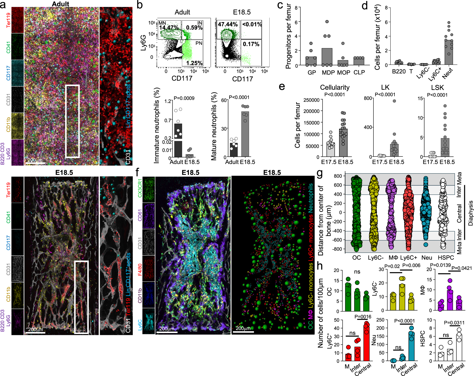
Fig. 1: The E18.5 bone marrow grows by recruitment and is spatially organized by the distribution of myeloid cells.

a Representative images of twelve-week-old (adult, positive control) or E18.5 femur stained with the indicated markers. The right image shows a zoomed-in region showing extravasated Ter119+ erythroid cells and the location of Lin-CD117+ hematopoietic progenitors (blue spots for easier visualization). b Representative flow cytometry plots and quantifications showing a lack of CD11b+CD117+Ly6G+ immature neutrophils (IN) and increased CD11b+CD117-Ly6G+ mature neutrophils (MN) in the E18.5 bone marrow. Each dot shows the frequencies detected by pooling long bones (tibia, femur, humerus) from one litter. c Quantifications of granulocyte progenitors (GP), monocyte dendritic cell progenitors (MDP), monocyte progenitors (MOP), and common lymphoid progenitors (CLP) in the average E18.5 femur from one litter. d Cellular composition of the E18.5 femur; note the absence of erythroid cells. Each dot corresponds to one fetus. e Number of total hematopoietic cells and Lin-CD117+Sca1- (LK) and Lin-Sca1+CD117+ (LSK) HSPC in the femurs from E17.5 (n = 13) and E18.5 (n = 15) fetuses. Each dot corresponds to one femur from one fetus in 2 independent litters. f The left image shows a whole-mounted E18.5 femur from a Cx3cr1-gfp fetus stained with the indicated markers. The right image is a map of a representative 5 µm optical section from the image on the left where each indicated cell type has been replaced with a dot of the same diameter as the cell of interest. Osteoclasts (CD11bdim CD61+ Ly6C- F4/80- CX3CR1dim CD31-), macrophages (CD11bdim CD61- Ly6C- F4/80+ CX3CR1+ CD31-), Ly6C- monocytes (CD11b+ CD61- Ly6c- F4/80+/- CX3CR1+ CD31-), Ly6C+ monocytes (CD11b+ CD61- Ly6c+ F4/80+/- CX3CR1+ CD31-) and neutrophils (CD11b+ CD61- Ly6c+ F4/80- CX3CR1- CD31-). g The dot plot shows the Y position (along the anteroposterior axis of the bone, relative to the geometric center of each section) of all myeloid cell types found in three representative 5 µm thick optical sections of 4 femurs from 4 different E18.5 Cx3cr1-gfp fetuses as shown in (f). For HSPC, the data shows the position of all HSPCs found in 3 whole-mounted femurs from 3 different E18.5 wild-type fetuses as shown in (a). Based on the differential localization of myeloid cells, we defined the metaphysis as the region of the bone that is >600 µm from the center of the bone. The interdiaphysis is the region that is more than 400 µm -but less than 600 µm—from the bone center. The rest of the bone is considered the central diaphysis. Each dot corresponds to one cell. Total cell numbers of each myeloid cell population in 4 femur sections from 4 E18.5 Cx3cr1-gfp fetuses: osteoclasts n = 122, 109, 145, 170; macrophages n = 96, 33, 108, 84; Ly6C+ monocytes n = 324, 468, 427, 510; Ly6C- monocytes n = 158, 169, 192, 194; neutrophils (Neu) n = 1386, 1142, 1726, 1401; and HSPC (Lin-CD117+) n = 56, 75, 75 from 3 femur sections from 3 E18.5 wild-type fetuses. h The plots show the number of each indicated cell type per 100 µm in each bone marrow region (M=metaphysis). Each dot corresponds to one section from one E18.5 fetus. Statistical differences were calculated using one-way ANOVA. For panels b to e each dot corresponds to one femur and statistical differences were calculated using two-way Student’s t-test if the distributions were normal and Mann-Whittney if not normal. Source data are provided as a Source Data file.