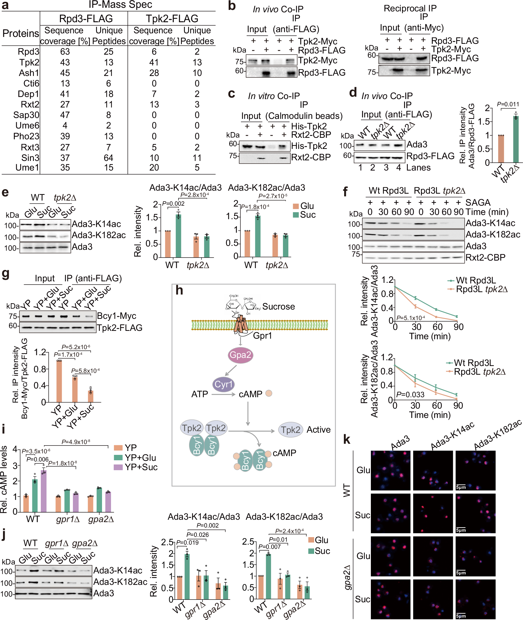
Fig. 2: The Gpr1-Gpa2-Cyr1-Tpk2 pathway is required for sucrose to repress Rpd3L-mediated Ada3 deacetylation.

a IP-mass spectrometry analysis of proteins co-purified with Rpd3 and Tpk2. The endogenously expressed Rpd3-FLAG and Tpk2-FLAG were individually immunoprecipitated from cells with anti-FLAG beads. The identified unique peptides and sequence coverage were listed. b Tpk2 interacted with Rpd3 as determined by Co-IP and reciprocal IP. c Rpd3L interacted with purified recombinant His-Tpk2 as determined by in vitro Co-IP. d Loss of Tpk2 enhanced the interaction between endogenously expressed Ada3 and Rpd3. e Analysis of Ada3 acetylation in WT and tpk2Δ mutant when treated with YP + 2% glucose (Glu) or YP + 2% sucrose (Suc) for 0.5 h. f Analysis of Ada3 deacetylase activity of Rpd3L purified from WT and tpk2Δ mutant. g The interaction between Tpk2 and Bcy1 was reduced when cells were shifted from YP + 2% glucose (Glu) to YP + 2% sucrose (Suc). h Diagram showing sucrose treatment activates Tpk2 via the Gpr1-Gpa2-cAMP pathway in budding yeast. i Analysis of intracellular cAMP levels in WT, gpr1∆ and gpa2∆ mutants when grown in YP, YP + 2% glucose (YP + Glu) or YP + 2% sucrose (YP + Suc) medium for 10 min. j, k Analysis of Ada3 acetylation in WT, gpr1∆ and gpa2∆ mutants when treated with YP + 2% glucose (YP + Glu) or YP + 2% sucrose (YP + Suc) for 0.5 h by immunoblots (j) and immunofluorescence (k). For Fig. k, cell nuclei was stained by DAPI (in blue). Ada3 acetylation was stained red with anti-Ada3-K14ac and anti-Ada3-K182ac antibodies. Anti-Ada3 antibody was used as a control. Shown are merged images. Scale bars, 5 μm. For (d–g, i, j), data represent means ± SE; n = 3 biological independent experiments; two tailed unpaired t-tests (d), one-way ANOVA with Tukey’s multiple comparison tests (g), two-way ANOVA with Tukey’s multiple comparisons tests (e, i, j) and Å Ãdák’s multiple comparisons tests (f) were used for statistical analysis. For (b, c, k), shown is the typical example of at least two biological independent experiments.