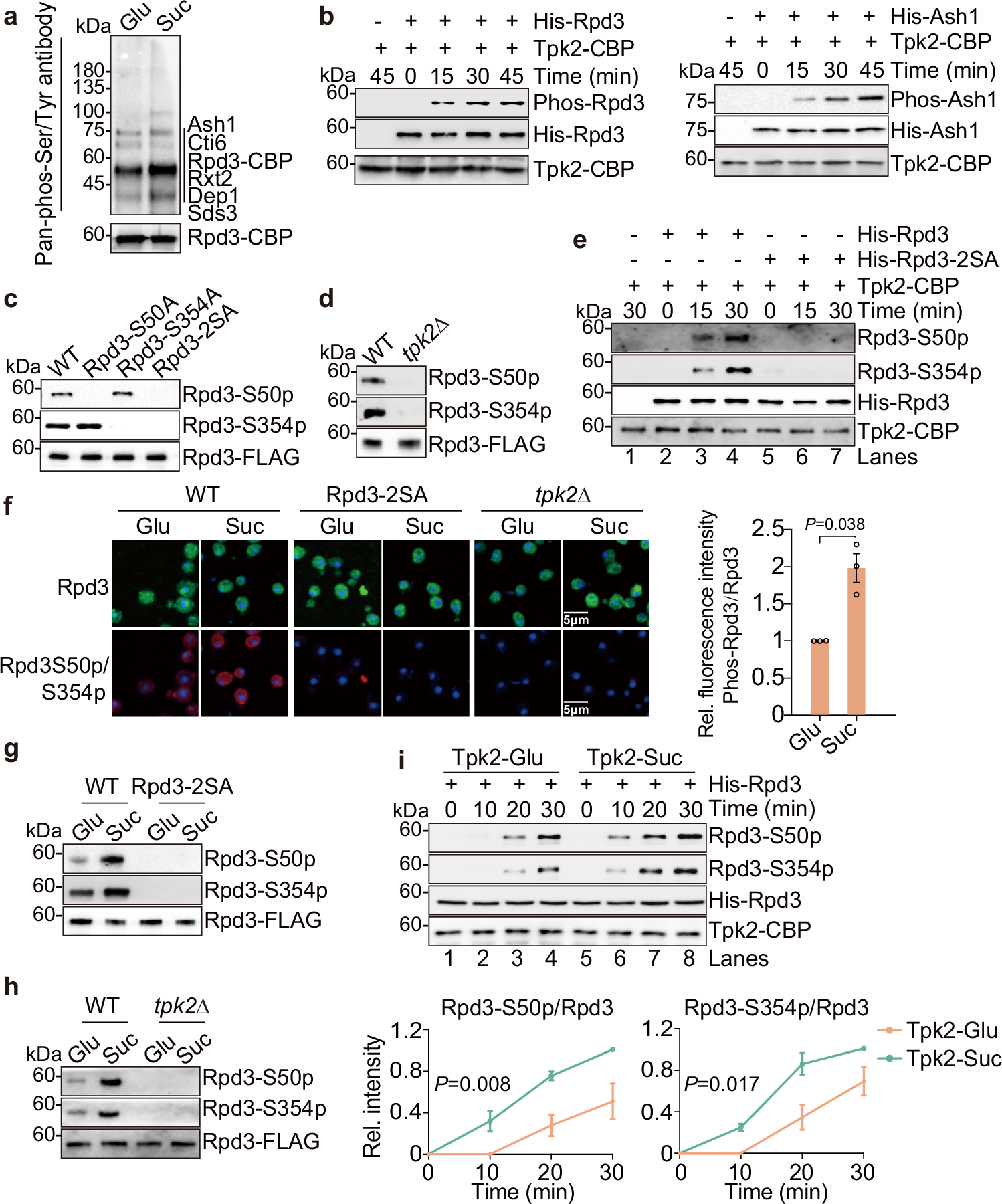
Fig. 3: Tpk2 phosphorylates Rpd3 at S50 and S354 in response to sucrose treatment.

a Rpd3 complex was purified from cells (Rpd3-TAP, Rpd3 tagged with protein A and CBP) when treated with YP + 2% glucose (Glu) and YP + 2% sucrose (Suc) for 0.5 h, respectively. After purification, the protein A tag of Rpd3-TAP was cleaved to produce Rpd3-CBP. The phosphorylation status of Rpd3 complex subunits were probed by immunoblots with pan-phosphoserine/threonine (Phos-Ser/Tyr) antibody. Rpd3-CBP was used as a loading control. b Purified Tpk2-CBP directly phosphorylated purified recombinant His-Rpd3 and His-Ash1 as determined by in vitro kinase assay. The phosphorylation was detected using pan-phos-Ser/Tyr antibody. c The intracellular Rpd3 was phosphorylated at S50 and S354. Rpd3 was immunoprecipitated from WT, Rpd3-S50A, Rpd3-S354A and Rpd3-2SA (Rpd3-S50A S354A) mutants. The phosphorylated Rpd3 was determined by immunoblots with anti-Rpd3-S50p and anti-Rpd3-S354p antibodies. d Analysis of Rpd3 phosphorylation in WT and tpk2∆ mutant. e Rpd3 was phosphorylated at S50 and S354 by purified Tpk2-CBP as determined by in vitro kinase assay. f–h Analysis of Rpd3 phosphorylation at S50 and S354 in WT, Rpd3-2SA and tpk2∆ mutants when treated with YP + 2% glucose (Glu) or YP + 2% sucrose (Suc) for 0.5 h as determined by immunofluorescence (f) and immunoblots (g, h). Scale bars, 5 μm. i Sucrose treatment enhanced Tpk2-catalyzed phosphorylation of Rpd3. Tpk2-CBP was purified from cells when treated with YP + 2% glucose (Glu) and YP + 2% sucrose (Suc), respectively. Tpk2 kinase activity was determined by in vitro kinase assay using purified His-Rpd3 as the substrate. For (f, i), data represent means ± SE; n = 3 biological independent experiments; two tailed unpaired t-tests (f) and two-way ANOVA with Å Ãdák’s multiple comparisons tests (i) were used for statistical analysis. For (a–e, g, h), shown is the typical example of at least two biological independent experiments.