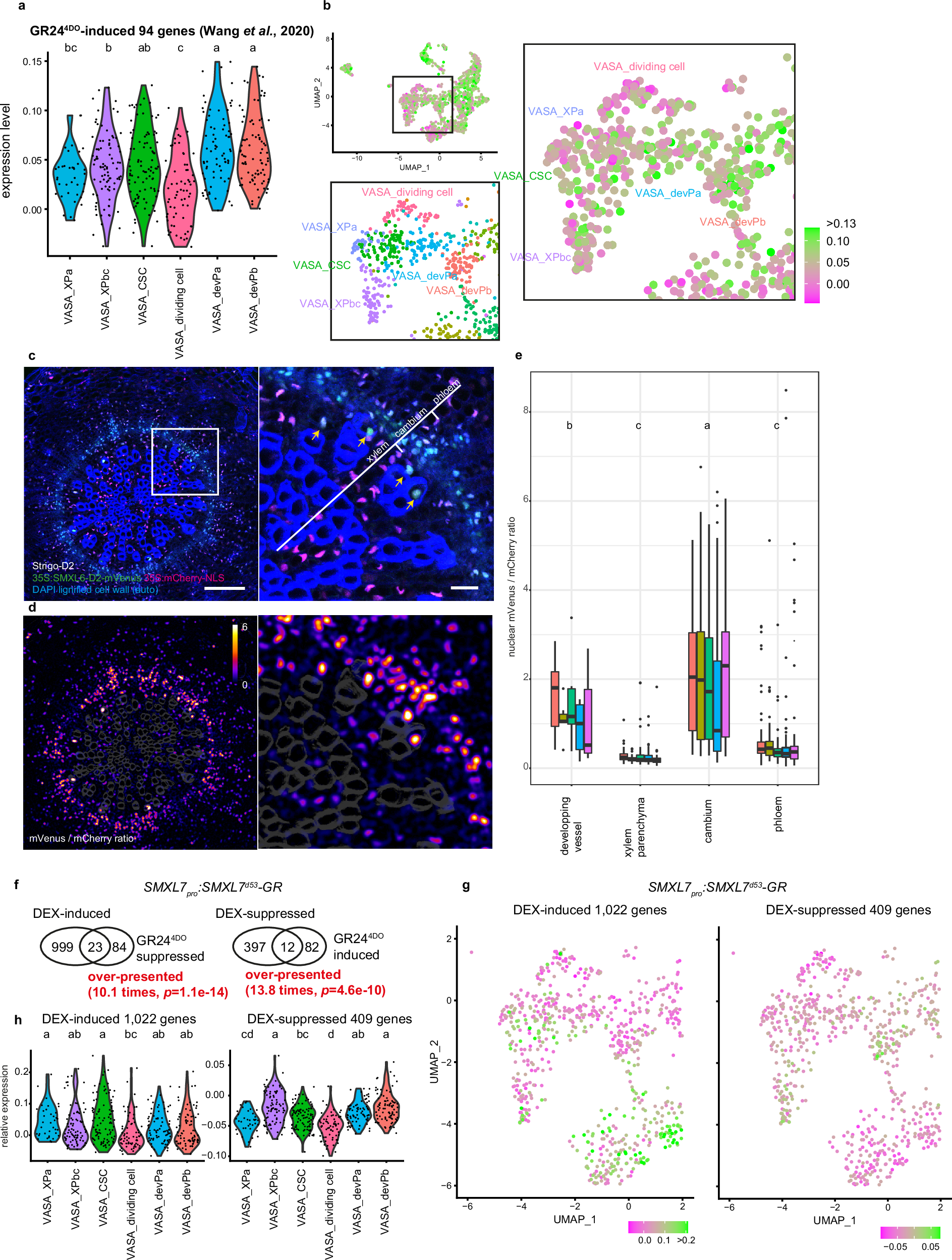
Fig. 2: Strigolactone (SL) signalling in the radially expanding hypocotyl.
From: Strigolactones optimise plant water usage by modulating vessel formation

a, b Violin plot (a) and UMAP visualisation (b) of expression profiles of 94 GR244DO-induced genes25 in cambium-related cell clusters identified by VASA-seq. Statistical groups determined by the Steel-Dwass test for multiple comparisons are indicated by letters (p < 0.05). Gene lists used in this analysis can be found in Supplementary Data 3. A close-up of the UMAP originated from the VASA-seq cluster identification (Supplementary Fig. 4) is shown as a reference. c Maximum intensity projection of confocal microscopy images of 5-week-old hypocotyl cross-sections expressing Strigo-D2 (35Spro:SMXL6-D2-mVenus_35Spro:mCherry-NLS) as an indicator of SL signalling. mVenus and mCherry signals are shown in green and magenta, respectively. Hoechst33342 was used to stain nuclei, shown in blue, together with the autofluorescence of lignified cell walls in vessel elements. Yellow arrowheads indicate the nuclei of developing vessel elements. Size bars represent 100 µm and 20 µm on the left and right, respectively. d Ratiometric images of mVenus / mCherry signals after image processing (see “Methods” section). The colour bar indicates the scale of ratio values from 0 to 6. A higher ratio indicates lower SL signalling levels. e Box plot showing nuclear fluorescence intensity ratio of mVenus and mCherry in different vascular tissues. Data from one individual plant are shown in the same colour (n = 5). The total number of nuclei analysed for each tissue type of the five plants was 42 (developing vessels), 389 (xylem parenchyma), 903 (cambium), and 411 (phloem). Statistical groups are indicated by letters and assessed by a one-way ANOVA with post-hoc Tukey-HSD (95% CI) on the mean ratio value of each tissue type in each individual plant. f Venn diagram showing the overlap of SMXL7pro:SMXL7d53-GR DEX-induced genes and GR244DO-suppressed genes, and of SMXL7pro:SMXL7d53-GR DEX-suppressed genes and GR244DO-induced genes. Results of Fisher’s exact test are shown. g, h UMAP visualisation (g) and violin plot (h) of expression profiles of DEX-induced and DEX-suppressed genes in the cambium-related cell clusters identified by VASA-seq. Statistical groups determined by the Steel-Dwass test for multiple comparisons are indicated by letters (p < 0.05). Source data are provided as a Source Data file. For box plot definition, please see “Statistics and reproducibility” section.