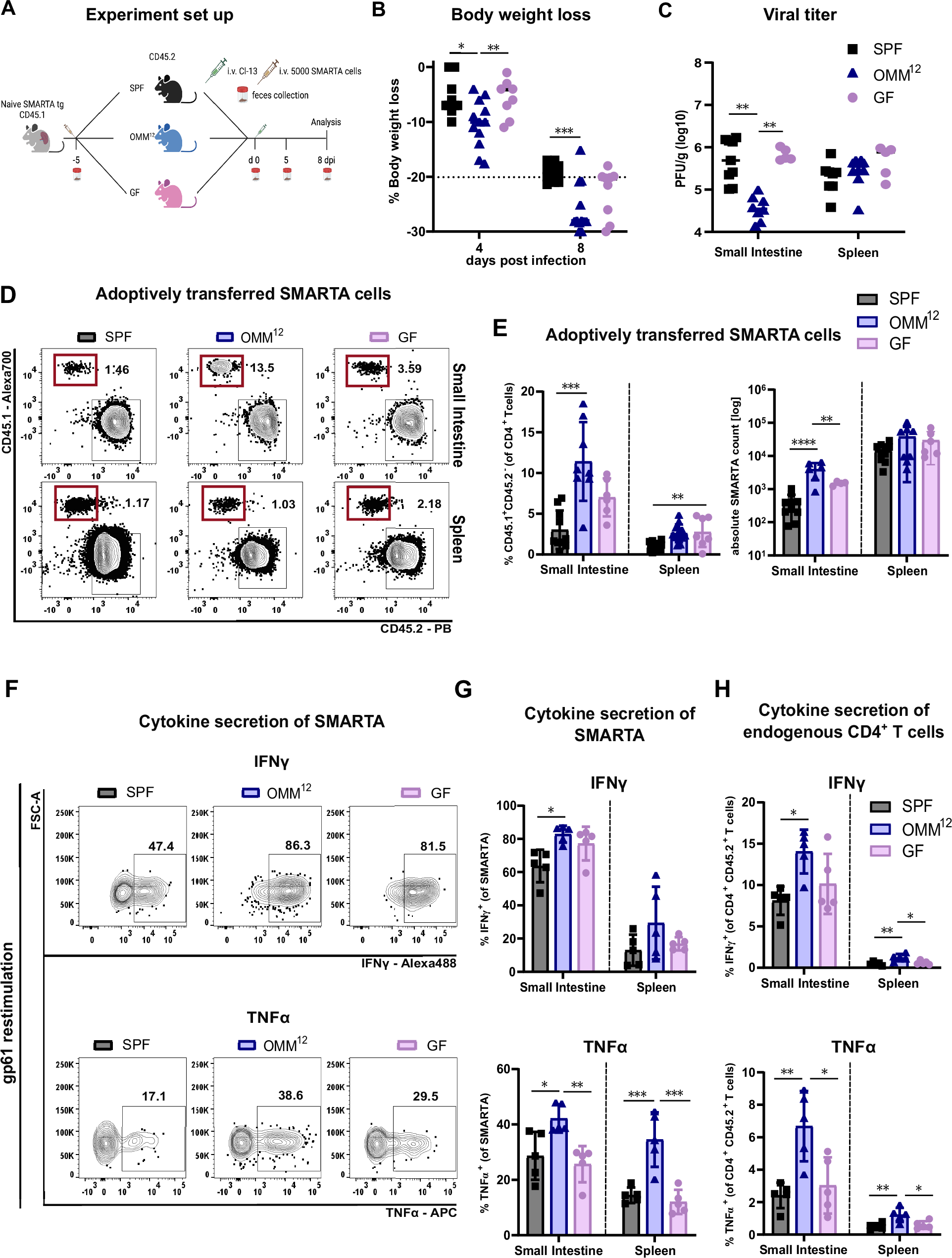
Fig. 3: Virus-specific T helper cells (SMARTA) show an increased expansion and effector function in OligOMM12-colonized mice.

A 5×103 SMARTA T cells were adoptively transferred into SPF (gray), OligOMM12-colonized (OMM12, blue) and germ-free (GF, pink) mice 5 days prior infection with LCMV clone-13 and analyzed at 8 days post infection (dpi). Created in BioRender (https://BioRender.com/w55l495). B Percentage of body weight loss of indicated groups at 4 and 8 dpi. Dotted line indicates 20% body weight loss (endpoint criteria). P values are as followed: 4 days post infection (SPF vs OMM12 = 0.0491 and OMM12 vs GF = 0.00462), 8 days post infection (SPF vs OMM12 = 0.0003). C Plots depict plaque forming units (PFU/g) in the small intestine and spleen of GF, SPF and OMM12 colonized animals at 8 dpi. P values are as followed: small intestine (SPF vs OMM12 = 0.0020 and OMM12 vs GF = 0.0057). D Representative flow cytometry plots and (E) frequencies as well as absolute cell numbers of CD45.1+ SMARTA T cells in indicated organs. P values are as followed: for frequencies of SMARTA in small intestine (SPF vs OMM12 = 0.0001) and spleen (SPF vs. GF = 0.0053); for the absolute SMARTA count in small intestine (SPF vs OMM12 < 0.0001 and OMM12 vs GF = 0.0027). Representative flow cytometry plots (F) and (G) frequencies of cytokine+ SMARTA T cells after restimulation with the virus-peptide gp61 in the indicated organs. P values are as followed: IFNγ small intestine (SPF vs OMM12 = 0.0108), TNFα small intestine (SPF vs OMM12 = 0.0236, OMM12 vs GF = 0.0069) and spleen (SPF vs OMM12 = 0.0009 and OMM12 vs GF = 0.0003). H Frequencies of cytokine+ endogenous CD4+ T cells after restimulation with the virus-peptide gp61 in the indicated organs. P values are as followed for IFNγ small intestine (SPF vs OMM12 = 0.0143) and spleen (SPF vs OMM12 = 0.0081 and OMM12 vs GF = 0.0196) and for TNFα small intestine (SPF vs OMM12 = 0.0042 and OMM12 vs GF = 0.0119) and spleen (SPF vs OMM12 = 0.0081 and OMM12 vs GF = 0.0196). For small intestine samples as well as cytokine stimulation samples of two animals of the same group were occasionally pooled to increase the yield. Each dot represents an individual mouse or two if pooled and mean ± SD from two independent experiments is shown. Data from two independent experiments with (B) SPF n = 12, OMM12 n = 12, GF n = 10 mice, (C) SPF n = 9, OMM12 n = 8, GF n = 5 or (E–G) SPF n = 5-10, OMM12 n = 5-10, GF n = 5-7 mice are shown. Statistical analysis for (B, C, E, G and H) was performed using one-way ANOVA with Tukey correction for multiple comparison. P value of < 0.05 was considered statistically significant. *p < 0.05, **p < 0.01, ***p < 0.001, ****p < 0.0001. Source data are provided as a Source Data file.