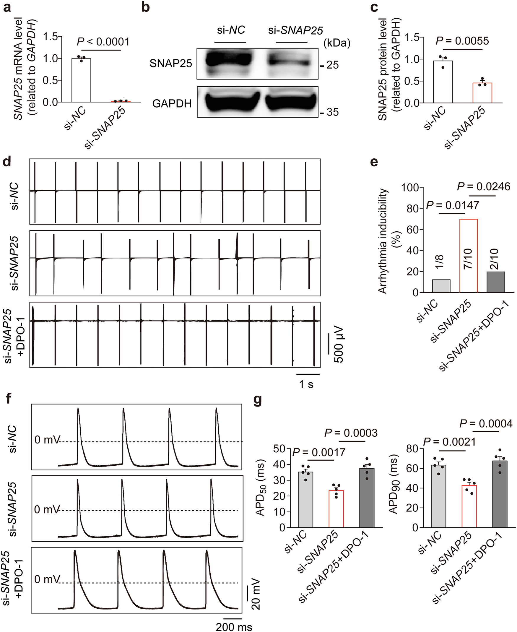
Fig. 7: SNAP25 deficiency increases arrhythmogenicity in the human induced pluripotent stem cell-derived atrial cardiomyocyte monolayer.

a Relative mRNA expression of SNAP25 in si-NC and si-SNAP25 group; GAPDH is used for the loading control (n = 3 independent experiments in each group) (P = 8.8e-4). Representative western blot bands (b) and normalized expression of SNAP25 protein expression in si-NC and si-SNAP25 group (c) (n = 3 independent experiments in each group). Representative MEA traces from human iPSC-aCMs monolayers (d), and a summary of the incidence of human iPSC-aCMs arrhythmia in si-NC, si-SNAP25, and si-SNAP25 + DPO-1 group (e) (n = 8-10 independent experiments in each group). f Representative AP traces of human iPSC-aCMs from si-NC, si-SNAP25, and si-SNAP25 + DPO-1 group. g Statistical and quantitative analysis of APD50 and APD90 in si-NC, si-SNAP25, and si-SNAP25 + DPO-1 group (n = 5 independent experiments in each group). Data are presented as mean ± SEM (a, c, e, and g). P values were calculated using two-tailed Student’s t-test (a, c), Chi-square test (e), or one-way ANOVA (g). Source data are provided as a Source Data file.