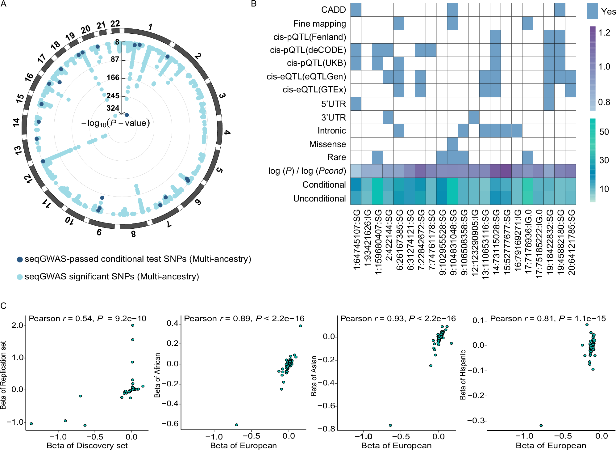
Fig. 2: Genetic architecture of CRP.

A Circle Manhattan plot. Genome-wide significant hits at P < 5.0 × 10−9 are presented for multi-ancestry meta-analysis (light blue dots). Dark blue dots indicate 21 loci that passed the conditional analysis. The Bonferroni-corrected significant two-sided P value of P ≤ 5.0 × 10−9. B The blue in the first 12 rows indicates that 21 signals have functional annotations. Where cis-eQTLs or cis-pQTLs are defined as within a region of ± 1 MB (FDR-q < 0.05), and CADD is defined as a score greater than 10. The last three rows indicated the level of seqGWAS of ratios, conditional, and unconditional. C Scatterplot with the effect for 113 distinct signals from the meta-analysis, comparing the Discovery set vs. replication set, and European-ancestry vs. the other three ancestries (African-ancestry, Asian-ancestry, and Hispanic-ancestry). The Bonferroni-corrected significant two-sided P value of P ≤ 7.1 × 10-3.