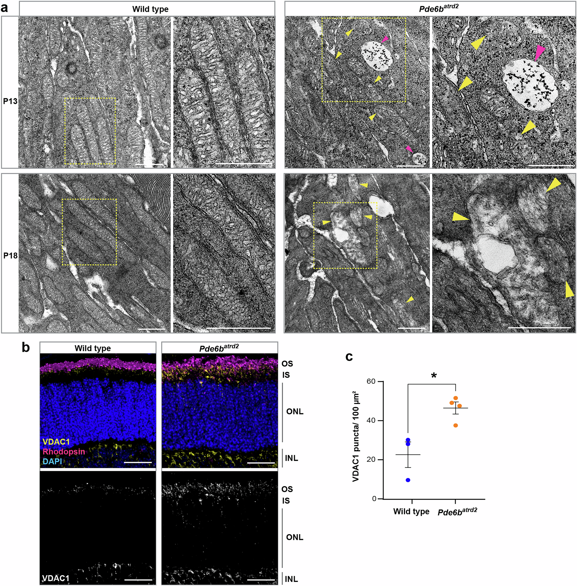
Fig. 8: Mitochondrial stress develops in Pde6batrd2mutant photoreceptors.

a Transmission electron microscopy images of mutant and wild-type photoreceptor inner segments show mitochondrial swelling in Pde6batrd2 mutant photoreceptors (yellow arrowheads) at P13 and P18. Large autophagosomes are also present in Pde6batrd2 photoreceptor inner segments at P13 (magenta arrowheads) (yellow boxed regions enlarged in right-hand panels; scale bars = 500 nm). b VDAC1 expression is increased in mutant photoreceptor inner segments at P14 compared to wild-type littermate controls (scale bar = 25 μm). c Quantification of VDAC1 puncta at P14 (n = 3 wild type animals and n = 4 mutant animals); error bars show SEM; *p = 0.048 by unpaired t-test. Source data are provided as a Source Data file.