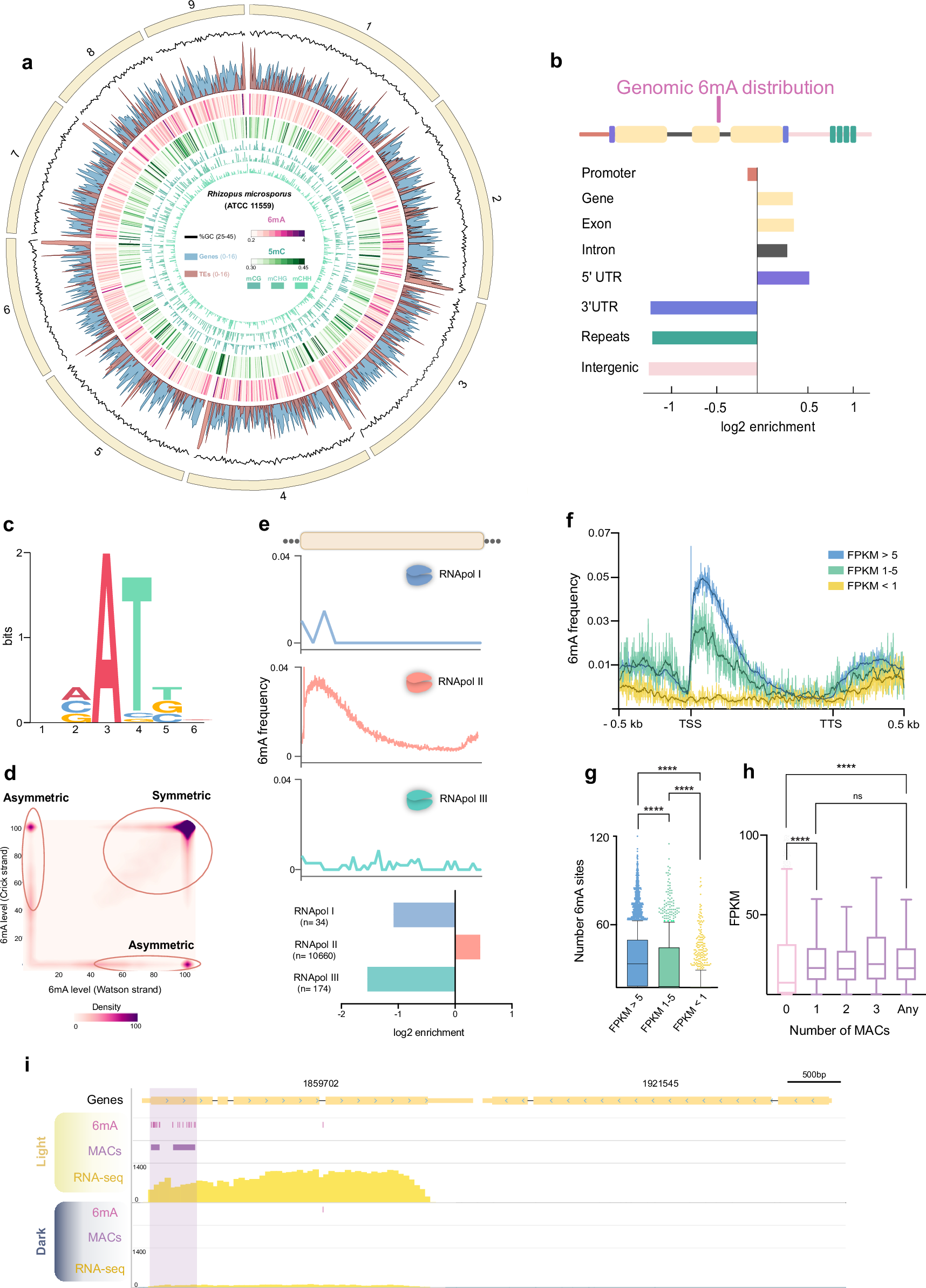
Fig. 1: Genome-wide implications and distribution of DNA epigenetic modifications in R microsporus.

a Gene (blue), TEs (red), 6mA (pink), and 5mC (green) density distribution across scaffolds 1–9 (20 kb bins). b 6mA enrichment by genomic features. c Logo of 6mA sites (bits indicate a measure of sequence conservation) d Density plot of 6mA methylation ratios on Watson (x-axis) and Crick strands (y-axis). e 6mA frequency over RNApol I (top), RNApol II (mid), and RNApol III (bottom) transcribed genes (bin size = 2.5% of scaled body length). The bottom part shows 6mA enrichment on RNApol I (blue), RNApol II (pink), and RNApol III (green). f 6mA frequency around TSS (bin size = 1) over highly (FPKM > 5, blue), intermediate (FPKM 1–5, green) and low (FPKM < 1, yellow) expressed genes. Wilcoxon rank was computed for each position and profile (P < 0.0001 for FPKM 1-5/FPKM < 1 and P > 0.0001 for FPKM 1-5/FPKM > 5). g Number of 6mA sites surrounding the TSS (−100nt + 400 nt) of highly (blue, n = 8279) intermediate (green, n = 924) and low (yellow, n = 1497) expressed genes. Boxplots indicate the median, first, and third quartile. Whiskers are drawn down to the 10th percentile and up to the 90th. Points above and below whiskers are drawn individually. A two-tailed student’s t-test showed significant differences (P < 0.0001 for all comparisons). h Expression levels (FPKM) of genes with different number of MACs surrounding the TSS (−100nt + 400 nt). Boxplots as in g. Whiskers were plotted according to Tukey method (75th and 25th percentile ±1.5 times interquartile distance). A student’s t-test (two-tailed) was performed to determine significant differences (P < 0.0001, ns = not significative). Non-significant correlation was found between any number of MACs (1, 2, 3, or any) and FPKM values (r = −0.01136, P = 0.3795) (n = 4718, 4331, 1447, 186, and 6982 genes for 0, 1, 2, 3, and any MACs). i Genome browser snapshot (scaffold_13: 373620-380092) indicating 6mA, MACs, and RNA-seq data under light and dark growth conditions. Purple shadow indicates MACs lost in dark versus light conditions. Two MACs upstream of gene ID:1859702 were lost in the dark, reducing expression. Source data are provided as a Source Data file.